Skip to main content

Volume 37 - Issue 12 - December, 2025

Original Contribution
11/04/2025
Émile Voisine, MD; Juan Hernando del Portillo, MD; Laurent Desjardins, MD; Christine Houde, MD; Jean Perron, MD; Frédéric Jacques, MD; Philippe Chetaille, MD; François Philippon, MD; Émilie Laflamme, MD; Élisabeth Bédard, MD; Josep Rodés-Cabau, MD, PhD
The authors sought to determine the long-term clinical and hemodynamic outcomes of patients undergoing transcatheter valve-in-valve tricuspid procedures.
The authors sought to determine the long-term clinical and hemodynamic outcomes of patients undergoing transcatheter valve-in-valve tricuspid procedures.
The authors sought to determine...
11/04/2025
Journal of Invasive Cardiology
Original Contribution
08/11/2025
Ankur Srivastava, MD; Dhruvil A. Patel, MD; AbdulRahman Dia, MD; Sandeep Nathan, MD, MS; John E. Blair, MD; Jonathan Paul, MD; Prateek Sharma, MD; Jennifer Smazil, APN; Lauren Roark, RN; Janet Friant, APN; Moira McDowell, APN; Rohan Kalathiya, MD; Atman P. Shah, MD
The authors aimed to evaluate the safety of shortened dual antiplatelet therapy after patent foramen ovale/atrial septal defect closure with respect to device thrombosis and clinical stroke.
The authors aimed to evaluate the safety of shortened dual antiplatelet therapy after patent foramen ovale/atrial septal defect closure with respect to device thrombosis and clinical stroke.
The authors aimed to evaluate...
08/11/2025
Journal of Invasive Cardiology
Clinical Images
08/07/2025
Leizhi Ku, MD; Yuhang Wang, MD; Zheng Liu, MD; Xiaojing Ma, PhD
A 50-year-old man presented with chest tightness and shortness of breath after activity for 1 month. Cardiac auscultation revealed a continuous murmur in the fourth intercostal space at the right edge of the sternum.
A 50-year-old man presented with chest tightness and shortness of breath after activity for 1 month. Cardiac auscultation revealed a continuous murmur in the fourth intercostal space at the right edge of the sternum.
A 50-year-old man presented with...
08/07/2025
Journal of Invasive Cardiology
Original Contribution
08/05/2025
Marcos Danillo Oliveira, MD, MSc; Adriano Caixeta, MD, PhD
The authors conducted a retrospective analysis of a large, real-world sample of 6871 consecutive all-comers who underwent coronary procedures via distal transradial access to assess gender-specific differences.
The authors conducted a retrospective analysis of a large, real-world sample of 6871 consecutive all-comers who underwent coronary procedures via distal transradial access to assess gender-specific differences.
The authors conducted a...
08/05/2025
Journal of Invasive Cardiology
Original Contribution
08/04/2025
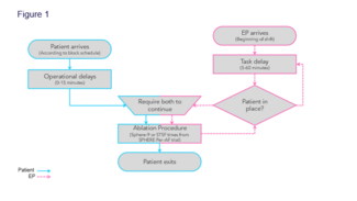
Stavros E. Mountantonakis, MD, MBA; Elad Anter, MD, FACC; Jerry Marschke, MS; Waruiru Mburu, PhD; Reece Holbrook, MBA; Hae W. Lim, PhD; Tyler L. Taigen, MD
This article reviews how results from the SPHERE Per-AF trial suggest that improved procedural predictability and efficiency may meaningfully expand EP lab capacity and support care delivery for the growing persistent AF population.
This article reviews how results from the SPHERE Per-AF trial suggest that improved procedural predictability and efficiency may meaningfully expand EP lab capacity and support care delivery for the growing persistent AF population.
This article reviews how results...
08/04/2025
Journal of Invasive Cardiology
Original Contribution
07/31/2025
Richard Casazza, MAS; Bilal Malik, MD; Arsalan Hashmi, MD; Joshua Fogel, PhD; Enrico Montagna, RT (CI); Darren Gibson, RT; Andres Palacio, RT (CI); Habiba Beginyazova, RT; Robert Frankel, MD; Jacob Shani, MD
The authors compared the cumulative and normalized operator radiation exposure between the right radial artery approach and the left radial artery approach in 4 regions—the left eye, right eye, thorax, and abdomen—in cases with subclavian...
The authors compared the cumulative and normalized operator radiation exposure between the right radial artery approach and the left radial artery approach in 4 regions—the left eye, right eye, thorax, and abdomen—in cases with subclavian...
The authors compared the...
07/31/2025
Journal of Invasive Cardiology
Clinical Images
07/29/2025
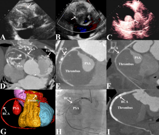
Konstantinos Filippou, MD; Konstantinos Manousopoulos, MD, PhD; Panagiotis Varelas, MD; Dimitrios Karelas, MD; Ioannis Papadopoulos, MD; Ioannis Tsiafoutis, MD, PhD
The authors report a rare case involving fenestration of a malpositioned coronary stent that was previously deployed at the ostium of the right coronary artery.
The authors report a rare case involving fenestration of a malpositioned coronary stent that was previously deployed at the ostium of the right coronary artery.
The authors report a rare case...
07/29/2025
Journal of Invasive Cardiology
Clinical Images
07/22/2025
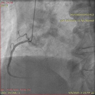
Oscar Lagos Degrande, MD; Carmen Lluch Requerey, MD; Miguel Angel Montilla, MD; Santiago Camacho Freire, PhD; Jessica Roa Garrido, MD; Elena Izaga, PhD; Antonio Gomez Menchero, MD
A 73-year-old man was hospitalized with acute coronary syndrome. Angiography showed severely calcified disease in the anterior descending artery and severe stenosis in the proximal, medial, and distal segments.
A 73-year-old man was hospitalized with acute coronary syndrome. Angiography showed severely calcified disease in the anterior descending artery and severe stenosis in the proximal, medial, and distal segments.
A 73-year-old man was...
07/22/2025
Journal of Invasive Cardiology
Clinical Images
07/15/2025
Saiying He, MD; Jia Zhou, MD; Hao Liu, MD; Jincheng Guo, MD
This case illustrates the dynamic nature of radial artery calcification progression and identifies calcification patterns analogous to those commonly observed in coronary arteries.
This case illustrates the dynamic nature of radial artery calcification progression and identifies calcification patterns analogous to those commonly observed in coronary arteries.
This case illustrates the...
07/15/2025
Journal of Invasive Cardiology
Clinical Images
07/10/2025
Gayathri Bhuvaneswaran Kartha, DM; Shruti Irene Varghese, DM; Anoop George Alex, DM; Oommen K. George, DM
An 8-year-old girl presented with persistent pneumonia of a 1-month duration and right lower zone opacity on chest X-ray. Computed tomography of her thorax revealed right lung hypoplasia with partial anomalous pulmonary venous drainage of the...
An 8-year-old girl presented with persistent pneumonia of a 1-month duration and right lower zone opacity on chest X-ray. Computed tomography of her thorax revealed right lung hypoplasia with partial anomalous pulmonary venous drainage of the...
An 8-year-old girl presented...
07/10/2025
Journal of Invasive Cardiology
Clinical Images
07/01/2025
Krishna Prasad Akkineni, MD, DM; Mohan Prasad Akkineni, MD; Maithili Charan Gattu, MD; Goutam Kintada, MD, DM; Souvik Sardar, MD, DM
A 14-year-old boy presented to the emergency department with classical angina, described as retrosternal chest pain occurring with minimal exertion. He had been experiencing New York Heart Association (NYHA) Class II symptoms for the past...
A 14-year-old boy presented to the emergency department with classical angina, described as retrosternal chest pain occurring with minimal exertion. He had been experiencing New York Heart Association (NYHA) Class II symptoms for the past...
A 14-year-old boy presented to...
07/01/2025
Journal of Invasive Cardiology
Clinical Images
06/23/2025
Leizhi Ku, MD; Jianjian Wang, MD; Xiaojing Ma, PhD
An 80-year-old woman presented with intermittent dizziness and discomfort for 1 month. Electrocardiogram revealed atrial flutter, with bidirectional or inverted T-wave in leads II, III, aVF, and V2-V6.
An 80-year-old woman presented with intermittent dizziness and discomfort for 1 month. Electrocardiogram revealed atrial flutter, with bidirectional or inverted T-wave in leads II, III, aVF, and V2-V6.
An 80-year-old woman presented...
06/23/2025
Journal of Invasive Cardiology