Shedding Light on Non-Small Cell Lung Cancer & Its Impact on Patients
EXECUTIVE SUMMARY
Over the last decade, there has been a decrease in the incidence and mortality rate of lung cancer, which is thought to be due to advancements in treatment options and earlier disease detection. In 2022, approximately 238 340 new cases of lung cancer were diagnosed, and the mortality rate was 35 per 100 000 persons from 2016-2020. Positive interventions such as early detection, genetic testing, and novel medications optimize non-small cell lung cancer management. For instance, immunotherapy that targets the anti-program cell death-1 (PD-1) biomarker or targeted therapy for the various types of mutations, has shown significant benefits in patients. This supplement aims to raise awareness about non-small cell lung cancer (NSCLC) and its impact on patients by providing comprehensive information to help improve early detection and appropriate care.
A CLOSER LOOK AT NON-SMALL CELL LUNG CANCER (NSCLC)
Lung cancer is a major contributor to cancer-related deaths in the United States and globally.1,2 Non-small cell lung cancer (NSCLC) accounts for an estimated 81% of all lung cancers, while small-cell lung cancer (SCLC) accounts for about 14%.2 Given the historically low survival rate, especially in the advanced stages of NSCLC, clinicians need to stay up-to-date on the latest advancements, such as biomarker-targeted therapies, early detection screening, and improved radiation methods.3,4 These developments are believed to have contributed to the reduction of NSCLC mortality rates in recent years.5
NSCLC is the most common lung cancer and is further classified into three types: squamous-cell carcinoma, adenocarcinoma, and large-cell carcinoma.2 Adenocarcinoma is the most common type of lung cancer, accounting for 52-62% of NSCLC in both males and females, respectively.2 Adenocarcinoma tends to grow slower and is more likely to be detected before it spreads outside the lungs.6 Squamous-cell carcinoma represents 24-35% of NSCLC and is strongly linked to smoking.2,6 Large-cell carcinoma accounts for 11-12% of NSCLC and shows no evidence of squamous or glandular maturation.2 Large-cell carcinoma is also strongly associated with smoking.6
The best prognosis is achieved through early detection, genetic testing, and advanced treatment for NSCLC.6 This review will examine current diagnoses, pathophysiology, evidence-based guidelines, and future directions for improving survival outcomes for patients with NSCLC.
TRENDS IN NSCLC INCIDENCE AND MORTALITY
NSCLC in the US: Incidence and Prevalence
The incidence and prevalence of NSCLC vary depending on the stage of the disease.5 Recently, the rapid growth of highly effective novel therapies and targeted treatment has remarkably decreased the incidence of NSCLC.1
A study including 788 adult and pediatric patients with a cross-sectional epidemiological analysis illustrated that NSCLC incidence decreased from 2010 to 2017, but rose for patients with stage I disease.5 In the Surveillance, Epidemiology, and End Results (SEER) and National Program of Cancer Registries (NPCR), the incidence of NSCLC decreased from 46.4 to 40.9 per 100 000 from 2010 to 2017, while in the SEER-18, the incidence of NSCLC decreased from 43.6 to 37.5 per 100 000 from 2010 to 2017.5 In 2022, approximately 238 340 new cases of lung cancer were diagnosed.1 Lung cancer incidence trends will continue to be strongly influenced by current trends in smoking behavior.
Meanwhile, the prevalence of NSCLC increased from 175.3 to 198.3 per 100 000 persons from 2010 to 2016, with both men and women experiencing this trend, although women consistently had a higher prevalence than men each year. Prevalence generally rose among patients younger than 65 years. Still, it decreased among those aged 65 years or older, who consistently had a prevalence rate nine times higher than patients younger than 65 years.
NSCLC in the US: Mortality
The mortality rate of lung cancer for all genders, races, and ethnicities was 35 per 100 000 persons from 2016-2020.1 The SEER-18 database shows that patients with NSCLC have a 1-year survival rate of 55.1% and a 5-year survival rate of 26.4%, which is higher than what was previously reported. This increase in survival can be attributed to advancements in treatment options and earlier disease detection.5 Patients with stage IV NSCLC, particularly those aged 65 years or older, had the lowest 5-year survival estimate at 4.6%, but even this rate is higher than previous estimates. Moreover, period survival estimates were slightly lower for men than women, and there was only a slight difference in survival rates between older and younger patients.5
THE STAGES AND TYPES OF NSCLC
Classification
Lung cancer is a highly heterogeneous malignant epithelial tumor that can be classified into two main types, NSCLC and SCLC.7 The World Health Organization (WHO) has classified NSCLC into three main types: adenocarcinoma, squamous cell carcinoma, and large cell. The WHO classification of lung cancer also recognizes the early stages of lung cancer based on the extent of invasiveness.8 According to lung cancer-specific driver oncogenes, NSCLCs are found to have diverse molecular subtypes.7
Staging
In the US, lung cancer remains the leading cause of cancer-related death for both men and women aged 50 years and older.1 The TNM staging system is crucial in predicting prognosis, selecting treatment, and evaluating response to treatment. TNM staging includes three components: primary tumor features (T), regional lymph node involvement (N), and distant metastases (M). The primary tumor features (T) include tumor size, endobronchial location, local invasion, and separate tumor nodules. The eighth edition of the TNM classification for lung cancer was recently introduced, with revisions based on recommendations from analyses of the International Association for the Study of Lung Cancer (IASLC) databases and adopted by the American Joint Committee on Cancer and the Union for International Cancer Control.9
NSCLC RISK FACTORS: EXPLORING THE CAUSES
Risk Factors
Smoking is responsible for 81.7% of lung cancer deaths and is the primary risk factor for lung cancer.10 The risk for developing NSCLC increases with the number of years a person smokes and the number of packs a person smokes per day. Even exposure to secondhand smoke can lead to an additional 2.7% increase in lung cancer cases.10 Radon, a naturally occurring carcinogen, is another risk factor for lung cancer, as once inhaled, it will migrate to the lungs and cause tissue damage. Residential exposure to radon levels has been associated with increased incidence rates of 3% and 14 % of lung cancer.11
Certain occupations and exposures have also been linked to an increased risk of NSCLC. These include asbestos use in industry or manufacturing and exposure to arsenic, beryllium, cadmium, silica, and other various chemicals and compounds. Long-term exposure to air pollution—particularly in big cities and areas with traffic congestion—has also been identified as a lung cancer risk factor. Personal or family history of lung cancer and certain genes and chromosomes have also been linked to an increased risk of NSCLC.6
History of non-infectious related respiratory diseases such as chronic obstructive pulmonary disease (COPD), asthma, emphysema, or chronic bronchitis leads to continuous airway destruction and inflammatory reactions, playing a key role in lung cancer.12 Other risk factors include a history of infectious-related respiratory diseases, such as pneumonia and tuberculosis, which can provoke chronic inflammation and has a suggested role in lung cancer.13,14
Prevention
Quitting smoking is crucial in preventing lung cancer. Efforts to encourage people to quit smoking have played a significant role in lowering the number of lung cancer cases. Smoking cessation is also essential in treating lung cancer. If a lung cancer diagnosis is made, stopping smoking can increase survival time, reduce postoperative complications, improve the response to systemic therapy and radiation, and improve the overall quality of life.15 It is recommended that all smokers, particularly those undergoing lung cancer screening or treatment, be encouraged to quit smoking.16
Clinical outcomes in lung cancer are associated with the cancer stage. Patients with stage I lung cancer have a five-year survival of 68.4%, while patients with stage IV lung cancer have a five-year survival of 5.8%.5 Unfortunately, most patients present with stage IV lung disease linked to lower survival. In patients with a high risk of advanced lung cancer who have already quit smoking, early detection screening is the only means of prevention.17
THE IMPORTANCE OF EARLY DETECTION AND DIAGNOSIS FOR NSCLC
Importance of Early Detection
Lung cancer is often diagnosed at an advanced stage, contributing to the high mortality rate. Early detection is essential for effective therapy and suitable drugs.17 Therefore, there is an urgent need to identify novel biomarkers for early diagnosis, especially in high-risk populations such as smokers and those exposed to fumes and toxic occupational places. Accurate diagnosis is also crucial for providing the most suitable treatment to individual patients with lung cancer.18
Low-dose CT (LDCT) is an effective screening method for lung cancer with high selectivity and specificity, compared to no screening.18 A meta-analysis of seven trials involving over 84,000 patients with a minimum smoking history showed that LDCT could reduce lung cancer mortality by up to 17%. Pilot studies are underway to investigate the feasibility of implementing lung cancer screening programs in high-risk populations in various countries.19 The Nederlands-Leuvens Longkanker Screenings Onderzoek (NELSON) trial and two additional randomized trials conducted in Italy and Germany provide additional confirmation of lung cancer screening efficacy.20 The Multicentric Italian Lung Detection (MILD) trial, in which 4099 participants were prospectively randomized to undergo LDCT, revealed a 58% reduction in lung cancer mortality and a 32% reduction in all-cause.21 The German Lung Cancer Screening Intervention (LUSI) underwent a randomized trial of 4052 long-term smokers with LDCT screening, resulting in a 26% reduction in lung cancer.22 The cumulative evidence based on the results of these trials has demonstrated substantial beneficial mortality reductions with LDCT screening.21,22
Diagnosis
The US Preventive Services Task Force (USPSTF) recommends screening for individuals with a smoking history of at least 20 pack-years and between 50- to 80-years old. LDCT has shown a better diagnostic ability for peripherally small tumor identification. Still, it may lead to false positives and additional invasive procedures, which can be costly and present additional risks and complications. Overall, lung cancer screening using less expensive and non-invasive techniques is a high priority for diagnosing lung cancer. Additionally, exposure to low-dose radiation from CT scans increases the risk of developing breast, thyroid, or lung cancer, especially if multiple scans are performed.23 According to the National Comprehensive Cancer Network® (NCCN®), the death rate from lung cancer has decreased by 56% in men and 36% in women in the past decade. Medical providers should become familiar with lung cancer screening guidelines and prescribe these minimally invasive exams and advanced radiation therapy to improve survival.1
THE ROLE OF BIOMARKER TESTING IN NSCLC
Next-generation sequencing (NGS) tests are beneficial in identifying various genomic alterations in NSCLC tumors. As many as a dozen genes in NSCLC tumors have been linked to FDA-approved treatments. Although NGS tests are widely available, evidence shows underutilization of tumor genomic testing.24 A recent analysis of data from nearly 38 000 patients with stage IV NSCLC revealed that only 22% had molecular test results in their medical record, and only 3% were treated with targeted therapy despite guidelines recommending testing for epidermal growth factor receptor (EGFR), ALK, and ROS1 tumor alterations. Other studies have documented molecular-testing rates for NSCLC as low as 20%, depending on geographic region, practice setting, and prevailing molecular testing recommendations.24
The College of American Pathologists (CAP), the IASLC, and the Association for Molecular Pathology (AMP) have provided guidelines stating that all patients with advanced non-squamous NSCLC, regardless of their clinical characteristics such as age, race, or smoking history, should undergo testing for EGFR mutation, ALK and ROS1 rearrangements, BRAF mutation, and PD-L1 IHC. Furthermore, certain patients with squamous cell carcinoma, such as those under 40 or nonsmokers, should also undergo this testing. Additional genetic alterations, such as RET, MET, HER-2, and KRAS, should also be evaluated when NGS is utilized for more comprehensive testing.25,26,27
COPING WITH NSCLC: TIPS FOR PATIENTS AND CAREGIVERS
Most lung cancer patients are diagnosed with late-stage disease, leading to high rates of physical and psychological.28 According to a cross-sectional study performed by the American Society of Clinical Oncology (ASCO), patients reported the following unmet needs: lack of energy or tiredness (39%), fears about cancer spreading (35%), uncertainty about the future (32%), pain (28%), and feeling unwell a lot of the time (27%).29
Depression is one of the most predominant comorbidities in lung cancer. Patients with metastatic lung cancer were evaluated for depression and its connection with systemic inflation and tumor mutation burden. Depression was significantly higher in patients receiving chemotherapy and immunotherapy than in those receiving targeted therapy.30
Further research is needed to better understand coping strategies used by lung cancer patients and their caregivers, particularly those with the highest risk for compromised quality of life. Additionally, more research is needed on symptom management for lung cancer patients.31,32
CURRENT TREATMENT PATTERNS
The management of NSCLC varies depending on the stage of the disease. Complete surgical resection is recommended for patients with stage I or II unless it is not feasible. In cases where surgery is not an option, conventional or stereotactic radiotherapy can be considered. Additionally, percutaneous thermal ablation methods such as cryoablation, microwave, and radiofrequency ablation are effective for salvage therapy after surgery, radiotherapy, or chemotherapy and palliative treatment in advanced cases of NSCLC.4 Surgery Surgery is typically recommended for patients with stage I, II, and IIIA NSCLC provided the tumor is resectable and can tolerate the procedure. Surgeons may remove a lobe or section of the lung that contains the tumor, with lobectomy being the preferred procedure for early-stage NSCLC. To determine whether a tumor is resectable, doctors use imaging studies and biopsies and evaluate patient factors to determine operability. In current practice, many surgeons use video-assisted thoracic surgery (VATS), which involves making a small incision in the chest and inserting a thoracoscope to remove a lobe without requiring a large incision.31
Neoadjuvant Chemotherapy
Neoadjuvant chemotherapy offers several potential benefits in the treatment of cancer. It allows for a reduction in tumor volume, early treatment of micrometastatic disease through the use of anti-program cell death-1 (PD-1) agent nivolumab, and improvement in patients’ preoperative performance.32 A pilot study assessed neoadjuvant immunotherapy in NSCLC, achieving a disease-free survival rate of 73%.35 Another phase II LCMC3 trial was performed to evaluate the effects of atezolizumab in stage IB-IIIB disease, achieving an overall survival (OS) rate of 91%.34
Adjuvant Chemotherapy Adjuvant chemotherapy is often used in treating patients with early-stage lung cancer, as distant metastases are a common site of failure after potentially curative surgery.4 For some patients who have undergone resection surgery, adjuvant therapy can help to reduce the risk of lung cancer relapse. This may include radiation, chemotherapy, or targeted therapy.6 Osimertinib is recommended as adjuvant therapy for patients with resected stage IB-IIIA NSCLC with EGFR mutations.35
Chemotherapy for Advanced Disease
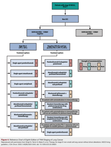
Stage IV lung cancer patients account for around 40% of new diagnoses, and the objective is to enhance survival and decrease disease-related complications. Cytotoxic combination chemotherapy is typically the initial treatment for stage IV NSCLC.6 According to the ASCO, chemotherapy consisting of platinum (cisplatin or carboplatin) plus an immune checkpoint inhibitor, such as pembrolizumab or atezolizumab, is the recommended first-line therapy for patients with metastatic NSCLC.36
The use of immunotherapy for metastatic NSCLC patients, as monotherapy or in combination with chemotherapy, depends on PD-L1 status and disease burden. The outcomes from the randomized trial KEYNOTE-189 showed impressive long-term OS and progression-free survival (PFS) results that were updated at ASCO 2020 with the final analysis.37
Radiotherapy
Radiotherapy is a treatment that involves the use of high-energy beams to damage cancer cells’ DNA, leading to their destruction. Radiotherapy can be a useful treatment option for patients with NSCLC that cannot be surgically removed. It was estimated that 77% of all lung cancer patients are indicated for radiotherapy. Optimal use of radiotherapy could lead to 8.3% control gain and 4% survival gain.38 Additionally, stereotactic body radiation therapy (SBRT) is used to treat early-stage NSCLC patients with a single small nodule in the lung, without any metastases to nearby lymph nodes. This technique delivers a highly focused and concentrated radiation treatment by precisely locating the tumor and ensuring accurate placement of the tracking device using an advanced coordinate system.6
NCCN® GUIDELINE OVERVIEW
The NCCN® Guidelines recommend determining the histologic subtype for recurrent and metastatic disease patients to select the best treatment. If feasible, biomarker testing for somatic, disease-associated variants/mutations is recommended before starting therapy for eligible patients with metastatic NSCLC. Biomarker testing for actionable oncogenic driver mutations is recommended to improve outcomes. Upfront testing for PD-L1 is also recommended before first-line therapy to assess whether patients are candidates for immune checkpoint inhibitors (ICIs). Patients with squamous cell carcinoma have fewer actionable mutations compared to those with non-squamous NSCLC.39
The NCCN® Panel has recently made updates regarding the testing of biomarkers for patients who have NSCLC. They recommend using a type of molecular testing called broad molecular profiling, which can detect various driver mutations such as ALK, BRAF, EGFR, KRAS, METex14 skipping, NTRK1/2/3, RET, and ROS1. This testing can be done through a single assay or a limited combination of assays and is also capable of detecting emerging molecular biomarkers such as high-level MET amplification and ERBB2 (HER-2) mutations. Moreover, broad genomic profiling can identify the resistance mechanisms in patients whose disease progresses while on targeted therapy. Another benefit of broad molecular profiling is that it can differentiate between separate primary lung cancers and intrapulmonary metastases. The panel advises clinicians to hold immunotherapy for one cycle if molecular testing results are pending and patients require an urgent start to therapy.39
Several targeted agents are recommended as first-line therapy for patients with specific, actionable mutations, such as capmatinib, crizotinib, or tepotinib for high-level MET amplification; and ado-trastuzumab emtansine or famtrastuzumab deruxtecan-nxki for ERBB2 (HER-2) mutations, afatinib or osimertinib as preferred first-line therapy options for patients with metastatic NSCLC and EGFR S768I, L861Q, and/or G719X mutations. The NCCN has formulated these recommendations based on multiple clinical trials.39 One of these trials is KCSG-LU15-09, a phase 2 trial that examined the effectiveness of osimertinib as a first-line therapy for metastatic NSCLC in 37 patients with less common EGFR mutations, including S768I, L861Q, and G719X. The results showed a median PFS of 8.2 months (95% CI, 5.9–10.5 months) and an objective response rate of 50% (18/36; 95% CI, 33%–67%). The side effects observed were manageable, including rash, pruritus, decreased appetite, diarrhea, and dyspnea.40
Newer agents are recommended, such as alectinib, brigatinib, ceritinib, lorlatinib, osimertinib, erlotinib, gefitinib, or dacomitinib as subsequent therapy in second- and third-line options.39 A trial that depicts subsequent therapy in NSCLC is ASEND-5, a phase 3 randomized trial. It assessed ceritinib vs. chemotherapy (with pemetrexed or docetaxel) in patients with ALK rearrangements. The results showed a median PFS of 5.4 months (95% Cl, 1.4-2.8).41
ADVANCES IN NSCLC RESEARCH: CURRENT AND FUTURE DIRECTIONS
Immunotherapy
Immunotherapy is a revolutionary cancer treatment that uses the body’s immune system to fight cancer. This treatment boosts the immune system to attack cancer cells and slow or stop their growth. The approach targets immune checkpoint pathways that regulate the immune response in the body. By blocking inhibitory receptors, such as cytotoxic T-lymphocyte-associated antigen-4 (CTLA-4) and PD-1, immunotherapy can prevent cancer cells from spreading and increase the immune system’s effectiveness. This has been associated with better patient survival.42
Nivolumab is an ICI approved to target PD-1 and the first to be approved for NSCLC. Two phase III trials have randomized novolumab therapy or docetaxel.43 Another monoclonal antibody that targets PD-L1 is Atezolizumab. Two studies demonstrated survival benefits in patients with advanced NSCLC.44
Targeted Therapy: EGFR
Around 15% of NSCLC patients in the US have mutations in the EGFR. Targeting EGFR can be achieved through monoclonal antibodies or tyrosine kinase inhibitors (TKIs), including first-generation erlotinib and gefitinib, second-generation afatinib and dacomitinib, and third-generation osimertinib. Clinical trials have shown that EGFR TKIs can prolong progression-free survival (PFS) in patients with advanced NSCLC containing an activating EGFR mutation, compared to platinum-based chemotherapy.4 The phase 3 FLAURA trial found that Osimertinib was superior to the earlier generation EGFR inhibitors, such as erlotinib, gefitinib, and afatinib, with a PFS of 18.9 months vs. 10.2 months (HR, 0.46; 95% CI, 0.37-0.57; p<0.001).45
CONCLUSION
In conclusion, lung cancer is a complex disease that affects many people worldwide. NSCLC is the most common type of lung cancer, and its impact on patients and their families is significant.5
Understanding the epidemiology, pathophysiology, stages and types, symptoms, and risk factors of NSCLC is critical for early detection and treatment. Caregivers play an essential role in supporting patients with NSCLC and can benefit from tips to provide the best possible care. The current treatment patterns for NSCLC are continually evolving, and the NCCN® guidelines provide valuable information for clinicians to help them choose the most appropriate treatment. The NCCN® Panel has recently made updates regarding the testing of biomarkers for patients who have NSCLC. They recommend using a type of molecular testing called broad molecular profiling which can detect various driver mutations. Advances in treatment, such as biomarker testing and novel targeted therapies, including immunotherapy, have significantly improved patient outcomes and offer hope for the future.24,42 Overall, raising awareness about NSCLC and its impact on patients is essential to improve early detection and access to appropriate care.
References
- Siegel RL, Miller KD, Wagle NS, Jemal A. Cancer statistics, 2023. CA Cancer J Clin. 2023;73(1):17-48. https://doi. org/10.3322/caac.21763
- American Cancer Society. Cancer Facts & Figures 2023. Atlanta: American Cancer Society; 2023.
- Cetin K, Ettinger DS, Hei YJ, O’Malley CD. Survival by histologic subtype in stage IV nonsmall cell lung cancer based on data from the Surveillance, Epidemiology and End Results Program. Clin Epidemiol. 2011;3:139-48. doi:10.2147/CLEP.S17191
- Duma N, Santant-Davila R, Molina JR. Non–small cell lung cancer: epidemiology, screening, diagnosis, and treatment. Mayo Clin Proc. 2019;94(8):1623–1640. doi:10.1016/j. mayocp.2019.01
- Ganti AK, Klein AB, Cotarla I, Seal B, Chou E. Update of incidence, prevalence, survival, and initial treatment in patients with non–small cell lung cancer in the US. JAMA Oncol. 2021;7(12):1824-1832. doi:10.1001/jamaoncol.2021.4932
- Zappa C, Mousa SA. Non-small cell lung cancer: current treatment and future advances. Transl Lung Cancer Res. 2016;5(3):288-300. doi:10.21037/tlcr.2016.06.07
- Zhang M, He J, Li T, et al. Accurate classification of nonsmall cell lung cancer (NSCLC) pathology and mapping of EGFR mutation spatial distribution by ambient mass spectrometry imaging. Front Oncol. 2019;9:804. doi:10.3389/ fonc.2019.00804
- Travis WD, Brambilla E, Nicholson AG, et al. The 2015 World Health Organization classification of lung tumors: impact of genetic, clinical and radiologic advances since the 2004 classification. J Thorac Oncol. 2015;10(9):1243-1260.
- Lababede O, Meziane MA. The eighth edition of TNM staging of lung cancer: reference chart and diagrams. Oncologist. 2018;23(7):844-848. doi:10.1634/theoncologist.2017-0659
- Islami F, Goding Sauer A, Miller KD, et al. Proportion and number of cancer cases and deaths attributable to potentially modifiable risk factors in the United States. CA Cancer J Clin. 2017;68(1):31-54. doi:https://doi.org/10.3322/caac.21440
- Radon. World Health Organization. January 25, 2023. Accessed March 16, 2023. https://www.who.int/news-room/ fact-sheets/detail/radon-and-health
- Schabath MB, Cote ML. Cancer progress and priorities: lung cancer. Cancer Epidemiol and Biomarkers Prev. 2019;28(10):1563-1579. https://doi.org/10.1158/1055- 9965.EPI-19-0221
- Jain V, Bhardwaj A: Pneumonia, Pathology In: StatPearls. Treasure Island (FL); 2018.
- Keikha M, Esfahani BN. The relationship between tuberculosis and lung cancer. Adv Biomed Res. 2018; 7:58.
- Fares AF, Jiang M, Yang P, et al. Smoking cessation (SC) and lung cancer (LC) outcomes: a survival benefit for recent-quitters? A pooled analysis of 34,649 International Lung Cancer Consortium (ILCCO) patients. J Clin Oncol. 2020;(38) 1512.
- Zeng L, Yu X, Yu T, Xiao J, Huang, Y. Interventions for smoking cessation in people diagnosed with lung cancer. Cochrane Database Syst Rev. 2019;6(6):CD011751. doi: 10.1002/14651858.CD011751.pub3
- Schabath MB. Risk models to select high risk candidates for lung cancer screening. Ann Transl Med. 2018; 6:65.
- Nooreldeen R, Bach H. Current and future development in lung cancer diagnosis. Int J Mol Sci. 2021;22(16):8661. doi:10.3390/ijms22168661.
- Sadate A, Occean BV, Beregi JP, et al. Systematic review and meta-analysis on the impact of lung cancer screening by low-dose computed tomography. Eur J Cancer. 2020;134:107–114.
- De Koning H, Van der Aalst C, Ten Haaf K, Oudkerk M. Effects of volume CT lung cancer screening: mortality results of the NELSON randomised-controlled population based trial. J Thorac Oncol. 2018;13:S185–S185.
- Pastorino U, Silva M, Sestini S, et al. Prolonged lung cancer screening reduced 10-year mortality in the MILD trial: new confirmation of lung cancer screening efficacy. Ann Oncol. 2019;30(7):1162-1169. doi:10.1093/annonc/mdz117
- Becker N, Motsch E, Trotter A, et al. Lung cancer mortality reduction by LDCT screening-Results from the randomized German LUSI trial. Int J Cancer. 2020;146(6):15031513. doi:10.1002/ijc.32486
- Updated USPSTF lung cancer screening guidelines would help save lives. American College of Radiology. Accessed March 27, 2023. https://www.acr.org/Media
- Schilsky RL, Longo DL. Closing the gap in cancer genomic testing. N Engl J Med. 2022;387(23):2107–2110. doi:10.1056/nejmp2210638
- Li BT, Ross DS, Aisner DL, et al. HER2 amplification and HER2 mutation are distinct molecular targets in lung cancers. J Thorac Oncol. 2016;11:414-419.
- Cocco E, Scaltriti M, Drilon A. NTRK fusion-positive cancers and TRK inhibitor therapy. Nat Rev Clin Oncol. 2018;15:731-747.
- Pennell NA, Arcila ME, Gandara DR, West H. Biomarker testing for patients with advanced non–small cell lung cancer: real-world issues and tough choices. Am Soc Clin Oncol Educ Book. 2019;39:531–542.
- Mosher CE, Ott MA, Hanna N, Jalal SI, Champion VL. Coping with physical and psychological symptoms: a qualitative study of advanced lung cancer patients and their family caregivers. Support Care Cancer. 2015;23(7):2053–2060. doi:10.1007/s00520-014-2566-8
- McLouth LE, Nightingale CL, Levine BJ, et al. Unmet care needs and financial hardship in patients with metastatic non-small-cell lung cancer on immunotherapy or chemoimmunotherapy in clinical practice. JCO Oncol Pract. 2021;17(8):e1110-e1119. https://doi. org/10.1200/op.20.00723
- McFarland DC, Jutagir DR, Miller AH, Breitbart W, Nelson C, Rosenfeld B. Tumor mutation burden and depression in lung cancer: association with inflammation. J Natl Compr Canc Netw. 2020;18(4):434-442. doi:10.6004/jnccn.2019.7374
- Raman V, Yang CFJ, Deng JZ, D’Amico TA. Surgical treatment for early stage non-small cell lung cancer. J Thorac Dis. 2018;10(Suppl 7):S898-S904. doi: 10.21037/ jtd.2018.01.172
- Aguado C, Chara L, Antoñanzas M, et al. Neoadjuvant treatment in non-small cell lung cancer: New perspectives with the incorporation of immunotherapy. World J Clin Oncol. 2022;13(5):314-322. doi:10.5306/wjco.v13.i5.314
- Forde PM, Chaft JE, Smith KN, et al. Neoadjuvant PD-1 blockade in resectable lung cancer. N Engl J Med. 2018;378(21):1976-1986. doi:10.1056/nejmoa1716078
- Lee J, Chaft J, Nicholas A, et al. PS01.05 surgical and clinical outcomes with neoadjuvant atezolizumab in resectable stage IB–IIIB NSCLC: LCMC3 trial primary analysis. J Thorac Oncol. 2021;16(3):S59-S61. doi:10.1016/j. jtho.2021.01.320 35.
- Wu YL, Tsuboi M, He J, et al. Osimertinib in resected EGFR-mutated non-small-cell lung cancer. N Engl J Med. 2020;383:1711–1723.
- Pirker R. Treatment of advanced non–small-cell lung cancer: from chemotherapy to chemoimmunotherapy. J Oncol Pract. 2018;14(9):537-538. doi:10.1200/jop.18.00474
- Horvath L, Pircher A. ASCO 2020 non-small lung cancer (NSCLC) personal highlights. Memo. 2021;14(1):66-69. doi:10.1007/s12254-020-00673-2
- Vinod SK, Hau E. Radiotherapy treatment for lung cancer: current status and future directions. Respirology. 2020;(Suppl 2):61-71. doi:10.1111/resp.13870
- Ettinger DS, Wood DE, Aisner DL, et al. Non-small cell lung cancer, version 3.2022, NCCN clinical practice guidelines in oncology. J Natl Compr Canc Netw. 2022;20(5):497-530. doi:10.6004/jnccn.2022.0025
- Cho JH, Lim SH, An HJ, et al. Osimertinib for patients with non–small-cell lung cancer harboring uncommon EGFR mutations: a multicenter, open-label, phase II trial (KCSG-LU15-09). J Clin Oncol. 2020;38(5):488-495. doi:10.1200/jco.19.00931
- Shaw AT, Kim TM, Crinò L, et al. Ceritinib versus chemotherapy in patients with ALK-rearranged non-small-cell lung cancer previously given chemotherapy and crizotinib (ASCEND-5): a randomised, controlled, open-label, phase 3 trial. Lancet Oncol. 2017;18(7):874-886. doi:10.1016/ s1470-2045(17)30339-x
- Shields MD, Marin-Acevedo JA, Pellini B. Immunotherapy for advanced non–small cell lung cancer: a decade of progress. Am Soc Clin Oncol Educ Book. 2021;(41):e105-e127. doi:10.1200/edbk_321483
- Horn L, Spigel DR, Vokes EE, et al. Nivolumab versus docetaxel in previously treated patients with advanced non-small-cell lung cancer: two-year outcomes from two randomized, open-label, phase III trials (CheckMate 017 and CheckMate 057). J Clin Oncol. 2017;35:3924-3933. doi:10.1200/JCO.2017.74.3062
- Rittmeyer A, Barlesi F, Waterkamp D, et al; OAK Study Group. Atezolizumab versus docetaxel in patients with previously treated non-small-cell lung cancer (OAK): a phase 3, open-label, multicentre randomised controlled trial. Lancet. 2017;389:255-265. doi:10.1016/S0140-6736(16)32517-X
- Soria JC, Ohe Y, Vansteenkiste J, et al. Osimertinib in untreated EGFR-mutated advanced non-smallcell lung cancer. N Engl J Med. 2018;378:113–125. doi:10.1056/NEJMoa1713137.


