Transient Internal Mammary Artery Graft Stenosis on Early Angiography: Navigating Pitfalls in Hybrid Myocardial Revascularization
© 2024 HMP Global. All Rights Reserved.
Any views and opinions expressed are those of the author(s) and/or participants and do not necessarily reflect the views, policy, or position of the Journal of Invasive Cardiology or HMP Global, their employees, and affiliates.
Abstract
Objectives. Left internal mammary artery (LIMA) graft stenoses detected at early coronary angiography may be reversible and consequently prompt unnecessary graft revision. We aim to investigate the frequency, natural course, and clinical significance of internal mammary artery graft stenosis upon early angiography in patients undergoing hybrid myocardial revascularization.
Methods. In this retrospective sub-study of the Coronary Hybrid Revascularization Study, we compared graft appearance, ie, stenosis degree and flow, on early (in-hospital) and scheduled follow-up coronary angiography after 1 year. We assessed the change in graft patency using the Fitzgibbon classification (grade A: unimpaired runoff; grade B > 50% stenosis; grade O: occlusion), as well as graft association with adverse events (death, myocardial infarction, stroke, and repeat revascularization) at up to 5-year follow-up.
Results. We report clinical follow-up data for all 131 patients included in the Coronary Hybrid Revascularization Study. Change in graft patency was analyzed in 86 patients with satisfactory visualization of the LIMA graft on early and follow-up coronary angiography. All LIMA grafts were patent at discharge and follow-up. Twenty-seven of 37 (73%) grade B graft stenoses at early angiography resolved to grade A during follow-up of median 12 months (range, 8-83 months) after surgery. Angiographically significant graft stenoses at early coronary angiography were not associated with adverse clinical outcome up to 5-year follow-up.
Conclusions. Our results suggest that the majority of clinically silent LIMA graft stenoses resolve during follow-up and are not associated with adverse clinical outcomes.
Introduction
The survival benefit of surgical revascularization has been attributed to the left internal mammary artery (LIMA) graft to the left anterior descending artery (LAD).1,2 Hybrid myocardial revascularization combines a LIMA to LAD graft through a minimal surgical approach with revascularization of the remaining coronary artery lesions by percutaneous coronary intervention (PCI). The rationale behind this approach is to achieve the long-term efficacy of surgical revascularization with less invasiveness in order to accelerate postoperative recovery and early return to daily activities. When coronary angiography (CAG) is performed immediately after coronary artery bypass grafting (CABG), the incidence of significant LIMA graft dysfunction has been reported to be up to 9%.3–6 However, evaluating LIMA graft patency in the early postoperative phase requires caution, as prior studies have proposed that LIMA graft stenosis detected at early CAG could decrease or disappear.7,8 Significant graft stenosis without occlusion was reported in 14% (12/84) of the patients on early CAG after off-pump LIMA to LAD through mini-thoracotomy.7 At follow-up CAG after 4 to 30 months, 67% (8/12) of the stenoses had resolved without clinical signs of ischemia. Similarly, CAG immediately after full sternotomy off-pump CABG showed LIMA graft stenoses without occlusion in 9% (12/134), which were reduced or resolved in 92 % (11/12) at follow-up CAG 5 to 24 months later.8 Both studies did not provide information regarding LIMA graft flow or clinical follow-up.
These findings raise concern that early CAG as part of hybrid myocardial revascularization without signs of ischemia could prompt unnecessary graft revision. Reinterventions, be it PCI or re-CABG, inherently pose risks to our patients. Hence, it is crucial to enhance our comprehension of interpreting compromised graft appearances shown in angiography. We presume that the majority of early postoperative LIMA graft stenosis with unimpaired coronary blood flow based on visual assessment is reversible. Furthermore, we propose that a "wait and see" strategy is justified in early postoperative LIMA graft stenosis with unimpaired coronary blood flow, as these cases are not associated with adverse clinical outcomes.
Methods
Study design. The present study is part of the Coronary Hybrid Revascularization Study (ClinicalTrials.gov Identifier: NCT01496664). This prospective, single-arm, single-center clinical feasibility study investigates the feasibility, safety, clinical, and angiographic outcomes of staged and simultaneous hybrid myocardial revascularization performed bya combination of off-pump coronary artery bypass procedure through inferior J-hemisternotomy with PCI of coronary lesions in the circumflex and right coronary territories. The study was approved by the Central Denmark Regional Committee on Health Research Ethics (ID 1-10-72-133-12; 1 September 2010), and the Danish Data Protection Agency (ID 2010-41-4975; 7 July 2010). The authors have conformed to institutional guidelines, and all patients provided signed informed consent.
Inclusion criteria for the feasibility study were symptomatic multivessel coronary artery disease with significant stenosis or occlusion of the LAD, and at least 1 significant non-LAD lesion amenable to hybrid myocardial revascularization. The heart team evaluated the optimal revascularization strategy, considering factors such as coronary anatomy, medical history, and patient preferences. Exclusion criteria were previous cardiac surgery, treatment with coronary stent within 1 year prior to surgery, ST-elevation myocardial infarction within 24 hours prior to surgery, expected survival of less than 1 year, and contraindication to double antiplatelet treatment or drug-eluting stents.
Further exclusion criteria for patients treated with simultaneous hybrid myocardial revascularization were known coagulopathy, history of major bleeding, renal failure (on dialysis or estimated glomerular filtration rate < 50 mL/min/1.73m2), and requirement of anticoagulant treatment. Per protocol, patients were scheduled for early CAG and PCI either 3 or 4 days after coronary surgery (staged hybrid myocardial revascularization) or on the operating table immediately after surgical revascularization (simultaneous hybrid myocardial revascularization). Follow-up angiography was scheduled 1 year after the intervention.
We have published early and 1-year results of staged hybrid myocardial revascularization in a cohort of 100 patients.9,10 A clinical trial comparing cost-effectiveness and safety of simultaneous hybrid myocardial revascularization with conventional CABG was discontinued prematurely due to safety reasons after inclusion of 24 patients only, as chest tube output and risk of postoperative pleural effusions requiring thoracocentesis were significantly increased following simultaneous hybrid myocardial revascularization.11 Patients were considered eligible for analysis of change in patency if the visualization of the LIMA graft was satisfactory upon early (in-hospital), and follow-up CAG.
Outcomes. We recorded the change in ordinal Fitzgibbon classification of the LIMA graft appearance on early CAG compared to 1-year follow-up CAG (ordinal analysis).12 We evaluated the association of graft stenosis and flow impairment on early CAG with the rates of all-cause death, stroke, spontaneous myocardial infarction (MI), and repeat revascularization by PCI or CABG up to 5-year clinical follow-up.
Baseline characteristics and clinical follow-up data are provided for the study cohort, with satisfactory LIMA graft visualization, and the entire feasibility cohort to counter concerns related to selection bias.
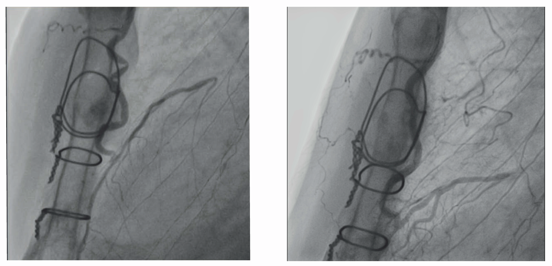
Graft evaluation. All CAGs were evaluated independently by 2 experienced interventional cardiologists at the angiography laboratory at Aarhus University Hospital, Aarhus, Denmark. In case of disagreement, a consensus result was achieved by re-evaluation. Each in-situ LIMA graft was assessed according to the Fitzgibbon classification12 based on the body of the graft and the distal anastomosis. The grafts were graded according to their worst appearance in at least 2 orthogonal planes. Grade A indicated excellent/unimpaired graft; grade B indicated impaired graft with more than 50% stenosis reducing the lumen of the graft, anastomosis or grafted vessel; and grade O indicated completely occluded graft.
Target vessel blood flow was scored according to the Thrombolysis in Myocardial Infarction (TIMI) classification13 in which grade 0 described no perfusion, grade 1 described penetration without perfusion, grade 2 described partial perfusion, and grade 3 described complete perfusion. No invasive measurements or advanced imaging were done.
Upon heart team agreement, reintervention was performed in all cases of LIMA graft stenosis with signs suggestive of myocardial ischemia and/or insufficient graft flow (defined as below TIMI 3). Conversely, cases demonstrating adequate graft flow without signs of myocardial ischemia—evidenced by the absence of symptoms, normal cardiac biomarkers, and unremarkable ECG—were managed using a conservative approach with close clinical monitoring. During the initial phase of the feasibility study, patients falling into this category underwent subsequent follow-up CAG after a few months.
Statistical analysis. Discrete data are shown as counts and percentages, continuous data are presented as mean ± standard deviation, and medians are presented with range or interquartile range as appropriate. Dichotomous morbidity and mortality outcomes were analyzed using the Fisher exact test.
The change in proportion of Fitzgibbon classes between early angiography and follow-up angiography was compared with the McNemar-Bowker test for paired nominal data. Statistical analysis was performed using Stata 17.0 software (Statacorp).
Results
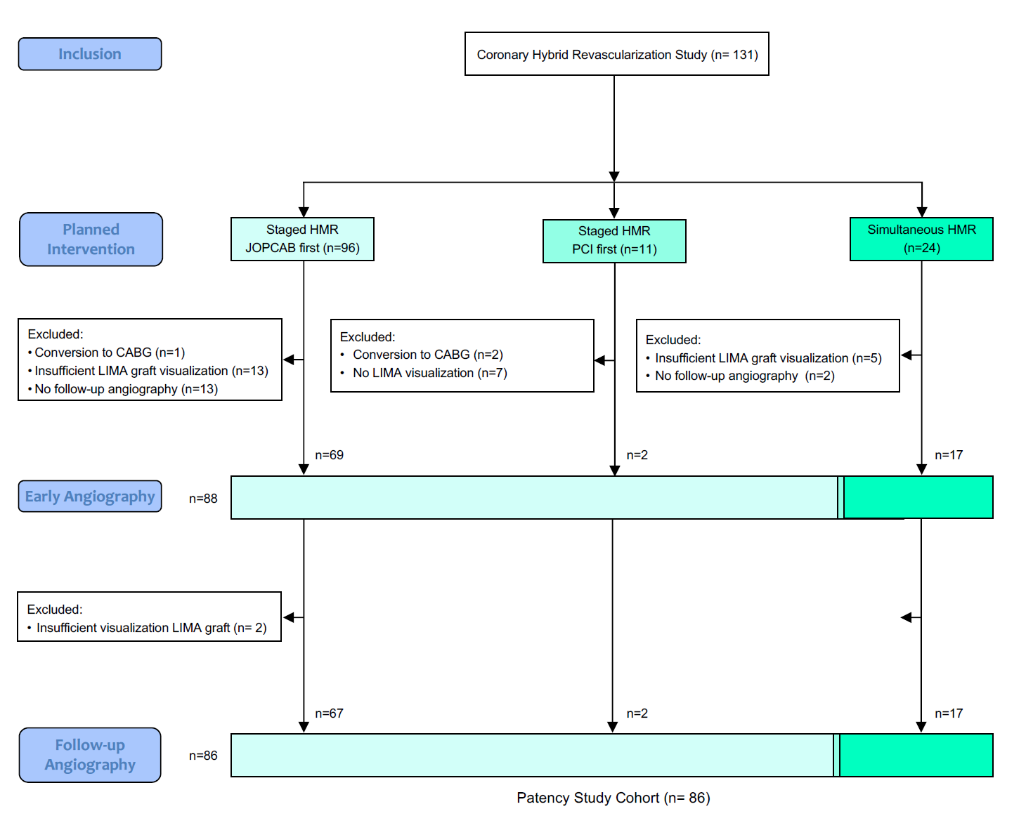
From October 27, 2010 to October 9, 2014, 131 patients with multivessel disease were prospectively enrolled in the Coronary Hybrid Revascularization Study. A total of 108 patients underwent staged hybrid myocardial revascularization, of whom 96 were treated with coronary surgery prior to PCI, and 11 were treated with coronary surgery following PCI. Twenty-four patients underwent simultaneous hybrid myocardial revascularization. Follow-up CAG was not performed in 13 patients due to refusal of CAG examination (n = 10), treatment of newly diagnosed malignancies (n = 2), and death (n=1). Early and follow-up CAG were performed at median 4 days post-surgery (range, 0-45 days) and at median 12 months post-surgery (range, 8-83 months), respectively. Patient baseline characteristics are summarized in Table 1.14 Formation of the study cohort leading to 86 patients included in final ordinal analysis with sufficient visualization of the LIMA graft on early and follow-up CAG is shown in Figure 1. The study cohort comprised only 17 patients who underwent simultaneous hybrid myocardial revascularization, which was insufficient for separate analysis due to the limited sample size. The distribution of visual graft assessment at early angiography compared to follow-up angiography is depicted in Figure 2.


None of the 86 patients had occluded LIMA grafts (grade 0) at discharge or follow-up. The ordinal grading of graft patency improved significantly between early and follow-up CAG (P < .001). Twenty-seven of 37 (73%) patients with Fitzgibbon grade B stenosis resolved to grade A during follow-up (Figure 3). Of the patients with Fitzgibbon grade B stenosis at early CAG, impaired coronary perfusion (TIMI 2 flow) normalized in 3 out of 4, whereas normal coronary perfusion deteriorated in 2.
Clinical follow-up data were available for all 131 patients undergoing hybrid myocardial revascularization in the Coronary Hybrid Revascularization Study at 1 and 5 years. The rates of death, spontaneous MI, stroke, and repeat revascularization as a function of graft appearance at discharge for the entire feasibility study cohort are depicted in Table 2. At 1-year follow-up, 12 of 131 patients (9%) had undergone repeat PCI. Repeat revascularization was driven by the angiographic finding without recurrent symptoms in 7 patients, chronic coronary syndrome in 4 patients, and acute coronary syndrome in 1 patient. At 5-year follow-up, 10 additional patients required repeat PCI for chronic coronary syndrome (n = 7) and acute coronary syndrome (n = 3). Repeat revascularizations were related to non-target lesions in 14 patients (63.6%), PCI-target lesions in 6 patients (27.3%), and LIMA dysfunction in 2 patients (9.1%). Patients with asymptomatic LIMA graft stenoses at early CAG did not show an increased risk of adverse clinical outcomes during the 5-year follow-up period based on numerical findings, compared to those with unimpaired LIMA grafts. Numerical findings indicated no increase in the risk of adverse clinical outcomes during the 5-year follow-up period.

The causes of death during the first year of follow-up were heart failure (n = 1) and suicide due to threatened bilateral leg amputation (n = 1). The remaining causes of death were malignancy (n = 6), respiratory failure in chronic obstructive pulmonary disease (n = 2), fatal cerebral infarction (n = 1), sepsis in a dialysis patient (n = 1), and multiorgan failure associated with chronic disease (n = 1).
Discussion
In this study, we systematically investigated the frequency, natural course, and clinical significance of LIMA graft stenoses detected on early routine CAG in hybrid myocardial revascularization. Our results indicate that LIMA graft stenosis without clinical signs of ischemia is a frequent finding early after surgery. Most of these stenoses were reversible and not associated with adverse clinical outcome.
Standard of care after CABG does not include CAG to ensure satisfactory procedural results. Thus, the opportunity to detect LIMA graft dysfunction on CAG either immediately or few days after surgery has been considered a major advantage of hybrid myocardial revascularization.15 It has been suggested that systematic CAG leads to diagnostic or therapeutic perks that could potentially improve graft patency and clinical outcomes.3-6 Zhao et al performed completion CAG prior to chest closure in 254 cases of conventional CABG, and 112 simultaneous hybrid myocardial revascularization procedures.4 Graft dysfunction mandated surgical revision or open-chest PCI in 7% of LIMA grafts. The authors concluded that graft failure in due course likely represents technical errors that could have been corrected at the time of surgery. Károlyi et al assessed graft patency systematically with computed tomography angiography (CTA) prior to discharge after on-pump CABG (n = 127) and off-pump CABG (n = 178).5 Significant stenosis or occlusion was found in 3% of LIMA grafts and 9% of venous grafts. The finding of graft failure on CTA prompted diagnostic measures (ischemia testing or direct CAG) and/or therapeutic measures (repeat revascularization or change in subsequent medical therapy) in 47% of those patients. Controversy exists whether LIMA graft dysfunction occurs more frequently after off-pump procedures, and after minimal invasive revascularization procedures in particular.
Hol et al aimed to quantify the rate of on-table revisions initiated by intraoperative CAG.6 In their non-randomized prospective study, LIMA graft revisions were deemed necessary significantly less frequently after on-pump procedures (3.2%) compared with off-pump procedures through full sternotomy (9.4%) and minimally invasive procedures (6.7%).6 In a meta-analysis including 17 studies and over 4000 patients, perfect graft patency (no stenosis > 50%) of LIMA grafts immediately after minimal invasive revascularization was found in 59% to 98% of the grafts.16 In a prospective study that included 91 patients with systematic CTA, 6-month follow-up after minimal invasive revascularization reported LIMA patency of 100%.17 A possible explanation for these diverse results may be the transient nature of most LIMA graft stenoses that are detectable immediately or few days after off-pump anastomosis. In our study, we found 73% (27/37) of angiographically significant LIMA graft stenoses, which were evident a few days after minimally invasive off-pump coronary surgery, to either improve or disappear during follow-up. Similar rates of spontaneous improvement have been reported after off-pump LIMA grafting through mini-thoracotomy (80% resolved)7 and full sternotomy (92% resolved).8 The transient nature of these stenoses may explain the more frequent finding of LIMA graft stenoses on intraoperative and early postoperative CAG compared to CAG performed several months after surgery.
Little is known about the underlying pathophysiology of transient LIMA stenoses. However, there are many indications that vasospasms induced by the operative procedure are the most likely explanation for the phenomenon. LIMA grafts have been demonstrated to remain physiologically active with their diameter and flow depending on diameter and competing flow in the target coronary artery.18,19 Testament to this is the fact that even previously atretic or occluded LIMA grafts can recanalize in case of increasing demand.20 LIMA anastomoses performed off-pump may be more prone to intimal injury and vasospasm induced by coronary snaring, intracoronary shunts, and carbon dioxide blower.
In a small observatory study using intraoperative epicardial ultrasound measurements, the anastomotic dimensions of off-pump anastomoses have been demonstrated to be significantly smaller compared to on-pump anastomoses.21 Furthermore, it has been shown in-vitro that the most distal part of the LIMA graft is particularly susceptible to vasospasm.22
Our finding of frequent transient LIMA graft stenoses on routine CAG early after coronary surgery is in line with previous research. The transient LIMA graft stenosis is a phenomenon to which little attention has been paid but is of utmost importance for clinical management. Our results support a conservative approach with clinical and angiographic follow-up in cases of stenoses without flow limitation and clinical signs of ischemia.
Limitations. The major limitation is the retrospective nature of the analysis with an increasingly conservative approach towards asymptomatic stenoses over the course of the feasibility study. Consequently, we were not able to investigate the effects of decision-making based on early CAG on clinical outcome. Second, a relatively high number of patients had to be excluded due to the lack of selective LIMA graft angiography during the initial phase of the feasibility study and lack of follow-up CAG, which resulted in a relatively diminished sample size. We have included the clinical outcomes of all patients enrolled in the feasibility study in an attempt to assess the impact of this selection bias. Third, our results are based on angiographic findings after off-pump coronary surgery and may not be applicable to patients after CABG with use of extracorporeal circulation.
Conclusions
This study showed LIMA graft stenoses without associated clinical signs of ischemia to be a frequent finding at early routine CAG in hybrid myocardial revascularization. It could be demonstrated that most of these graft stenoses were reversible and not associated with adverse clinical outcomes. Our findings indicate that caution is warranted when interpreting routine CAG early after coronary surgery. A conservative approach with clinical and angiographic follow-up may be recommended as safe in cases of stenoses without flow limitation and clinical signs of ischemia.
Affiliations and Disclosures
From the 1Department of Cardiothoracic and Vascular Surgery, Aarhus University Hospital, Denmark; 2Department of Clinical Medicine, Aarhus University, Denmark; 3Department of Cardiology, Aarhus University Hospital, Denmark.
Acknowledgments: The authors thank members of the Hybrid Coronary Revascularization Study Group at Aarhus University Hospital: Per H. Nielsen, Christian J. Terkelsen, Steen D. Kristensen, Hans E. Bøtker, Anne K. Kaltoft, Lars R. Krusell, Jens F. Lassen, Henning S. Kelbæk, Lone K. Andersen, and Leif Thuesen. We are grateful to Professor Erik T. Parner (Department of Biostatistics, Aarhus University) for statistical advice, and to research secretary Helle Bargsteen for her support.
Funding: This work was supported by Aarhus University Hospital. Dr. Modrau is supported by an independent research grant from the public Health Research Foundation of Central Denmark Region [grant number A3057], and Prof. Mæng is supported by a grant from the Novo Nordisk Foundation [grant number NNF22OC0074083].
Data Availability Statement: The data underlying this article are not openly available due to reasons of sensitivity. Anonymized data will, however, be shared on reasonable request to the corresponding author.
Disclosures: The authors report no financial relationships or conflicts of interest regarding the content herein.
Address for correspondence: Ivy Susanne Modrau, Department of Cardiothoracic and Vascular Surgery, Aarhus University Hospital, Palle Juul-Jensens Boulevard 99, 8200 Aarhus N, Denmark. Email: ivymod@clin.au.dk; X: @CTVS_Aarhus
References
1. Cameron A, Davis KB, Green G, Schaff HV. Coronary bypass surgery with internal-thoracic-artery grafts — effects on survival over a 15-year period. N Engl J Med. 1996;334(4):216-219. doi: 10.1056/NEJM199601253340402
2. Loop FD, Lytle BW, Cosgrove DM, et al. Influence of the internal-mammary-artery graft on 10-year survival and other cardiac events. N Engl J Med. 1986; 314(1):1-6. doi: 10.1056/NEJM198601023140101
3. Izzat MB, Khaw KS, Atassi W, Yim APC, Wan S, El-Zufari MH. Routine intraoperative angiography improves the early patency of coronary grafts performed on the beating heart. Chest. 1999;115(4):987-990. doi: 10.1378/chest.115.4.987
4. Zhao DX, Leacche M, Balaguer JM, et al. Routine intraoperative completion angiography after coronary artery bypass grafting and 1-stop hybrid revascularization results from a fully integrated hybrid catheterization laboratory/operating room. J Am Coll Cardiol. 2009;53(3):232-241. doi: 10.1016/j.jacc.2008.10.011
5. Károlyi M, Eberhard M, Gloor T, et al. Routine early postoperative computed tomography angiography after coronary artery bypass surgery: Clinical value and management implications. Eur J Cardiothorac Surg. 2022;61(2):459- 466. doi: 10.1093/ejcts/ezab390
6. Hol PK, Lingaas PS, Lundblad R, et al. Intraoperative angiography leads to graft revision in coronary artery bypass surgery. Ann Thorac Surg 2004;78(2):502-505; discussion 505. doi: 10.1016/j.athoracsur.2004.03.004
7. Wiklund L, Johansson M, Brandrup-Wognsen G, Bugge M, Rådberg G, Berglin E. Difficulties in the interpretation of coronary angiogram early after coronary artery bypass surgery on the beating heart. Eur J Cardiothorac Surg. 2000;17(1):46-51. doi: 10.1016/s1010-7940(99)00365-6
8. Alhabash O, Tirouvanziam A, Roussel J., Duveau D. Early and 1 year angiographic evaluation of graft patency in off-pump coronary bypass surgery via sternotomy. Interact Cardiovasc Thorac Surg. 2003;2(2):149-153. doi: 10.1016/S1569-9293(03)00004-5
9. Modrau IS, Nielson PH, Bøtker HE, et al. Feasibility and early safety of hybrid coronary revascularisation combining off-pump coronary surgery through J-hemisternotomy with percutaneous coronary intervention. EuroIntervention. 2015;10(10):e1-e6. doi:10.4244/EIJV10I10A195
10. Modrau IS, Holm NR, Mæng M, et al; Hybrid Coronary Revascularization Study Group. One-year clinical and angiographic results of hybrid coronary revascularization. J Thorac Cardiovasc Surg. 2015;150(5):1181-1186. doi: 10.1016/j.jtcvs.2015.08.072
11. Rimestad JM, Christiansen EH, Modrau IS. One-year cost-effectiveness and safety of simultaneous hybrid coronary revascularization versus conventional coronary artery bypass grafting. Interact Cardiovasc Thorac Surg. 2019;29(2):217–223. doi: 10.1093/icvts/ivz083
12. FitzGibbon GM, Burton JR, Leach AJ. Coronary bypass graft fate: angiographic grading of 1400 consecutive grafts early after operation and of 1132 after one year. Circulation. 1978;57(6):1070-1074. doi: 10.1161/01.cir.57.6.1070
13. TIMI Study Group. The Thrombolysis in Myocardial Infarction (TIMI) trial. Phase 1 findings. N Engl J Med. 1985;312(14):932-936. doi: 10.1056/NEJM198504043121437
14. Nashef SA, Roques F, Michel P, Gauducheau E, Lemeshow S, Salamon R. European system for cardiac operative risk evaluation (EuroSCORE). Eur J Cardiothorac Surg. 1999;16(1):9-13. doi: 10.1016/s1010-7940(99)00134-7
15. Hoff SJ, Ball SK, Leacche M, et al. Results of completion arteriography after minimally invasive off-pump coronary artery bypass. Ann Thorac Surg. 2011;91 (1):31-36; discussion 36-37. doi: 10.1016/j.athoracsur.2010.09.057
16. Kettering K. Minimally invasive direct coronary artery bypass grafting: A meta-analysis. J Cardiovasc Surg (Torino). 2008;49(6):793-800.
17. Ruel M, Shariff MA, Lapierre H, et al. Results of the minimally invasive coronary artery bypass grafting angiographic patency study. J Thorac Cardiovasc Surg. 2014;147(1):203-208. doi:10.1016/j.jtcvs.2013.09.016
18. Seki T, Kitamura S, Kawachi K, et al. A quantitative study of postoperative luminal narrowing of the internal thoracic artery graft in coronary artery bypass surgery. J Thorac Cardiovasc Surg. 1992;104(6):1532-1538.
19. Nakayama Y, Sakata R, Ura M, Barner HB. Growth potential of left internal thoracic artery grafts: analysis of angiographic findings. Ann Thorac Surg. 2001;71(1):142-147. doi:10.1016/s0003-4975(00)02178-0
20. Yazbeck MM, Jebara VA, Azar RR. String sign recovery of the left internal mammary artery bypass graft. JTCVS Tech. 2022;12:72-74. doi:10.1016/j.xjtc.2021.11.014
21. Ibrahim K, Vitale N, Kirkeby-Garstad I, Samstad S, Haaverstad R. Narrowing effect of off-pump CABG on the LIMA-LAD anastomosis: epicardial ultrasound assessment. Scand Cardiovasc J. 2008;42(2):105-159. doi:10.1080/14017430701843261
22. Paz Y, Gurevitch J, Frolkis I, et al. Vasoactive response of different parts of human internal thoracic artery to isosorbide-dinitrate and nitroglycerin: an in-vitro study. Eur J Cardiothorac Surg. 2001;19(3):254-259. doi:10.1016/s1010-7940(01)00589-9


