Effect of Combination of Balloon Pulmonary Angioplasty and Medical Therapy on Reverse Right Ventricular Remodeling and Hemodynamics in Chronic Thromboembolic Pulmonary Hypertension
Abstract
Introduction. Chronic thromboembolic pulmonary hypertension (CTEPH) is a progressive and debilitating disorder that results from incomplete resolution of vascular obstructions resulting in pulmonary hypertension. Surgical pulmonary thromboendarterectomy (PTE) is the treatment of choice for CTEPH. Unfortunately, many CTEPH patients are ineligible for PTE or do not have access to an expert surgical center. Medical therapy imparts important symptomatic and exercise benefits for CTEPH patients, but it does not extend survival. Balloon pulmonary angioplasty (BPA) is an emerging transcatheter approach that is both safe and efficacious. However, the potential synergy between upfront BPA and medical therapy treatment approaches in patients with inoperable CTEPH is unknown. Here, we evaluated how the combination of BPA and medical therapy compared to medical therapy alone in a newly established BPA program. Methods. Twenty-one patients with inoperable or residual CTEPH were evaluated in this single-center observational study. Ten patients underwent upfront BPA and medical therapy while 11 patients were treated with medical therapy alone. Hemodynamic and echocardiographic assessments were performed at baseline and at least 1 month after completion of therapy. Continuous variables were compared using t-test or Mann-Whitney U-test. Categorical variables were analyzed with Chi squared and Fisher’s exact test where appropriate. Results. Combination therapy significantly reduced mean pulmonary arterial pressure (mPAP) and pulmonary vascular resistance (PVR), but medical therapy only significantly lowered PVR. Comprehensive echocardiographic analysis revealed a more robust reverse right ventricular (RV) remodeling effect and augmentation of RV function with combination therapy. At the end of study, the combination therapy group had lower mPAP and PVR and better RV function. Importantly, there were no significant adverse effects in patients treated with BPA. Conclusion. Combination therapy significantly improves hemodynamics and RV function in inoperable CTEPH while carrying an acceptable risk profile, even in a newly developed program. Further studies comparing upfront combination therapy to medical therapy with larger, long-term, and randomized approaches should be considered.
J INVASIVE CARDIOL 2023;35(6):E312-E320. doi: 10.25270/jic/23.00060
Key words: Chronic thromboembolic pulmonary hypertension, balloon pulmonary angioplasty
Anticoagulation and surgical pulmonary thromboendarterectomy (PTE) are mainstay therapies for chronic thromboembolic pulmonary hypertension (CTEPH). PTE can be a curative approach because it can normalize hemodynamics and RV function in select surgical cases. Unfortunately, as many as 30% of CTEPH patients are not candidates for PTE either due to the absence of proximal disease, inability to be treated at an expert surgical center, or poor surgical candidacy due to medical comorbidities.1-4 As a result, many patients are treated with anticoagulation and medical therapy. Riociguat, a soluble guanylate cyclase activator, is the only Food and Drug Administration approved therapy for CTEPH due to its ability to augment 6-minute walk distance and decrease RV afterload.6 Despite significant improvements in exercise capacity, medical therapies do not confer a significant survival benefit like PTE does.7 Thus, additional therapies are needed to mitigate pathological RV afterload and extend survival for inoperable CTEPH patients.
Balloon pulmonary angioplasty (BPA) is an emerging transcatheter approach that is used worldwide to combat CTEPH.8-11 BPA was first described in the United States, but the initial experience was associated with a very high complication rate.12 However, the procedure was refined in Japan with a reduction in complication rates and now BPA is implemented in expert CTEPH centers throughout the world.5 Despite wider adoption worldwide, there are few data on BPA use in the US. In fact, only the Mayo Clinic program showed comparable efficacy and safety.13 Multiple studies from Europe and Japan show BPA reduces pulmonary vascular disease severity, and in certain situations, the improvements in pulmonary arterial pressures and RV function are on par with PTE.14-19 Importantly, BPA provides superior changes in exercise capacity and hemodynamics compared to medical therapy alone,8 but the potential synergy of these therapies in an upfront combination approach has not been analyzed. Here, we present a single center study program evaluating the efficacy of combination therapy versus medical therapy alone in promoting reverse RV remodeling and advantageous hemodynamic changes.
Methods
Patient cohort. A total of 21 patients with inoperable or residual CTEPH were included in the analysis of this single-center study performed at the University of Minnesota. CTEPH was defined by a mean pulmonary arterial pressure (mPAP) > 25 mm Hg, evidence of chronic thromboembolic disease as determined by ventilation perfusion scan, CT pulmonary angiogram, or invasive pulmonary angiogram.20 Patients were treated with anticoagulation for a minimum of 3 months before CTEPH diagnosis was confirmed. BPA patients and historic patients with CTEPH treated with medical therapy alone were included. This study was approved by the University of Minnesota Institutional Review Board and informed consent was obtained.
BPA. BPA was performed at the University of Minnesota cardiac catheterization laboratory.21 Venous access was obtained in the femoral or right brachial vein using either a standard 18-gauge or a 21-gauge micropuncture access needle, respectively. An 8 Fr long sheath was placed from the femoral access point or a 6 Fr 75 cm Destination sheath (Terumo) was placed from the brachial access point. Depending on individual anatomy, 6 Fr JR4, IM (Cordis), or Ikari 3.5 (Terumo) guide catheters were used. Pulmonary angiography was completed with an ACIST coronary injection system (ACIST). A standard workhorse guidewire (Terumo) was used to wire the lesions and standard coronary semicompliant and noncompliant balloons dilated the lesions to a diameter between 2.0- and 3.5-mm (Boston Scientific). Final angiography was performed to exclude peri-procedural complications such as dissection, perforation, or occlusion.
Echocardiographic analysis . Echocardiograms were obtained using a Philips IE33 or EPIQ 7 (Philips). Echocardiographic analysis was performed off-line. The reader (FK) was blinded to clinical and hemodynamic data. Comprehensive analysis of RV size, RV/left ventricle (LV) size, RV function (tricuspid plane systolic excursion, RV outflow velocity time integral, and RV fractional area change), and RV strain assessment were performed prior to and after treatment for all patients. RVFAC was calculated from the apical 4 chamber, RV-focused view in end-systole and end-diastole:
RVFAC = (end diastolic area − end-systolic area/end-diastolic area)/100).22
The eccentricity index was calculated in a short axis view in end-systole and end-diastole (cross-sectional diameter ratio of the left ventricle).22 Strain analysis of RV global longitudinal strain (GLS) and RV free wall strain was performed offline using TomTec software version TTA 2.4 (TomTec Imaging Systems).23,24 RV GLS and free wall strain were calculated using free wall and global speckle tracking of the peak average of free wall segments and the length of endocardial line, respectively. An RV-focused view was used for both strain measurements.
Hemodynamic assessment. Right heart catheterization was performed at diagnosis, the time of the BPA procedure, and on follow-up. One BPA patient did not have repeat hemodynamics because of history of recurrent clots when bridging off anticoagulation. During right heart catheterization, a Swan-Ganz pulmonary artery catheter (Edwards Lifesciences) and an Arrow Balloon Wedge Pressure catheter (Teleflex) were used to measure RA, RV, PA, mPAP, and pulmonary artery wedge pressure in all patients. Pressures were recorded and analyzed using Mac-Lab Hemodynamic Recording System (General Electric). Cardiac output was measured by the Fick and thermodilution methods.25 Pulmonary vascular resistance was calculated as (mPAP-pulmonary capillary wedge pressure)/cardiac output.
Statistical analysis. Continuous variables were assessed using the paired t-test in pre- and post-analysis. Unpaired t-test or Mann Whitney U-tests were implemented when comparing different groups. The data are presented as means with standard error of the mean. Categorical variables were analyzed using either Chi-squared or Fisher’s exact tests as appropriate and presented as percentages. A P-value <.05 was statistically significant. Statistical analysis was performed using Prism version 9.0 (GraphPad Software).
Results
A total of 21 patients with inoperable or residual CTEPH after PTE or had declined PTE were included in the study. Eleven patients were treated with medical therapy alone and 10 were treated with combination medical therapy and BPA (Table 1). At baseline, there was no significant difference in age or sex distribution comparing the 2 arms. Both cohorts of patients were on aggressive medical therapy with 76% treated with a single drug, 24% with two drugs, and 14% were treated with parenteral prostacyclin. Baseline hemodynamics revealed moderate PH in both groups with mPAP and PVR values of 42 ± 2 mm Hg and 7.0 ± 1.2 Wood units (WU), respectively. Echocardiographic analysis demonstrated there was less baseline RV dysfunction in the combination therapy group as demonstrated by RVFAC and RV strain.
For BPA procedures, transfemoral and brachial venous access was used in 80% and 20%, respectively. Overall, periprocedural complications were low. There were no vascular complications, pulmonary hemorrhage, pulmonary edema, need for positive pressure ventilation or intubation, cardiac arrest, or death. One patient developed hemoptysis during BPA therapy which was self-limited after the procedure was terminated.
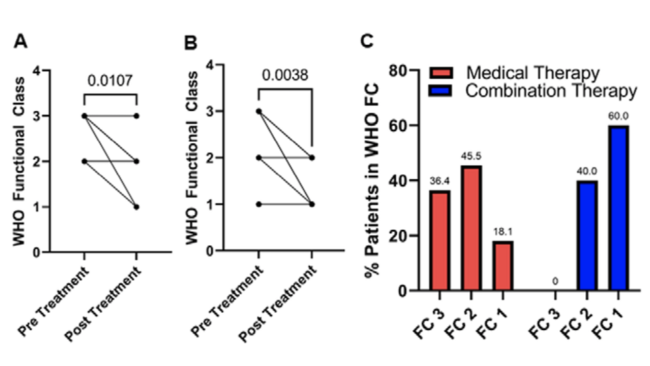
When evaluating hemodynamic and echocardiographic responses to therapy, we found both arms experienced benefits with each treatment approach. The medical therapy group had improvements in hemodynamics as there was a statistically significant decrease in PVR (pre: 8.5±1.9, post: 5.6±1.2 WU, P=.0138), and an increase in cardiac index (pre: 2.4±0.2, post: 3.0±0.2 L/min/m2, P=.0009) (Figure 1). A comprehensive echocardiographic analysis revealed mild changes in RV morphology and function. Although there were statistically significant changes in eccentricity index in end-systole (pre: 1.5±0.1, post:1.3±0.1, P=.0310) and RV fractional area change (pre: 26±3, post: 34±2%, P=.0323), several variables were not significantly different including eccentricity index in end-diastole (pre: 1.2±0.05, post:1.2±0.06, P=.7793), RV end-diastolic area (pre: 28±2, post: 26±2 cm2, P=.2124), RV end-systolic area (pre: 21±2, post: 18±2 cm, P=.1209), TAPSE (pre: 1.6±0.2, post: 1.7±0.2 cm, P=.9381), and right ventricular outflow tract velocity time integral (RVOT VTI) (pre: 12.2±1.4, post: 13.9±1.0 cm, P=.1225) were not statistically different (Figure 1). Strain echocardiography, a more sensitive measure of RV function, showed medical therapy improved RV free wall strain (pre: -14.7±1.4, post: -17.4±1.6%, P=.0287) and RV GLS (pre: -12.8±0.9 post: -16.0±1.1%, P=.0315) (Figure 1). Changes in hemodynamics and RV function were paired with improved symptoms. Specifically, World Health Organization (WHO) functional class (FC) significantly improved with medical therapy (P=.0107) (Figure 2), but many patients still exhibited functional limitations.
The combination therapy group also had significant improvements in hemodynamics with a reduction in mPAP (pre: 39±3, post: 27±2 mm Hg, P=.0008), PVR (pre: 5.2±1.0, post: 2.9±0.5 WU, P=.0272), but no significant change in cardiac index (pre: 2.4±0.2, post: 2.7±0.2 L/min/m2, P=.1410) (Figure 3). Echocardiographic analysis demonstrated a more robust RV reverse remodeling effect with significant changes in RV eccentricity index in end-systole (pre: 1.5±0.07, post: 1.3±0.07, P=.0293), RV end-systolic area (pre: 16±2, post:13±2 cm2, P=0.0176), TAPSE (pre: 1.7±0.1, post: 2.0±0.1 cm, P=.0061), RVOT VTI (pre: 12.6±1.0, post: 16.1±0.8 cm, P=.0024), and RV fractional area change (pre: 34±2, post: 42±3%, P=.0064). Eccentricity index in end-diastole (pre: 1.1±0.04, post: 1.0±0.01, P=.0508) and RV end-diastolic area (pre: 23±3, post: 21±3 cm2, P=.2320) were the only two variables not achieving significance (Figure 3). Finally, strain echocardiography corroborated the traditional echocardiographic measures of reverse RV remodeling with marked improvements in RV free wall strain (pre: -20.7±1.6, post: -24.9±1.8%, P=.0019) and RV GLS (pre: -17.5±1.3, post: -20.9±1.5%, P=.0032) following intervention (Figure 3). Again, improvements in hemodynamics and RV function were paired with beneficial changes in WHO FC (P=.0038) (Figure 2).
When we compared the two groups at the end-of-study period, we found combination therapy patients had lower mPAP (27±2 vs. 42±3 mm Hg, P=.0026) and PVR (2.9±0.5 vs 5.6±1.2 WU, P=.0236) as compared to medical therapy (Table 2). The overall change in mPAP was also significantly larger in the combination arm (10.3±5.6 vs. 4.5±5.3 mm Hg, P =.0462).These hemodynamic changes manifested as enhanced RV reverse remodeling as demonstrated by both end-systolic (P=.0018) and end-diastolic eccentricity indices (P<.0001) and RV function as defined by RVFAC (42±3% vs. 34±2%, P=.0325) and RV GLS (-20.9±1.5 vs. -16.0±1.1, P=.0156) and free wall strain (-24.9±1.8 vs. -17.4±1.6, P=.0059) (Table 2). The more robust hemodynamic and RV function adaptions in the combination group were paired with superior functional improvements. There were no patients with WHO FC 3 at the end of the study in the combination group, and the majority of patients were WHO FC 1 as opposed to the medical arm where 36% of patients were still WHO FC 3 at treatment completion and only 16% were WHO FC 1 (Figure 2).
Discussion
We show combination of BPA and medical therapy offers superior reverse RV remodeling and hemodynamic changes as compared to an aggressively treated medical therapy arm. In the medical therapy group, there was mild reverse RV remodeling, a non-significant change in mean PA pressure while having a significant attenuation of PVR primarily driven by higher cardiac output. Meanwhile, combination therapy imparted significant improvement in RV function, with evidence of reverse RV remodeling by multiple echocardiographic parameters such as RV end systolic area (RVESA), RVFAC, RV strain, and end-systolic eccentricity index. Moreover, there was a substantial drop in the mean PA pressure with a number of patients normalizing their pulmonary arterial pressures. This is consistent with prior literature which describes a more pronounced improvement in PA pressures with BPA therapy; but a larger increase in cardiac output with medical therapy.12,19,26,27 The reduced increase in cardiac output seen in the combination therapy group likely reflects the more aggressive medical therapy of the medical group alone, which is supported by the fact that no patients received parental prostacyclin therapy in the combination group. Importantly, upfront combination of BPA and medical therapy in CTEPH induces substantial reverse RV remodeling and corrections of invasive hemodynamic measurements similar to data from Europe, Japan, and the United States.12,13,19,27 Finally, this is only the second report of BPA efficacy in a program in the United States, and we show similar effects to those reported by the Mayo Clinic.13
Our study is consistent with multiple reports demonstrating an RV-enhancing effect of BPA in CTEPH. Both echocardiographic and MRI data in post-BPA patients from Europe and Japan28-31 show BPA therapy confers advantageous reverse RV remodeling. There are a number of proposed mechanisms by which BPA induced changes may alter RV function and promote reverse RV remodeling. BPA may be able to combat both macrovascular and microvascular disease as BPA breaks down webs, alleviates stenosis which could restore laminar blood flow that could reverse or slow smooth muscle and endothelial cell proliferation.32 Consistent with this hypothesis, Ogawa et al described the histopathologic findings in a patient with CTEPH post-BPA and were able to identify microvascular changes in both affected and non-affected segments, suggesting the reduction in macrovascular disease mitigates microvascular disease in distal segments.11 Finally, there are changes in multiple biomarkers associated with cardiovascular disease such as N-terminal pro-B-type natriuretic peptide, and mid-regional pro-atrial natriuretic peptide, soluble suppression of tumorigenicity 2, pregnancy-associated plasma protein-A, and high sensitivity troponin T28,34 that accompany the enhanced RV performance.
Refinement of BPA therapy has led to improved efficacy and safety. 10 By limiting the number of treated lesions, upfront reduction in mean pulmonary pressures prior to BPA, and close monitoring for post-procedure complications have led to more use of BPA therapy.10 Further improvement in efficacy and safety continues with pressure wire guided BPA with a goal non-hyperemic distal to proximal pressure (Pd/Pa) ratio of 0.8 and pulmonary flow grade 3 at the end of the session. Further risk reduction in reperfusion pulmonary edema can be achieved by limiting improvement in mean pressure distal the lesion to < 35 mmHg and the Pulmonary Edema Predictive Scoring Index (PEPSI) < 35.35-37 These benchmarks have increased the utility of BPA, allowing for increased numbers of sessions, and ultimately target goals of complete symptom resolution and hemodynamic normalization. While BPA has gained traction more recently in the societal guidelines as a class IIb indication for management of inoperable CTEPH, it is still not highly recommended despite overwhelming evidence of its efficacy and safety. A meta-analysis of available literature has shown that BPA is more efficacious as compared to medical therapy in respect to hemodynamics, functional improvement, and symptoms.8 Wiedenroth et al recently investigated the efficacy of BPA in addition to medical management should residual disease be present after 3 months of therapy with riociguat versus patients treated with other medical therapy.38 BPA leads to significant improvements in hemodynamic, functional, and symptomatic measures. 38 In addition, intervention on chronic total occlusions (CTO) has as much of a benefit as non-CTO intervention with BPA therapy and PTE therapy.39-41 Our study showed success without reliance on more aggressive BPA techniques such as interventions in CTO.
Our findings are relevant for several reasons: first, we present a unique cohort of standardized patients treated upfront with both BPA and targeted medical therapy; second, we compared that to a cohort of strictly medically managed patients; third, we present a comprehensive analysis using echocardiography and invasive hemodynamics. Upfront combination therapy substantially improves RV function with half of the patients nearly completely normalizing their hemodynamics. Our overall complication rate was < 10% with one episode of hemoptysis likely due to a distal wire perforation. There was no reperfusion edema, no requirement for noninvasive or invasive ventilation, and no mortality. This is despite the majority of patients having mean PA pressures greater than 35 mmHg, which is a risk factor for procedural complications.35,36 It is possible that simultaneous treatment with pulmonary vasodilators reduces the procedural risk by improving endothelial cell function, but more mechanistic studies are needed to confirm or refute this hypothesis.
Limitations. This manuscript has limitations that need to be acknowledged. First, this is a single-center study and larger, multicenter studies are needed to confirm our results. Second, the medical therapy arm was treated very aggressively, and not all therapies have been explicitly approved for CTEPH treatment by the FDA. Third, not all CTEPH patients have intervenable lesions, and thus BPA may not be appropriate for all patients. Fourth, baseline hemodynamic differences were significantly different between the 2 groups. Fifth, our BPA program has not performed CTO interventions. Finally, a 6-minute-walk-test was not available in all patients at the end of the study due to the COVID-19 pandemic, and thus we relied on WHO FC as readouts of symptomatic improvements.
Conclusion
Combination therapy with BPA and medical therapy may result in improvements in echocardiographic, hemodynamic, and functional outcomes in the inoperable and non-surgical CTEPH population compared to medical management alone. Our observational data presented here should be hypothesis generating for future randomized controlled trials to evaluate the efficacy of upfront combination therapy using BPA and medical therapy in CTEPH patients.
Acknowledgements. The authors are indebted to Professor Irene Lang for her mentorship and support for BPA training and her invaluable assistance starting our BPA program.
Affiliations and Disclosures
From the 1Cardiovascular Division, Department of Medicine, 2Division of Cardiothoracic Surgery, Department of Surgery, University of Minnesota Medical School, Minneapolis, Minnesota.
Funding: SZP is funded by NIH F32 HL154533, a University of Minnesota Clinical and Translational Science award (NIH UL1 TR002494), and a University of Minnesota Medical School Academic Investment Educational Program Grant. TT is funded by the Cardiovascular Medical Research and Education Fund and the University of Minnesota Futures Grant. KWP is funded by NIH grants K08 HL140100, R01 HL162927 and R01 HL158795, the University of Minnesota Faculty Research Development Grant, and an American Lung Association Innovative Award IA-816386.
Disclosure: The authors have completed and returned the ICMJE Form for Disclosure of Potential Conflicts of Interest. Dr Prins reports consultancy to Edwards. Dr Gurevich: consultant to Teleflex. The remaining authors report no conflicts of interest regarding the content herein.
Manuscript accepted April 20, 2023.
Address for correspondence: Sergey Gurevich, MD, University of Minnesota, 401 East River Parkway, VCRC 2nd Floor, Suite 269, Minneapolis, MN 55455. Email: gure0011@umn.edu
References
1. Gurevich S, Prins KW. The evolving role of interventional cardiology in the treatment of pulmonary hypertension. Catheter Cardiovasc Interv. 2021;97(4):E446-W453. doi:10.1002/ccd.29146
2. Delcroix M, Torbicki A, Gopalan D, et al. ERS statement on chronic thromboembolic pulmonary hypertension. Eur Respir J. 2021;57(6):2002828. doi:10.1183/13993003.02828-2020
3. Ende-Verhaar YM, Cannegieter SC, Noordegraaf AV, et al. Incidence of chronic thromboembolic pulmonary hypertension after acute pulmonary embolism: a contemporary view of the published literature. Eur Respir J. 2017;49(2). doi:10.1183/13993003.01792-2016
4. Pepke-Zaba J, Delcroix M, Lang I, et al. Chronic thromboembolic pulmonary hypertension (CTEPH) results from an international prospective registry. Circulation. 2011;124(18):1973-1981. doi:10.1161/CIRCULATIONAHA.110.015008
5. Lang I, Meyer BC, Ogo T, et al. Balloon pulmonary angioplasty in chronic thromboembolic pulmonary hypertension. Eur Respir Rev. 2017;26(143):160119. doi:10.1183/16000617.0119-2016
6. Ghofrani HA, D'Armini AM, Grimminger F, et al. Riociguat for the treatment of chronic thromboembolic pulmonary hypertension. N Engl J Med. 2013;369(4):319-329. doi:10.1056/NEJMoa1209657
7. Delcroix M, Lang I, Pepke-Zaba J, et al. Long-term outcome of patients with chronic thromboembolic pulmonary hypertension: results from an international prospective registry. Circulation. 2016;133(9):859-871. doi:10.1161/CIRCULATIONAHA.115.016522
8. Kalra R, Duval S, Thenappan T, et al. Comparison of balloon pulmonary angioplasty and pulmonary vasodilators for inoperable chronic thromboembolic pulmonary hypertension: a systematic review and meta-analysis. Sci Rep. 2020;10(1):8870. doi:10.1038/s41598-020-65697-4
9. Rubin LJ, Hoeper MM, Klepetko W, Galiè N, Lang IM, Simonneau G. Current and future management of chronic thromboembolic pulmonary hypertension: from diagnosis to treatment responses. Proc Am Thorac Soc. 2006;3(7):601-607. doi:10.1513/pats.200605-111LR
10. Mizoguchi H, Ogawa A, Munemasa M, Mikouchi H, Ito H, Matsubara H. Refined balloon pulmonary angioplasty for inoperable patients with chronic thromboembolic pulmonary hypertension. Circ Cardiovasc Interv. 2012;5(6):748-755. doi:10.1161/CIRCINTERVENTIONS.112.971077
11. Ogawa A, Matsubara H. Balloon pulmonary angioplasty: a treatment option for inoperable patients with chronic thromboembolic pulmonary hypertension. Front Cardiovasc Med. 2015;2:4. doi:10.3389/fcvm.2015.00004
12. Feinstein JA, Goldhaber SZ, Lock JE, Ferndandes SM, Landzberg MJ. Balloon pulmonary angioplasty for treatment of chronic thromboembolic pulmonary hypertension. Circulation. 2001;103(1):10-13. doi:10.1161/01.cir.103.1.10
13. Anand V, Frantz RP, DuBrock H, et al. Balloon pulmonary angioplasty for chronic thromboembolic pulmonary hypertension: initial single-center experience. Mayo Clin Proc Innov Qual Outcomes. 2019;3(3):311-318. doi:10.1016/j.mayocpiqo.2019.06.006
14. Tanabe N, Kawakami T, Satoh T, et al. Balloon pulmonary angioplasty for chronic thromboembolic pulmonary hypertension: a systematic review. Respir Investig. 2018;56(4):332-341. doi:10.1016/j.resinv.2018.03.004
15. Ruan W, Yap J, Quah K, et al. Pulmonary endarterectomy and balloon pulmonary angioplasty in chronic thromboembolic pulmonary hypertension: the Singapore experience. Ann Acad Med Singap. 2021;50(3):270-273. doi:10.47102/annals-acadmedsg.2020126
16. Zhang L, Bai Y, Yan P, et al. Balloon pulmonary angioplasty vs. pulmonary endarterectomy in patients with chronic thromboembolic pulmonary hypertension: a systematic review and meta-analysis. Heart Fail Rev. 2021;26(4):897-917. doi:10.1007/s10741-020-10070-w
17. Ogawa A, Satoh T, Fukuda T, et al. Balloon pulmonary angioplasty for chronic thromboembolic pulmonary hypertension: results of a multicenter registry. Circ Cardiovasc Qual Outcomes. 2017;10(11):e004029. doi:10.1161/CIRCOUTCOMES.117.004029
18. Velázquez M, Albarrán A, Hernández I, et al. Balloon pulmonary angioplasty for inoperable patients with chronic thromboembolic pulmonary hypertension. Observational study in a referral unit. Rev Esp Cardiol (Engl Ed). 2019;72(3):224-232. doi:10.1016/j.rec.2018.02.020
19. Brenot P, Jaïs X, Taniguchi Y, et al. French experience of balloon pulmonary angioplasty for chronic thromboembolic pulmonary hypertension. Eur Respir J. 2019;53(5):1802095. doi:10.1183/13993003.02095-2018
20. Räber L, Ueki Y, Lang IM. Balloon pulmonary angioplasty for the treatment of chronic thromboembolic pulmonary hypertension. EuroIntervention. 2019;15(9):e814-e815. doi:10.4244/EIJ-D-18-01212
21. Beghetti M. Echocardiographic evaluation of pulmonary pressures and right ventricular function after pediatric cardiac surgery: a simple approach for the intensivist. Front Pediatr. 2017;5:184. doi:10.3389/fped.2017.00184
22. Il’Giovine ZJ, Mulder H, Chiswell K, et al. Right ventricular longitudinal strain reproducibility using vendor-dependent and vendor-independent software. J Am Soc Echocardiogr. 2018;31(6):721-732.e5. doi:10.1016/j.echo.2018.01.008
23. Voigt JU, Pedrizzetti G, Lysyansky P, et al. Definitions for a common standard for 2D speckle tracking echocardiography: consensus document of the EACVI/ASE/Industry Task Force to standardize deformation imaging. J Am Soc Echocardiogr. 2015;28(2):183-93. doi:10.1016/j.echo.2014.11.003
24. Urboniene D, Haber I, Fang YH, Thenappan T, Archer SL. Validation of high-resolution echocardiography and magnetic resonance imaging vs. high-fidelity catheterization in experimental pulmonary hypertension. Am J Physiol Lung Cell Mol Physiol. 2010;299(3):L401-L412. doi:10.1152/ajplung.00114.2010
25. Ogo T, Shimokawahara H, Kinoshita H, et al. Selexipag for the treatment of chronic thromboembolic pulmonary hypertension. Eur Respir J. 2022;60(1):2101694. doi:10.1183/13993003.01694-2021
26. Ogawa A, Satoh T, Fukuda T, et al. Balloon pulmonary angioplasty for chronic thromboembolic pulmonary hypertension: results of a multicenter registry. Circ Cardiovasc Qual Outcomes. 2017;10(11):e004029. doi:10.1161/CIRCOUTCOMES.117.004029
27. Roller FC, Schüssler A, Hasse A, et al. Effects of BPA on right ventricular mechanical dysfunction in patients with inoperable CTEPH–A cardiac magnetic resonance study. Eur J Radiol. 2022;147:110111. doi:10.1016/j.ejrad.2021.110111
28. Kriechbaum SD, Vietheer JM, Wiedenroth CB, et al. Cardiac biomarkers as indicators of right ventricular dysfunction and recovery in chronic thromboembolic pulmonary hypertension patients after balloon pulmonary angioplasty therapy–a cardiac magnetic resonance imaging cohort study. Pulm Circ. 2021;11(4):20458940211056500. doi:10.1177/20458940211056500
29. Broch K, Murbraech K, Ragnarsson A, et al. Echocardiographic evidence of right ventricular functional improvement after balloon pulmonary angioplasty in chronic thromboembolic pulmonary hypertension. J Heart Lung Transplant. 2016;35(1):80-86. doi:10.1016/j.healun.2015.08.007
30. Tsugu T, Murata M, Kawakami T, et al. Significance of echocardiographic assessment for right ventricular function after balloon pulmonary angioplasty in patients with chronic thromboembolic induced pulmonary hypertension. Am J Cardiol. 2015;115(2):256-261. doi:10.1016/j.amjcard.2014.10.034
31. Yamasaki Y, Nagao M, Abe K, et al. Balloon pulmonary angioplasty improves interventricular dyssynchrony in patients with inoperable chronic thromboembolic pulmonary hypertension: a cardiac MR imaging study. Int J Cardiovasc Imaging. 2017;33(2):229-239. doi:10.1007/s10554-016-0985-y
32. Tsugu T, Murata M, Kawakami T, et al. Changes in right ventricular dysfunction after balloon pulmonary angioplasty in patients with chronic thromboembolic pulmonary hypertension. Am J Cardiol. 2016;118(7):1081-1087. doi:10.1016/j.amjcard.2016.07.016
33. Ogawa A, Kitani M, Mizoguchi H, et al. Pulmonary microvascular remodeling after balloon pulmonary angioplasty in a patient with chronic thromboembolic pulmonary hypertension. Intern Med. 2014;53(7):729-733. doi:10.2169/internalmedicine.53.1343
34. Kimura M, Kohno T, Kawakami T, et al. Balloon pulmonary angioplasty attenuates ongoing myocardial damage in patients with chronic thromboembolic pulmonary hypertension. Int J Cardiol. 2016;207:387-389. doi:10.1016/j.ijcard.2015.11.026
35. Kataoka M, Inami T, Kawakami T, Fukuda K, Satoh T. Balloon pulmonary angioplasty (percutaneous transluminal pulmonary angioplasty) for chronic thromboembolic pulmonary hypertension: a Japanese perspective. JACC Cardiovasc Interv. 2019;12(14):1382-1388. doi:10.1016/j.jcin.2019.01.237
36. Inami T, Kataoka M, Shimura N, et al. Pulmonary edema predictive scoring index (PEPSI), a new index to predict risk of reperfusion pulmonary edema and improvement of hemodynamics in percutaneous transluminal pulmonary angioplasty. JACC Cardiovasc Interv. 2013;6(7):725-736. doi:10.1016/j.jcin.2013.03.009
37. Kawakami T, Ogawa A, Miyaji K, et al. Novel angiographic classification of each vascular lesion in chronic thromboembolic pulmonary hypertension based on selective angiogram and results of balloon pulmonary angioplasty. Circ Cardiovasc Interv. 2017;10(2):e004962. doi:10.1161/CIRCINTERVENTIONS.117.004962
38. Wiedenroth CB, Ghofrani HA, Adameit MS, et al. Sequential treatment with riociguat and balloon pulmonary angioplasty for patients with inoperable chronic thromboembolic pulmonary hypertension. Pulm Circ. 2018;8(3):2045894018783996. doi:10.1177/2045894018783996
39. Minatsuki S, Kiyosue A, Shimizu Y, et al. A novel technique of balloon pulmonary angioplasty for the treatment of total occlusion lesions. CJC Open. 2021;3(12):1513-1515. doi:10.1016/j.cjco.2021.07.009
40. Steinberg ZL, Lombardi WL, Lee J, Mulligan MS, Leary PJ. Balloon pulmonary angioplasty in chronic totally occluded pulmonary arteries: applying lessons learned from the treatment of coronary artery chronic total occlusions. J Invasive Cardiol. 2021;33(8):E632-E639.
41. Gerges C, Friewald R, Gerges M, et al. Efficacy and safety of percutaneous pulmonary artery subtotal occlusion and chronic total occlusion intervention in chronic thromboembolic pulmonary hypertension. Circ Cardiovasc Interv. 2021;14(8):e010243. doi:10.1161/CIRCINTERVENTIONS.120.010243
Related Reading:
Balloon Pulmonary Angioplasty in Chronic Totally Occluded Pulmonary Arteries: Applying Lessons Learned from the Treatment of Coronary Artery Chronic Total Occlusions
Left Main Coronary Artery Compression in Pulmonary Hypertension: Value of Multimodality Imaging in Diagnosis and Treatment
Review: Peripheral Vascular Disease involving Transplant Renal Artery


