Combined Atherectomy and Intravascular Lithotripsy in Calcified Coronary Lesions: A Meta-Analysis
© 2025 HMP Global. All Rights Reserved.
Any views and opinions expressed are those of the author(s) and/or participants and do not necessarily reflect the views, policy, or position of the Journal of Invasive Cardiology or HMP Global, their employees, and affiliates.
Abstract
Objectives. Studies exploring the feasibility and safety of combined atherectomy and intravascular lithotripsy (IVL) for treatment of severely calcified coronary lesions are limited. The authors aimed to study the pooled evidence for the safety and efficacy of this combined approach in severely calcified coronary lesions and evaluate its clinical and procedural outcomes.
Methods. Online databases were searched for studies using combined atherectomy (rotational, orbital, or excimer laser) and IVL during percutaneous coronary intervention for calcified coronary lesions. The outcomes of interest were acute procedural success, periprocedural complications, and cardiovascular (CV) events. Pooled proportions with 95% CI were calculated using a random-effects model.
Results. A total of 12 observational studies with 720 patients were included. The mean age was 73 years, 76% were men, and 48% of the patients had an acute coronary syndrome. The pooled procedural success rate of combined atherectomy and IVL was 93% (95% CI, 89.56-96.25). Coronary perforation occurred in 2.9% (95% CI, 1.76-4.36) of the cases. Over a mean follow-up of 111 days, the incidence of CV outcomes was myocardial infarction 2.0% (95% CI, 0.67-3.93), stroke 1.4% (95% CI, 0.36-3.14), target vessel revascularization 2.2% (95% CI, 1.01-3.79), stent thrombosis 1.1% (95% CI, 0.21-2.84), major bleeding 5.8% (95% CI, 0.00-21.40), CV death 3.6% (95% CI, 1.53-6.42), and all-cause death 4.8% (95% CI, 2.75-7.33).
Conclusions. Combined atherectomy and IVL for calcified coronary lesions is feasible with a high procedural success rate. However, there is a low but meaningful risk of procedural complications including coronary perforations, and a low risk of adverse CV events.
Introduction
Patients with severe coronary artery calcification (CAC) are at an increased risk of ischemic events and mortality.1,2 Percutaneous coronary intervention (PCI) for lesions with severe CAC presents a challenge because of a higher rate of procedural complications (including perforation and dissection), incomplete stent expansion, and a risk of stent failure.3 Hence, adequate lesion preparation with calcium modification is a critical prerequisite for successful PCI in patients with severe CAC.
Several adjunctive devices are now available for calcium modification, such as cutting or scoring balloons, intravascular lithotripsy (IVL), and atherectomy.4 IVL disrupts calcium via acoustic pulse waves and is reported to have a high procedural success rate.5 Ablative atherectomy systems achieve calcium modification via a rotational device (rotational and orbital atherectomy) and are associated with a low risk of adverse cardiovascular (CV) events, but there is a modest increased risk of coronary perforation.6 Heavily calcified lesions not technically amenable to IVL or insufficiently treated by atherectomy alone may need a combined approach such as ‘rotatripsy’ or ‘orbitatripsy’.7,8 This combined approach may be especially important for balloon-uncrossable lesions. The safety and efficacy of an integrated atherectomy and IVL use is only available in a few small studies. Therefore, we aimed to study the pooled evidence for the safety and efficacy of this combined approach in severely calcified coronary lesions by conducting a systematic review and meta-analysis of the literature.
Methods
Multiple online databases including PubMed (National Institutes of Health), MEDLINE (National Library of Medicine), Embase (Elsevier), and Cochrane (Wiley) were searched for studies published from inception until July 26, 2024. Search terms such as ‘atherectomy,’ ‘IVL,’ and ‘calcified coronary lesions’ were used in various combinations. Studies evaluating the combination of IVL and atherectomy during PCI of calcified coronary lesions and reporting at least 1 clinical outcome of interest were included. Case reports and case series with less than 5 patients were excluded.
Two reviewers (SS and AG) screened the studies for eligibility, assessed the risk of bias, and collected the data. The following information was collected from individual studies: (1) baseline characteristics of the studies—number of patients, indication of intervention, type of intervention (atherectomy and IVL), clinical presentation of the patients, and follow-up duration; (2) baseline characteristics of the patients—mean age (years), male percentage (%), comorbidities including diabetes mellitus (DM), hypertension (HTN), chronic kidney disease (CKD), smoking, and previous PCI; and (3) procedural characteristics—type of lesion (de novo, in-stent restenosis), multivessel disease (MVD), chronic total occlusion (CTO), type of vessel stented (left main, left anterior descending [LAD], circumflex/obtuse marginal, right coronary artery [RCA]), reference vessel diameter (mm), lesion length (mm), baseline diameter stenosis %, atherectomy burr size (mm), IVL balloon size (mm), stent diameter (mm) and stent length (mm). The primary outcomes of interest were acute procedural success and periprocedural complication (vessel perforation). Secondary outcomes included myocardial infarction (MI), stroke, target vessel revascularization (TVR), stent thrombosis (ST), major bleeding, CV death, and all-cause death.
This meta-analysis was conducted according to the Preferred Reporting Items for Systematic Reviews and Meta-Analyses (PRISMA) guidelines.9 MedCalc Statistical Software was used for analysis.10 Pooled proportions for incidence with 95% CI were calculated using the random effects model with the Mantel-Haenszel method. The I² statistic was used to show heterogeneity between the studies: I² less than 25% was minimal, I² equalling 25% to 50% was mild, I² equalling 50% to 75% was moderate, and I² greater than 75% was significant. Forest plots were generated for the pooled incidences of each clinical outcome. Sensitivity analysis was performed by excluding individual studies from the final analysis.
Results
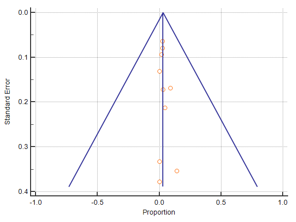
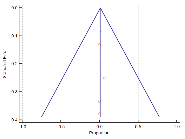
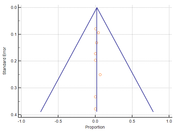
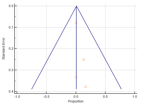
The initial search showed 160 studies, of which 12 observational studies that met the inclusion and exclusion criteria were included in the final analysis (Supplemental Figure 1).11-22 A total of 720 patients were included, with mean follow-up duration of 111 days (Table 1). Regarding modality of atherectomy, 11 studies had rotational atherectomy, 4 had orbital atherectomy, and 1 study involved excimer laser atherectomy. Approximately 48% of the patients had acute coronary syndrome (ACS), with the rest presenting as stable angina. The mean age was 73 years, 76% were men, 87% had HTN, 56% had DM, 33% had CKD, 45% were smokers, and 48% had prior PCI (Table 2). The procedural characteristics, details on calcification, and outcome definitions are presented in Supplemental Tables 1 to 3. LAD was the most commonly treated vessel with IVL and atherectomy, and, from available studies, the mean stent length was long (~43 mm). Intravascular imaging (intravascular ultrasound or optical coherence tomography) was used in 64% of the patients. Supplemental Table 4 shows the risk of bias assessment for the studies. Funnel plots are depicted in Supplemental Figure 2.
All the studies reported procedural success for combined atherectomy and IVL, with a pooled rate of 93% (95% CI, 89.56-96.25) and moderate inter-study heterogeneity (I² = 58%) (Figure 1A). Vessel perforation was reported in 10 studies, with a pooled incidence of 2.9% (95% CI, 1.76-4.36) and minimal heterogeneity between the studies (I² = 3%) (Figure 1B). Most of the perforations were attributed to stent/non-compliant balloon post-dilation.
During the follow-up, the pooled incidence of MI was 2.0% (95% CI, 0.67-3.93; I² = 46%) and stroke was 1.4% (95% CI, 0.36-3.14; I² = 25%) (Figure 2A and B). Eight studies had data on TVR, which occurred in 2.2% of the patients (95% CI, 1.01-3.79; I² = 0%) (Figure 3A). Similarly, ST was reported in only 5 studies, with a pooled rate of 1.1% (95% CI, 0.21-2.84; I² = 0%) (Figure 3B). Around 5.8% patients had major bleeding (95% CI, 0.00-21.40) with significant inter-study heterogeneity (I² = 76%) (Figure 4). Lastly, the pooled mortality outcomes were CV death 3.6% (95% CI, 1.53-6.42, I² = 41%) and all-cause death 4.8% (95% CI, 2.75-7.33; I² = 38%) (Figure 5A and B). Sensitivity analysis did not show any major change to the results after removing individual studies.
Discussion
This systematic review evaluated the role of combined IVL and atherectomy in patients with severely calcified coronary lesions (Figure 6). We found that this combined strategy during PCI was associated with a high procedural success rate and low incidence of adverse CV events during follow-up. The rate of periprocedural complications, including coronary perforation, was relatively low, albeit not insignificant.
CAC is prevalent among patients with both stable angina and ACS presentation.23 For the modification of heavily calcified lesions, the American College of Cardiology (ACC) and Society for Cardiovascular Angiography and Interventions (SCAI) guidelines recommend the use of rotational atherectomy (class 2a) or IVL (class 2b) to improve procedural success.24,25 Despite improvement in procedural success, it remains unclear if routine use of these adjunctive techniques improves clinical outcomes.24,26 In order to improve the success of PCI in patients with severe CAC, the combination of IVL and atherectomy was evaluated in recent studies, particularly where stent placement was considered unfeasible with the initial use of IVL or atherectomy alone. One such initial case series was by Włodarczak et al, in which 6 ACS patients had successful stent placement using ‘rota-lithotripsy,’ which was performed as a bail-out strategy.17 Our results show a procedural success rate of 93% with IVL plus atherectomy, which is comparable to the individual stent implantation rates observed with either of the procedures when performed as the first line for CAC.27-29 This was confirmed in a recent study by Takahashi et al, where patients with calcified de novo lesions had similar procedural outcomes whether undergoing IVL or IVL-plus-atherectomy procedures.16 The latter group, however, had a greater number of high-risk patients, such as those with prior MI. Thus, appropriate patient selection is vital when determining the calcium modification strategy.
Severe CAC is associated with an increased risk of adverse CV outcomes.2 Our results suggest a low rate of ischemic events and death when a combination of IVL and atherectomy is used for heavily calcified lesions. This appears to be similar to the clinical outcomes reported in studies using IVL or atherectomy alone, however, a direct comparison between the combined approach and either IVL or atherectomy alone is necessary in future studies.30,31 Cost effectiveness remains a barrier for routine use of these interventions in clinical practice, especially because of the added costs of other adjunctive devices that may be used, such as scoring balloons, microcatheters, and guide catheter extensions. The exception to the largely favorable safety profile demonstrated in the present study was the concerning 2.9% vessel perforation rate noted in our pooled results. This exceeds the 0.1% to 0.5% rate often quoted for standard PCI and even extends beyond the higher rates seen in PCI for CTO.32,33 These findings may be explained by the greater severity of calcification, which is a risk factor for periprocedural complications, and represents selection bias towards the most complex lesions requiring combination therapy.30
Limitations
Our meta-analysis has the strength of being the only meta-analysis of patients who underwent combined IVL and atherectomy, providing important insights into the management of severely calcified coronary lesions; however, there are important limitations to our results. First, there is significant bias associated with the outcomes because of the inherent observational nature of the studies. Second, as a single-arm pooled proportion analysis, direct comparison of the combined approach with IVL or atherectomy could not be performed, which would be important for interventionists during clinical decision-making. Third, the studies varied in terms of the timing of IVL plus atherectomy, either as an upfront or bail-out strategy, as well as the definitions of clinical outcomes. Fourth, longer time horizons will be needed to assess the true efficacy of this approach. Fifth, the included studies did not provide data on indications of procedural necessity, including physiologic indications of ischemia and reasons for stable angina/restenosis patients undergoing these procedures. Sixth, reporting combined data for patients with ACS and stable angina is not ideal, as some of these adverse events would be higher in the ACS cohort and lower in the stable angina cohort. Outcomes based on presentation could not be analyzed because of the lack of patient-level data. Seventh, it is possible that results may differ based on the type of atherectomy (rotational vs orbital vs laser) used with IVL.
Conclusions
IVL combined with atherectomy in patients with heavily calcified coronary lesions can achieve a high procedural success rate during PCI. The observed effectiveness of a combined strategy was accompanied by a low incidence of subsequent adverse CV events but a significant risk for coronary artery perforation, and warrants further investigation in prospective randomized studies. These results must be interpreted in the context of the limited evidence base from relatively small sample sizes derived from observational studies.
Affiliations and Disclosures
Sahib Singh, MD1; Aakash Garg, MD2; Udaya S. Tantry, PhD3; Kevin Bliden, MBA3; Paul A. Gurbel, MD4; Ajar Kochar, MD, MHS5; Michael G. Nanna, MD, MHS6; Abdulla A. Damluji, MD, PhD7,8
1Department of Medicine, Sinai Hospital of Baltimore, Baltimore, Maryland; 2Division of Cardiology, Ellis Hospital, Schenectady, New York; 3Sinai Center for Thrombosis Research, Sinai Hospital of Baltimore, Baltimore, Maryland; 4Division of Cardiology, Sinai Hospital of Baltimore, Baltimore, Maryland; 5Division of Cardiology, Brigham and Women's Hospital, Boston, Massachusetts; 6Section of Cardiovascular Medicine, Yale School of Medicine, New Haven, Connecticut; 7Inova Center of Outcomes Research, Falls Church, Virginia; 8Johns Hopkins University School of Medicine, Baltimore, Maryland.
Dr Singh and Dr Garg contributed equally to this manuscript.
Preliminary results of this study were presented at the SCAI conference 2024 (https://www.jscai.org/article/S2772-9303(24)00602-1/fulltext).
Acknowledgments: The authors would like to acknowledge Gyyoung Oh for assistance with medical illustration.
Disclosures: Dr Nanna receives research support from the American College of Cardiology Foundation supported by the George F. and Ann Harris Bellows Foundation, the Patient-Centered Outcomes Research Institute (PCORI), the Yale Claude D. Pepper Older Americans Independence Center (P30AG021342), and the National Institute on Aging/National Institutes of Health from R03AG074067 (GEMSSTAR award); and is a consultant for Heartflow and Merck. Dr Damluji receives research funding from the Pepper Scholars Program of the Johns Hopkins University Claude D. Pepper Older Americans Independence Center funded by the National Institute on Aging P30-AG021334; and received a mentored patient-oriented research career development award from the National Heart, Lung, and Blood Institute K23-HL153771; the National Institutes of Health (NIH) National Institute of Aging R01-AG078153; and the Patient-Centered Outcomes Research Institute (PCORI). The remaining authors report no financial relationships or conflicts of interest regarding the content herein.
Funding: The study was funded in part by a mentored patient-oriented research career development award from the National Heart, Lung, and Blood Institute K23-HL153771.
Address for correspondence: Abdulla A. Damluji, MD, PhD, Johns Hopkins University School of Medicine, 3300 Gallows Road, Falls Church, VA 22042, USA. Email: Abdulla.Damluji@jhu.edu; X: @DrDamluji
Supplemental Figures
References
- Mohan J, Bhatti K, Tawney A, et al. Coronary artery calcification. In: StatPearls [Internet]. Treasure Island, FL: StatPearls Publishing; 2023. Updated November 5, 2023. Accessed July 26, 2024. https://www.ncbi.nlm.nih.gov/books/NBK519037/
- Peng AW, Mirbolouk M, Orimoloye OA, et al. Long-term all-cause and cause-specific mortality in asymptomatic patients with CAC ≥1,000: results from the CAC consortium. JACC Cardiovasc Imaging. 2020;13(1 Pt 1):83-93. doi:10.1016/j.jcmg.2019.02.005
- Doost A, Rankin J, Sapontis J, et al. Contemporary evidence-based diagnosis and management of severe coronary artery calcification. Heart Lung Circ. 2022;31(6):766-778. doi:10.1016/j.hlc.2022.01.011
- Hennessey B, Pareek N, Macaya F, et al. Contemporary percutaneous management of coronary calcification: Current status and future directions. Open Heart. 2023;10(1):e002182. doi:10.1136/openhrt-2022-002182
- Kereiakes DJ, Di Mario C, Riley RF, et al. Intravascular lithotripsy for treatment of calcified coronary lesions: patient-level pooled analysis of the Disrupt CAD studies. JACC Cardiovasc Interv. 2021;14(12):1337-1348. doi:10.1016/j.jcin.2021.04.015
- Beohar N, Kaltenbach LA, Wojdyla D, et al. Trends in usage and clinical outcomes of coronary atherectomy: a report from the National Cardiovascular Data Registry CathPCI Registry. Circ Cardiovasc Interv. 2020;13(2):e008239. doi:10.1161/CIRCINTERVENTIONS.119.008239
- Chen G, Zrenner B, Pyxaras SA. Combined rotational atherectomy and intravascular lithotripsy for the treatment of severely calcified in-stent neoatherosclerosis: a mini-review. Cardiovasc Revasc Med. 2019;20(9):819-821. doi:10.1016/j.carrev.2018.10.007
- Kleczyński P, Zajdel W, Niewiara Ł, Derewonko M, Legutko J. Combined orbital atherectomy and intracoronary lithotripsy assisted by mechanical circulatory support in a patient with NSTEMI and last remaining vessel. Kardiol Pol. 2023;81(7-8):806-807. doi:10.33963/KP.a2022.0269
- Page MJ, McKenzie JE, Bossuyt PM, et al. The PRISMA 2020 statement: an updated guideline for reporting systematic reviews. BMJ. 2021;372:n71. doi:10.1136/bmj.n71
- MedCalc Statistical Software version 19.1.3. MedCalc Software; 2019. Accessed July 26, 2024. https://www.medcalc.org
- Buono A, Basavarajaiah S, Choudhury A, et al. "RotaTripsy" for severe calcified coronary artery lesions: insights from a real-world multicenter cohort. Cardiovasc Revasc Med. 2022;37:78-81. doi:10.1016/j.carrev.2021.06.132
- Dwivedi P, Dhulipala V, Kumar KR, et al. Efficacy and safety of an upfront RotaTripsy strategy in the treatment of de novo and in-stent restenosis cases. J Invasive Cardiol. 2023;35(2):E70-E74. doi:10.25270/jic/22.00330
- Gonzálvez-García A, Jiménez-Valero S, Galeote G, Moreno R, López de Sá E, Jurado-Román A. "RotaTripsy": combination of rotational atherectomy and intravascular lithotripsy in heavily calcified coronary lesions: a case series. Cardiovasc Revasc Med. 2022;35:179-184. doi:10.1016/j.carrev.2021.04.011
- Rola P, Furtan Ł, Włodarczak S, et al. Rota-Lithotripsy as a novel bail-out strategy for highly calcified coronary lesions in acute coronary syndrome. Biomedicines. 2022;10(11):2795. doi:10.3390/biomedicines10112795
- Sardella G, Stefanini G, Leone PP, et al. Coronary lithotripsy as elective or bail-out strategy after rotational atherectomy in the Rota-Shock registry. Am J Cardiol. 2023;198:1-8. doi:10.1016/j.amjcard.2023.04.032
- Takahashi T, Menegus M, Choi H, et al. Complementary utility of intravascular lithotripsy with atherectomy for severely calcified coronary stenoses in contemporary practice. J Invasive Cardiol. 2023;35(1):E46-E54. doi:10.25270/jic/22.00310
- Włodarczak A, Rola P, Barycki M, et al. Rota-lithotripsy—a novel bail-out strategy for calcified coronary lesions in acute coronary syndrome. The first-in-man experience. J Clin Med. 2021;10(9):1872. doi:10.3390/jcm10091872
- Wong B, Kam KK, So CY, et al. Synergistic coronary artery calcium modification with combined atherectomy and intravascular lithotripsy. J Invasive Cardiol. 2023;35(3):E128-E135. doi:10.25270/jic/22.00272
- Yarusi BB, Jagadeesan VS, Hussain S, et al. Combined coronary orbital atherectomy and intravascular lithotripsy for the treatment of severely calcified coronary stenoses: the first case series. J Invasive Cardiol. 2022;34(3):E210-E217. doi:10.25270/jic/21.00106
- Sukul D, Seth M, Madder RD, et al. Contemporary trends and outcomes of intravascular lithotripsy in percutaneous coronary intervention: insights from BMC2. JACC Cardiovasc Interv. 2024;17(15):1811-1821. doi:10.1016/j.jcin.2024.04.039
- van Oort MJH, Al Amri I, Bingen BO, et al. Current applications, procedural and 1-year outcomes of Rotatripsy for the treatment of calcified coronary lesions. Catheter Cardiovasc Interv. 2024;104(2):203-212. doi:10.1002/ccd.31140
- Tern PJW, Keh YS, Lau YH, et al. RotaTripsy risk and rewards: findings from a registry of patients undergoing combined rotational atherectomy and intravascular lithotripsy. J Asian Pac Soc Cardiol. 2024;3:e04. doi:10.15420/japsc.2023.36
- Beckman JA, Ganz J, Creager MA, Ganz P, Kinlay S. Relationship of clinical presentation and calcification of culprit coronary artery stenoses. Arterioscler Thromb Vasc Biol. 2001;21(10):1618-1622. doi:10.1161/hq0901.095554
- Lawton JS, Tamis-Holland JE, Bangalore S, et al. 2021 ACC/AHA/SCAI guideline for coronary artery revascularization. Circulation. 2022;145(3):e18-e114. doi:10.1161/CIR.0000000000001038
- Grines CL, Box LC, Mamas MA, et al. SCAI expert consensus statement on percutaneous coronary intervention without on-site surgical backup. JACC Cardiovasc Interv. 2023;16(7):847-860. doi:10.1016/j.jcin.2022.12.016
- Byrne RA, Fremes S, Capodanno D, et al. 2022 Joint ESC/EACTS review of the 2018 guideline recommendations on the revascularization of left main coronary artery disease. Eur J Cardiothorac Surg. 2023;64(2):ezad286. doi:10.1093/ejcts/ezad286
- Mhanna M, Beran A, Nazir S, Sajdeya O, Srour O, Elzanaty A, Eltahawy EA. Efficacy and safety of intravascular lithotripsy in calcified coronary lesions: a systematic review and meta-analysis. Cardiovasc Revasc Med. 2022;36:73-82. doi:10.1016/j.carrev.2021.05.009.
- Caminiti R, Vetta G, Parlavecchio A, et al. A systematic review and meta-analysis including 354 patients from 13 studies of intravascular lithotripsy for the treatment of underexpanded coronary stents. Am J Cardiol. 2023;205:223-230. doi:10.1016/j.amjcard.2023.07.144
- Abdelaziz A, Elsayed H, Hamdaalah A, et al. Safety and feasibility of rotational atherectomy (RA) versus conventional stenting in patients with chronic total occlusion (CTO) lesions: a systematic review and meta-analysis. BMC Cardiovasc Disord. 2024;24(1):4. doi:10.1186/s12872-023-03673-2
- Ford TJ, Adamson C, Morrow AJ, et al. Coronary artery perforations: glasgow natural history study of covered stent coronary interventions (GNOCCI) study. J Am Heart Assoc. 2022;11(19):e024492. doi:10.1161/JAHA.121.024492
- Mousa MAA, Bingen BO, Al Amri I, et al. Efficacy and safety of intravascular lithotripsy versus rotational atherectomy in balloon-crossable heavily calcified coronary lesions. Cardiovasc Revasc Med. 2023;48:1-6. doi:10.1016/j.carrev.2022.10.011
- Doll JA, Nikolsky E, Stone GW, et al. Outcomes of patients with coronary artery perforation complicating percutaneous coronary intervention and correlations with the type of adjunctive antithrombotic therapy: pooled analysis from REPLACE-2, ACUITY, and HORIZONS-AMI trials. J Interv Cardiol. 2009;22(5):453-459. doi:10.1111/j.1540-8183.2009.00494.x
- Shimony A, Joseph L, Mottillo S, Eisenberg MJ. Coronary artery perforation during percutaneous coronary intervention: a systematic review and meta-analysis. Can J Cardiol. 2011;27(6):843-850. doi:10.1016/j.cjca.2011.04.014








