What You Should Know About the 2024 AHA/ACC Guideline on the Management of Lower Extremity Peripheral Artery Disease
© 2024 HMP Global. All Rights Reserved.
Any views and opinions expressed are those of the author(s) and/or participants and do not necessarily reflect the views, policy, or position of Cath Lab Digest or HMP Global, their employees, and affiliates.
CLD talks with Heather L. Gornik, MD, FAHA, MSVM
John B. Lally Family Master Clinician in Fibromuscular Dysplasia and Vascular Care; Co-Director, Vascular Center University Hospitals Harrington Heart & Vascular Institute; Professor of Medicine Case Western Reserve University School of Medicine, Cleveland, Ohio
X handle: @heatherlgornik
Can you share the main updates in the 2024 AHA/ACC Guideline on the Management of Lower Extremity Peripheral Artery Disease1?
The initial new element is a focus on the importance of evaluating peripheral artery disease (PAD) according to clinical subsets. We put an emphasis on determining which particular PAD subset the patient falls into. The subsets are patients with no reported leg symptoms (but who may be functionally impaired and may limit activities to avoid leg symptoms), patients with stable, chronic exertional leg symptoms, and the more severe subsets of chronic limb-threatening ischemia (CLTI) and acute limb ischemia (ALI).
Next, the guidelines include many changes in the medical therapy for PAD. The old tried-and-true approaches of smoking cessation, high-intensity statins, and blood pressure control are still there, but some new therapies make their first appearance in this document. Low-dose rivaroxaban (2.5 g twice daily) plus low-dose aspirin to prevent limb events and cardiovascular events is a new therapy recommended on the basis of important randomized controlled trials in patients with PAD (COMPASS and VOYAGER). Also making their first appearance are ezetimibe or PCSK9 inhibitors for people who have not achieved goal lipids on high-intensity statins, and SGLT2 inhibitors and GLP-1 agonists for diabetic patients with PAD.
Another new element that we are excited about is that this was the first time having a podiatrist on the writing committee. The American Podiatric Medical Association (APMA) has endorsed these guidelines, which emphasize the importance of foot care across the spectrum of PAD subsets, meaning preventive foot care, foot care and offloading for people with CLTI, and preventing new ulcers for people who survive CLTI.
We continue to emphasize the importance of structured exercise training for patients with PAD. Supervised exercise therapy is the first line of care for leg symptoms for patients with chronic symptomatic PAD and should be initiated before considering revascularization. Patients should undergo exercise therapy and can continue exercise therapy either supervised or in a structured program that is home-based, even after their procedure, should they undergo revascularization.
Everything in the guidelines flows from the initial patient categorization into the clinical assessments and then further risk stratification for PAD. A new section of this document focuses on these “risk amplifiers” of adverse limb or cardiovascular outcome. Some patients with PAD are at the highest risk — these are the folks where you need to be most aggressive with medications, foot care, and prevention, particularly in people who have diabetes and continue to smoke, and who have vascular disease elsewhere.
The guidelines also discuss the impact of novel risk amplifiers. Depression, which is common among patients with PAD, is a risk amplifier for bad outcome, for example. We also include a section on the unique challenges posted in caring for the very elderly patient with PAD, including assessment for geriatric syndromes, such as frailty, which can increase risk of poor outcomes.
New in this document, we included an expanded section on the need for the cardiovascular community to recognize and start addressing health disparities in PAD, in particular with regard to race and other social determinants of health. These disparities are also risk amplifiers associated with adverse limb and cardiovascular outcomes.
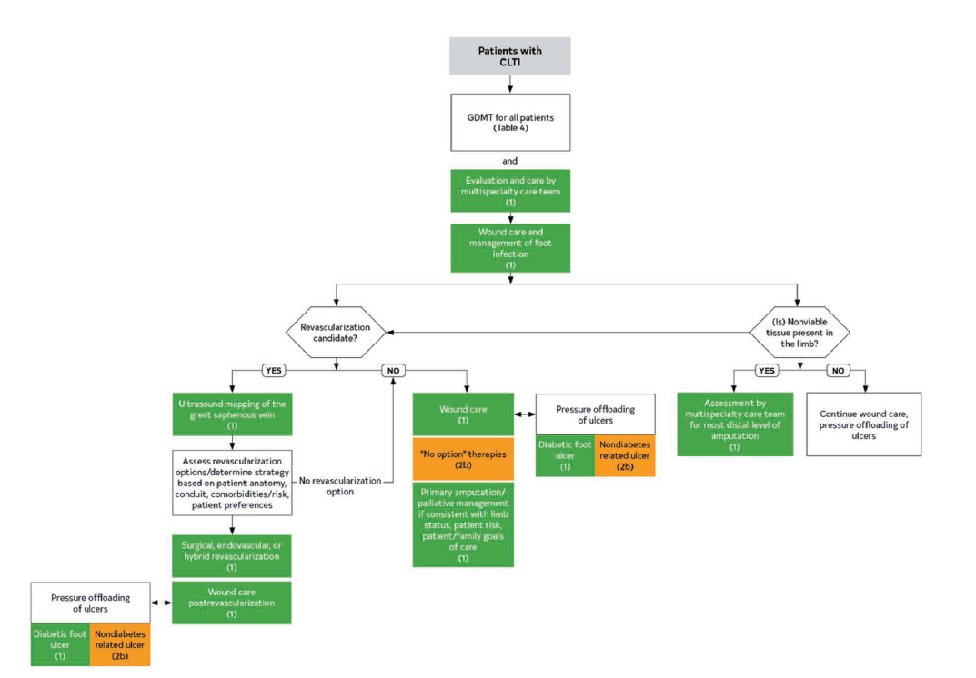
The back half of the document focuses on the more severe clinical subsets of PAD. We have an expanded section on CLTI, where we spend a lot of time reviewing new data, particularly from the BEST-CLI and BASIL-2 clinical trials. The writing committee emphasizes that it is important to take an individualized approach to revascularization strategy for patients with severe PAD. The approach should be based on the patient’s anatomy, the available vein conduit, their procedural risk, and importantly, the patient’s preferences. There needs to be a customization of the revascularization strategy according to the individual patient. We also offer an in-depth discussion of the importance of a multispecialty team to care for patients with PAD. A multispecialty team includes members who have expertise in surgical and endovascular revascularization, wound care, foot care and foot surgery, and medical therapies including diabetes management. Team members from many other disciplines, including rehabilitation, orthotics/prosthetics, nursing, and social work, among others, are also important multispecialty care team members, along with the patient and their support system. The guidelines also address research priorities/evidence gaps and advocacy priorities in the field of PAD. Our goal was to present a comprehensive approach to PAD.
You mentioned advocacy. Do the updated guidelines address the historical undertreatment of PAD compared to other cardiovascular diseases like coronary artery disease (CAD)?
Reprinted with permission from Circulation. 2024; 149: e1313-e1410. ©2024 American Heart Association, Inc.
Yes. In addition to the guidelines, a National PAD Action Plan is being coordinated by the American Heart Association, with the participation of multiple organization and professional societies.2 The expectation is that the updated guidelines will be implemented broadly in the National PAD Action Plan.
What are the key benefits of a multispecialty care team approach for PAD patients, and how can this improve patient outcomes?
The involvement of a team is important, because patients with PAD are incredibly complex, especially those with the more advanced forms of the disease. The document outlines all the different members of the team. There are some data we reviewed that support that patients do better when they are cared for by a team. These patients don’t just need someone who can stent or perform a bypass — they need someone who is an expert in all of the evolving, complex medical therapies around PAD, some of which are new therapies that we included in this document. Patients with CLTI have wounds that need expert wound management and there are new wound care technologies available that can help with wound healing. If amputations are needed, these patients require expertise in terms of minimizing tissue loss to maximize the likelihood of a functional limb including input from prosthetics experts and rehabilitation specialists. Patients with PAD also have significant comorbidities and high medical complexity, and need coordination and case management.
One of the statements in the CLTI section actually recommends that before an elective amputation is undertaken, the multispecialty team should meet to review the patient and discuss all the options. Is this really a no-option patient, or can someone think out of the box and come up with a revascularization strategy? The guidelines offer a separate section on amputation and a section on some treatments which may be offered to patients who truly have “no options” for revascularization. Throughout the document, the importance of patient preference and patient input in a shared decision making process is emphasized. In the case of CLTI, there may be patients who, for various reasons, rather than undergoing multiple revascularizations as staged procedures, would prefer an amputation, which I think is a very important consideration.
Historically, PAD care has been siloed, but not only siloed but undertreated, and patients with PAD have had less access to care than patients with cardiovascular conditions. Sometimes patients with PAD and even CLTI don’t even get in to see a vascular specialist at all due to geographical or other factors. Such patients might not even have vascular testing to assess their limb for ischemia and revascularization, and might just be offered amputation and no other treatment — sadly, that happens.
Our writing committee, which included representation from all the major specialties engaged in PAD care such as vascular surgeons, vascular interventionalists (interventional cardiology and interventional radiology), medical vascular doctors, podiatrists, vascular nurses, and advanced practice providers, feel we could do better by our patients if we eliminate the silos and work together.
Can you discuss the role of low-dose rivaroxaban combined with low-dose aspirin in the management of PAD?
CLTI, chronic limb-threatening ischemia; GDMT, guideline-directed medical therapy; PAD, peripheral artery disease; QOL, quality of life
Reprinted with permission from Circulation. 2024; 149: e1313-e1410. ©2024 American Heart Association, Inc.
This is an important medical therapy update, now a new class one recommendation for patients with PAD. There have now been two supportive trials. One is COMPASS, which studied medically managed patients with vascular disease, including PAD. The other is VOYAGER, which evaluated patients with PAD who underwent revascularization. These two studies demonstrated that patients on the combination of low-dose aspirin plus low-dose rivaroxaban 2.5 milligrams twice daily had improved rates of limb and cardiovascular events compared to those not on low-dose rivaroxaban.
How do the guidelines address the relationship between PAD and cardiovascular disease?
The risk amplifiers section discusses the polyvascular disease patient and how patients who have PAD most likely have coronary artery disease. They may also have carotid disease, renal artery stenosis, etc. These atherosclerotic diseases go hand-in-hand, and if you look at people with coronary artery disease or atherosclerosis in other areas, a significant percentage will also have PAD.
Sadly, patients who have CAD are often under the care of cardiologists who may not think about checking for PAD. They might not be asking about limb symptoms. They may not ever take off their patient’s socks, look at their feet, and check the pulses.
The guidelines have an entire section on diagnostics, discussing in whom PAD should be suspected. Clues include exertional leg symptoms, physical examination findings such as pulse deficits and bruits, and people who have atherosclerotic disease elsewhere (eg, coronary artery disease, carotid artery stenosis). If a cardiologist is seeing a patient for angina, for example, the guidelines suggest starting with some simple questions for the patient: do you get pains in your leg when you walk or is your walking limited? Take off the socks, and check the pulses and the feet. These actions are not always taken, even by board-certified cardiovascular specialists. The data show again and again that patients with PAD are less likely to be on an aspirin or a statin compared to those with CAD, something that has been frustrating for me as a cardiologist for 20 years. Patients with PAD are not getting treated with the simplest medical therapies to prevent cardiovascular events, even by cardiovascular specialists.
How do the guidelines propose to tackle racial and ethnic disparities in PAD diagnosis and treatment?
We spent a significant amount of time reviewing data on the many complex contributors to health disparities in PAD, with a large emphasis on racial and ethnic disparities and social determinants of health. Certain racial and ethnic groups, particularly black patients as compared to white patients, have a much higher rate of amputation, are less likely to get offered revascularization if they have CLTI, and are less likely to be treated with medical therapies and exercise compared to their white counterparts. The guidelines also have a section discussing the geographic and rural challenges in PAD diagnosis and treatment, and that some communities may not have access to PAD specialists. There is a need for novel care delivery models in PAD. We also must address social determinants of health, such as lack of insurance, high out of pocket costs, and other barriers to access to care. If a patient is not well-insured, and is prescribed a supervised exercise program or medications but can’t afford the co-pays, how can they get optimal care for PAD? Significant work must be done in this area. We are hoping our multi-society guidelines will be implemented broadly, starting with the American Heart Association-led National PAD Action Plan.2 Our job in updating the guidelines was to deliver the evidence and the recommendations that will be implemented as part of the Action Plan.
Can you briefly walk us through a typical PAD case and how the guidelines should affect care?
The classic case might be a cardiologist taking care of someone they have known for many years who had coronary bypass surgery years ago and is now complaining of leg pain with walking. The leg pain is quite limiting to them; they can’t do their job or recreational activities. The guidelines take you through step-by-step management, starting from diagnostics. Obtain an ankle-brachial index (ABI). Get the exercise ABI and perhaps other non-invasive testing while in the vascular laboratory such as segmental leg pressures and waveforms. Next, make sure the patient is on the appropriate medical therapies. Because the patient now has polyvascular disease with CAD and PAD, you would keep this patient not just on their single antiplatelet agent, but you are going to add low-dose rivaroxaban and you are going to target that LDL to rock bottom. Let’s say the patient has type 2 diabetes and hemoglobin A1C is not optimized, so you add a GLP-1 agonist to the regimen. You refer the patient to a supervised exercise program, which is now covered by Medicare, and see if they can achieve a good functional benefit and improvement in their symptoms and quality of life. The guidelines then recommend reassessing the patient longitudinally and evaluating objective measures of their functional capacity. Based on the results, you and the patient decide whether they are still limited in their function despite all of these interventions. If yes, then the guidelines walk you through the considerations for revascularization. What is the patient’s anatomy? Would this patient potentially have a great outcome with an endovascular approach or do they have anatomy where a surgical approach would be considered? More and more, we are doing endovascular therapies for PAD across all of the anatomic levels. The guidelines also address needs around foot care. This person has a callus on their foot and some other high-risk features for developing ulcers (such as a sensory neuropathy, so maybe they need to see the podiatrist and have special inserts in their shoes.
If a patient has a wound on their foot due to PAD, they likely have CLTI. The guidelines offer algorithms for managing these folks. If a patient presents with an acutely pulseless, painful leg, having thrown a clot from their heart due to atrial fibrillation, we also have guidelines for managing acute limb ischemia.
Algorithms and other flow charts are featured throughout the document for guidance on what to do next for all of the clinical subsets. We created the guidelines with the patient and the provider at the center, with the goal of improving care in the clinic, hospital ward, and emergency room. The guidelines are a comprehensive blueprint for care for all patients with PAD.
What do the guidelines suggest for obtaining an ABI?
ABI in its simplest form can be done in the office with a blood pressure cuff and a handheld Doppler device. The guidelines do push toward a slightly more sophisticated ABI, which is done in a vascular lab setting by trained personnel using not just the blind Doppler, but getting a Doppler waveform and/or a pulse volume recording (PVR), because there are situations where the ankle pressure can be inaccurate. There have been initiatives in the past to train primary care providers and nurses to do just a simple ABI. The diagnostic section of the guidelines discusses some aspects of the ABI methodology, and provides standard definitions of normal and abnormal ABI values. ABI needs to be done properly: you have to make sure the patient is totally flat, they are rested, and you are using good technique.
Has the field has settled on chronic limb-threatening ischemia (CLTI) as the name for what has typically been referred to as ‘critical limb ischemia (CLI)’?
When the writing committee started work on this document in 2020, we used ‘critical limb ischemia’ though we acknowledged a new name of ‘chronic limb-threatening ischemia’ had been proposed. This new name rapidly took over during the four years of work of our writing committee and by the time of the peer review process, it was clear that the field had moved to CLTI, using ‘chronic’ to distinguish this patient subset from that of ALI. In the guidelines, we provide a table defining key terms in PAD where we note this definition as well. To be honest, I still slip up in my use of the old-school terminology… work in progress!
Any final thoughts?
This was a long journey, but I am very proud of this document and the work of our multispecialty and multisocietal writing committee. It includes great representation from many sponsoring and collaborating organizations, and from all of the stakeholders in the vascular space, including the important perspectives of new partners the Association of Black Cardiologists (ABC) and the American Podiatric Medical Association (APMA). It was valuable to have this broad diversity of perspectives in reviewing and discussing all the evidence. We had robust conversations as we worked toward consensus on our recommendation statements and we created a document that is applicable to all healthcare providers. Now that these guidelines have been published, our hope is that they will be broadly implemented and we can start improving outcomes for our patients with PAD.
References
1. Gornik HL, Aronow HD, Goodney PP, Arya S, Brewster LP, Byrd L, Chandra V, Drachman DE, Eaves JM, Ehrman JK, Evans JN, Getchius TSD, Gutiérrez JA, Hawkins BM, Hess CN, Ho KJ, Jones WS, Kim ESH, Kinlay S, Kirksey L, Kohlman-Trigoboff D, Long CA, Pollak AW, Sabri SS, Sadwin LB, Secemsky EA, Serhal M, Shishehbor MH, Treat-Jacobson D, Wilkins LR. 2024 ACC/AHA/AACVPR/APMA/ABC/SCAI/SVM/SVN/SVS/SIR/VESS Guideline for the Management of Lower Extremity Peripheral Artery Disease: A Report of the American College of Cardiology/American Heart Association Joint Committee on Clinical Practice Guidelines. Circulation. 2024 Jun 11;149(24):e1313-e1410. doi: 10.1161/CIR.0000000000001251
2. Peripheral Artery Disease National Action Plan. American Heart Association. Accessed July 9, 2024. https://www.heart.org/en/health-topics/peripheral-artery-disease/pad-resources/pad-action-plan


