Introduction
Coronary artery air embolism is very rare, often not discussed, but is always preventable since it is almost always iatrogenic during cardiac catheterization. Ideally, air embolism should never happen; meticulous catheter aspiration and flushing after each device exchange is mandatory for the angiographer. However, given that it could be rapidly fatal, if not immediately identified (and treated, if necessary), this demands that every angiographer be very familiar with it. Non-angiographers, like electrophysiologists, also need to be aware of this complication, as coronary embolism has been reported as a (rare) procedural complication of radiofrequency ablation and transseptal procures. Here we will briefly discuss a representative case of coronary air embolism (left circumflex system) and then review its identification, pathophysiology, and immediate contemporary management.
Case Report

A 72-year-old gentleman was hospitalized for syncope and acute-on-chronic systolic heart failure due to a nonischemic cardiomyopathy (left ventricular ejection fraction [LVEF] 35%) and moderate aortic valve stenosis with a past medical history of chronic inflammatory demyelinating polyneuropathy, asbestosis/mesothelioma, and chronic obstructive pulmonary disease. He had a cardiac catheterization as part of his hemodynamic evaluation during the hospitalization that revealed mild coronary artery disease (CAD), aortic valve area 1.1 cm
2, and cardiac output 5.5 L/min. However, after the second injection with the 5 French Judkins left (JL) 3.5 catheter, contrast dye hang-up in the obtuse marginal branch (OM) of the left circumflex artery (LCX) was seen (Figure 1 upper right panel and supplemental Video 1), which cleared after the next injection (Figure 1 bottom panel and supplemental Video 2). On retrospective review of the angiography, it was quite apparent that coronary air embolism (bubble) was the cause of the distal OM flow obstruction (see air bubble in transit during the first injection in the proximal LCX in the Figure 1 upper left panel and supplemental Video 3). This was missed at the time of the first injection, most likely due to the fact that the major portion of the air embolism probably happened before the first cineangiography (while preparing the manifold) and only the tail end of the air embolism was captured in the first cineangiography. No patient harm was done. and the patient remained hemodynamically stable and asymptomatic, with no electrocardigram (ECG) changes during the entire procedure.
Discussion
1. Why Does Coronary Air Embolization Occur?
Coronary air embolism should never happen during cardiac catheterization if meticulous safety measures are routinely practiced. However, it has been reported to occur in 1 in 3000 cases.1 When coronary air embolism does occur, it is generally during introduction (or removal) of coronary equipment such as a guide wire, balloon, and/or stents, often due to inadequate aspiration. Routine “aspiration-first” technique every time a catheter is opened to air is mandatory to prevent such an occurrence. Similarly, intracoronary balloon rupture will obviously introduce air in the coronary tree, although during such an event, the resulting arterial barotrauma normally supersedes the small volume of air embolism. Other exotic ways by which air can be introduced in the coronaries include paradoxical air embolism from the right heart via an intracardiac shunt during central venous cannulation, large balloon ruptures (such as an intra-aortic balloon [IABP], valvuloplasty balloon, etc.) and radiofrequency ablation procedures. Cruz-Flores et al describe a case of a ruptured IABP2 causing cerebral helium embolism; conceivably, this type of air embolus can land in the coronary tree as well. Zwirner et al recently reported two fatal cases of pulmonary artery perforation and coronary air embolism following percutaneous left atrial appendage occlusion using the Amplatzer Amulet device (St. Jude Medical) and the Watchman device (Boston Scientific).3
2. What Happens After Coronary (and Intravascular) Air Embolization? The Physics Behind Air Embolization.
A “small” embolus should theoretically disintegrate very quickly. The critical volume of the air bubble required to significantly obstruct blood flow in a particular coronary artery would depend on the size of the vessel, the systemic mean arterial pressure, local “shear stress” at the location of the wedged air bubble, myocardial contraction, and arterial oxygen and nitrogen partial pressures, among other factors. Animal studies have demonstrated that intracoronary air volume of as little as 0.02 ml/kg is associated with 28% mortality in dog models.3 Air bubbles would also naturally tend to move “up” to the relatively elevated coronaries like the left anterior descending coronary artery (LAD) (anterior to left circumflex in a supine position), especially if it is a “large” and proximal air bubble.4
Epstein and Plesset were the first to use their mathematical model to determine the behavior and dissolution of microbubbles in a solution5:
[R=bubble radius, t=time, DG=gas mass diffusivity in the fluid, B=universal gas constant, MG=molecular weight of the gas, C0=bulk dissolved gas concentration, Csat=saturated concentration of the dissolved gas, Pamb=ambient pressure, σB =the surface tension of the bubble, and T=temperature].
This formula has subsequently been modified by several others and applied to bubbles in the bloodstream. Hlastala and Van Liew applied their mathematical bubble model to in-vivo bubbles (bloodstream), showing that the time for complete disappearance of a bubble depends on initial bubble size, blood perfusion rate of the tissue, physical characteristics of the inert gas, and the fraction (1 − Pa/Pg), where Pa and Pg are inert gas partial pressures in the surrounding tissue and inside the bubble, respectively. It would take a nitrogen bubble of 1 mm radius about 100–250 minutes, depending on blood perfusion, to completely disappear.6
When mathematical calculations are applied to the cerebral circulation, for example, the calculated absorption time of microscopic air emboli large enough to be detected by computed tomography (CT) scans is at least 15 hours. Decreases in cerebral blood flow caused by the air embolism would make the absorption even slower7; similarly, decreased coronary perfusion caused by the air embolism would make the bubbles last longer.
Intravascular exogenous surfactant increases bubble breakup and the rate of bubble reabsorption.8
3. Clinical Signs and Symptoms of Coronary Air Embolism.
Often the first diagnosis of air embolism is made by an astute angiographer via direct fluoroscopic visualization of the migrating air bubbles along the coronary tree. Proximally, air bubbles are generally bigger and easier to identify in transit; distally, they break down into smaller bubbles, which causes reduced distal coronary flow or no flow. In porcine models, a 75 micrometer diameter air bubble can cause transient impairment of myocardial contractility.9 Immediate vasospasm is common after air embolism and may be a somewhat protective mechanism in the sense that it might break down the larger proximal bubbles, but when those smaller, broken-down bubbles move distally, they might actually cause a greater microcirculatory block at the capillary level.
Chest pain and ST segment elevation is common after air embolism; heart blocks and cardiac arrest have also been reported (as with any distal embolism).
4. Treatment of Coronary Embolism and Rationale.
Time is of the essence in air embolism. A strong coronary contrast injection might disintegrate a bubble into smaller bubbles without any hemodynamic consequences (as in our case above). More significant volumes of air will require some form of emergent aspiration from the distal coronary vessel using either an over-the-wire balloon, micro/transit catheter, or an aspiration catheter. Usually, the proximal guide or diagnostic catheter aspiration is not enough to suck in all the air, although Haraphongse has described a rare case10 where the air embolus was successfully removed by aspiration through the balloon angioplasty catheter.

One hundred percent (100%) oxygen therapy is the immediate treatment of choice. The size (area) and volume of the air bubble, the rapidity of blood flow, as well as the partial pressure of oxygen in the blood determines the rate of disintegration of the air bubble. When 100% O
2 is delivered, the partial pressure of O
2 in the blood rapidly increases, which leads to rapid increase in tissue oxygenation with a corresponding decrease in tissue nitrogen concentration. This leads to the diffusion out of the nitrogen from the (nitrogen-rich ‘room air’) bubble with consequent shrinkage of the bubble (Figure 2). Although, theoretically the high O
2 tension in the blood could also lead to diffusion of the O
2 from the blood to inside the air bubble (oxygen poor) down its oxygen gradient, this is not seen clinically.
Microcirculatory vasodilators such as adenosine also help in distal clearance of the air bubbles and may be given as in any “no re-flow” situation. Other hemodynamic supports may be needed (to buy time) while awaiting the recovery of myocardial function.
Prophylactic intravenous surfactant treatment has been shown to be beneficial in cases of cerebral arterial air embolism. In rat models, intravenous surfactant injections prior to inducing cerebral gas embolism prevented all (embolic) strokes on subsequent brain MRI scans.11
5. Cardiac Cath Lab Personnel Responsibilities.
Choosing how to staff the cardiac cath lab is an important issue that is commonly done at the non-physician administration level (cath lab manager, cardiology service line administrator). However, physician (and in particular, the operating interventional cardiologist) input might be very relevant, especially in elective complex cases, to make sure that the personnel skill level matches the expected complicated scenarios. In cases of unexpected and uncommon complications, such as a significant (unforeseen) coronary air embolism, there is almost no time to lose and a swift and protocolized response from a trained staff can make a significant difference.1 Below, we describe our suggested algorithm for staffing and training the cardiac cath lab personnel to efficiently deal with such an emergency (Figure 3).
1) Primary Operator (Attending Physician)
The first operator is the physician in charge, is primarily responsible for the well-being of the patient, and is ultimately held accountable for any complication. He or she will direct the “code”, coordinate resuscitative efforts, institute treatment, and monitor the patient. However, every successful outcome depends a great deal on effective communication in the cath lab, and communication assumes an even greater importance in cases of a severe procedural complication such as an air embolism. Specifically, the physician should make the decision for escalation of mechanical circulatory support if the air embolism is (potentially) hemodynamically compromising. In addition, all critical interventions, including use of guide extension or aspiration catheters, or deep seating the guiding catheter in an attempt to suction the air embolus, should be done by the operating physician.
2) Secondary (Assistant) Operators (Interventional Fellows-in-Training, Cardiovascular Technologists)
The secondary operator’s role is usually diminished in emergencies as the primary operator assumes more technical responsibilities during a complication. Seating the guide catheter and injecting contrast for a repeat diagnostic angiogram can be done by the assistant (which will free up the primary operator to obtain immediate, transfemoral large-bore vascular access for mechanical circulatory support (IABP or Impella [Abiomed]) or vice versa.2
3) Anesthesiologist
If the anesthesiologist is electively present or has been summoned due to a “code” status, he may assume the “team leader” responsibility for running the advanced cardiovascular life support (ACLS) “code” which will free up the primary operator to focus on treating the air embolism.
4) Technologists
If there is a cardiovascular technologist (CVT) or a certified radiologic technologist (RT[R]) serving as the secondary operator (e.g., in non-teaching institutions), they should continue to assume responsibility for the wide array of (additional) equipment that may be needed, for example, guide extension catheters, suction catheters, IABP, Impella, etc. A CVT (or RT[R]) as a first assistant will often have a thorough knowledge of percutaneous procedures, interventional equipment, sterile technique, operation of the fluoroscope and invasive imaging, and they are often uniquely trained in the use, maintenance, and troubleshooting of all the equipment.12 However, their primary role in this kind of emergency should be to prepare the equipment and pass sterile supplies, in addition to assisting in the procedure. Depending on the clinical need, additional technologists (or RNs) should be summoned either in the scrub and/or circulating roles.
5) Circulating Registered Nurse (RN)
Usually, a single RN is present in noncomplex cases (more depending on the type of procedure) and is familiar with the overall function of the cardiac cath lab, so as to synchronize care with the operators and the other team members. The RN is the primary person responsible for the direct observation, intraprocedural sedation and medications, and nursing care of the patient during the procedure, in addition to managing point-of-care testing for activated clotting times (ACTs), oxygen saturation, and blood gas measurements.3
In case of air embolism, one RN should be the primary person responsible for providing the immediate 100% oxygen (in the absence of the anesthesiologist) to the patient and should not engage in other activities that would divert his or her attention.
Additional RNs (should be summoned) will focus on charting (record keeping), and helping the physician or technologist with equipment delivery and handling.
6) Monitor Technologist
In addition to the usual hemodynamic recording, there should be a protocol making this person responsible for seeking immediate anesthesia care and intubation in the cardiac cath lab (page or call).
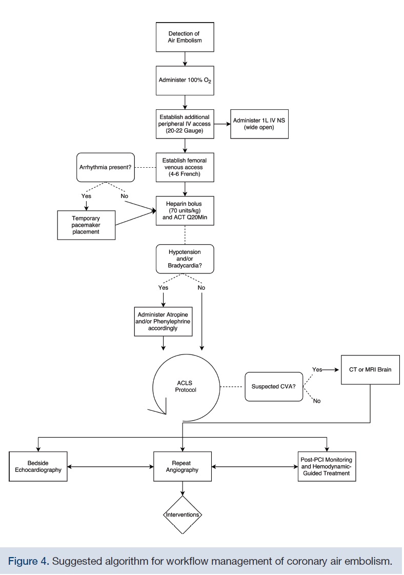
Suggested Protocol for Managing Coronary Air Embolism
- Prompt detection;
- Immediately administer 100% O2;
- Establish additional IV access if needed – wide open IV fluids;
- Femoral venous access (4-6 French) for temporary pacemaker placement;
- Rapid groin access (if initial radial approach) or second (contralateral) femoral arterial access for IABP or Impella placement;
- Heparin 70 units/kg bolus and ACT q20 min;
- Atropine and phenylephrine for bradycardia and hypotension;
- ACLS protocol;
- Repeat angiography of (culprit) coronary artery with low-osmolar ionic contrast — lowest volume to define anatomy, TIMI flow and air embolus (no left ventricular [LV] gram) with interventions (at the discretion of the physician);
- Bedside immediate echo;
- Usual post percutaneous coronary intervention (PCI) monitoring or hemodynamic-guided treatment for cardiogenic shock care, depending on clinical situation;
- CT or MRI brain if cerebrovascular accident (CVA) suspected (embolic).
Conclusion
Air embolism should never happen; meticulous catheter aspiration and flushing after each device exchange is mandatory for the angiographer. However, being cognizant of its angiographic appearance is extremely important, given its rarity and its associated high mortality. In a retrospective analysis1 of 3715 coronary angiograms and PCIs in a tertiary care teaching hospital, the incidence of air embolism among early trainees (first two months) was 0.19% (7 documented cases) compared to none seen among those at the end of training, highlighting the iatrogenic (and totally preventable) nature of this complication. Moreover, the incidence of coronary air emboli during percutaneous transluminal coronary angioplasty (PTCA) training was much higher compared with coronary angiography training (0.84 vs 0.24%). Non-angiographers, like electrophysiologists, also need to be aware of this complication, since coronary embolism has been reported as a (rare) procedural complication of radiofrequency ablation and transseptal procedures.13

Successful management of a significant coronary air embolism is all about buying time while resuscitating and salvaging the patient (the air embolism will eventually dissipate). Local practice patterns and hospital regulations, as well as individual professional competencies, will determine the distribution of labor (with some crossover). However, in the presence of a formal (and swiftly implementable) protocol, it should be easier to allocate the available resources with less role ambiguity, during the period where time is of the essence
12,14,15 (Figure 4).
References
- Khan M, Schmidt DH, Bajwa T, Shalev Y. Coronary air embolism: incidence, severity, and suggested approaches to treatment. Cathet Cardiovasc Diagn. 1995 Dec; 36(4): 313-318.
- Cruz-Flores S, Diamond AL, Leira EC. Cerebral air embolism secondary to intra-aortic balloon pump rupture. Neurocrit Care. 2005; 2(1): 49-50.
- Zwirner J, Bayer R, Hädrich C, Bollmann A, Klein N, Dreßler J, Ondruschka B. Pulmonary artery perforation and coronary air embolism-two fatal outcomes in percutaneous left atrial appendage occlusion. Int J Legal Med. 2017 Jan; 131(1): 191-197. doi: 10.1007/s00414-016-1486-1.
- Stegmann T, Daniel W, Bellmann L, Trenkler G, Oelert H, Borst HG. Experimental coronary air embolism. Assessment of time course of myocardial ischemia and the protective effect of cardiopulmonary bypass. Thorac Cardiovasc Surg. 1980 Apr; 28(2): 141-149.
- Epstein PS, Plesset MS. On the stability of gas bubbles in liquid–gas solutions. J Chem Phys. 1950; 18(11): 1505-1509.
- Hlastala MP, Van Liew HD. Absorption of in vivo inert gas bubbles. Respir Physiol. 1975 Jul; 24(2): 147-158.
- Dexter F, Hindman BJ. Recommendations for hyperbaric oxygen therapy of cerebral air embolism based on a mathematical model of bubble absorption. Anesth Analg. 1997 Jun; 84(6): 1203-1207.
- Branger AB, Eckmann DM. Accelerated arteriolar gas embolism reabsorption by an exogenous surfactant. Anesthesiology. 2002 Apr; 96(4): 971-979.
- Van Blankenstein JH, Slager CJ, Schuurbiers JC, Strikwerda S, Verdouw PD. Heart function after injection of small air bubbles in coronary artery of pigs. J Appl Physiol. (1985). 1993 Sep; 75(3): 1201-1207.
- Haraphongse M, Rossall RE. Large air embolus complicating coronary angioplasty. Cathet Cardiovasc Diagn. 1989 Jul; 17(3): 168-171.
- Eckmann DM, Armstead SC. Surfactant reduction of cerebral infarct size and behavioral deficit in a rat model of cerebrovascular arterial gas embolism. J Appl Physiol. (1985). 2013 Sep; 115(6): 868-876. doi: 10.1152/japplphysiol.01382.2012.
- Haines DE, Beheiry S, Akar JG, et al. Heart Rythm Society expert consensus statement on electrophysiology laboratory standards: process, protocols, equipment, personnel, and safety. Heart Rhythm. 2014 Aug; 11(8): e9-e51. doi: 10.1016/j.hrthm.2014.03.042.
- Lesh MD, Coggins DL, Ports TA. Coronary air embolism complicating transseptal radiofrequency ablation of left free-wall accessory pathways. Pacing Clin Electrophysiol. 1992 Aug; 15(8): 1105-1108.
- Kern M. The scope of practice in the cath lab: are there limits as to what cath lab staff should do? Cath Lab Digest. 2006 Oct; 14(10). Available online at https://www.cathlabdigest.com/articles/The-Scope-Practice-Cath-Lab-Are-there-limits-what-cath-lab-staff-should-do. Accessed August 18, 2017.
- Naidu SS, Aronow HD, Box LC, et al. expert consensus statement: 2016 best practices in the cardiac catheterization laboratory. Catheter Cardiovasc Interv. 2016 Sep; 88(3): 407-423. doi: 10.1002/ccd.26551.
1. Rutgers New Jersey Medical School, Hackensack University Medical Center,
Hackensack, New Jersey;
2. Icahn School of Medicine at Mount Sinai Beth Israel, New York;
3. Hackensack University Medical Center, Hackensack, New Jersey;
4. Vice Chairman of Clinical Cardiology, Hackensack University Medical Center,
Hackensack, New Jersey;
5. Program Director, Interventional Cardiology Fellowship, Clinical Associate Professor of Medicine, Rutgers New Jersey Medical School; Chief of Cardiac Catheterization Laboratory, Hackensack University Medical Center, Hackensack, New Jersey
Disclosure: The authors report no conflicts of interest regarding the content herein.