Defining Critical Limb Ischemia
VASCULAR DISEASE MANAGEMENT 2019;16(12):E174-E176
Abstract
Objectives: Critical limb ischemia (CLI) is a heterogeneous disease that is not well understood. Current evaluation and treatment paradigms lack rigorous clinical trial data to support their broad application. The recently released Global Vascular Guidelines (GVG) are an overhaul of the conceptualization of CLI. We aim to introduce readers to the important new concepts emanating from these guidelines. The GVG will provide clinicians with a framework for treatment and evaluation, and will provide clinical trialists with systems of classification to aid in the design and execution of future clinical trials involving CLI. Methods: We review the GVG for the evaluation and treatment of patients with CLI. Results: The GVG offer several novel concepts surrounding evaluation of the patient with CLI, as well as offer guidance on potential revascularization strategies for different clinical and anatomic scenarios. Conclusions: The GVG are an importance advance in field of CLI. Ongoing clinical trials will help to validate or refute the hypotheses put forth in the latest guideline document.
Critical limb ischemia (CLI) is an important yet poorly understood chronic disease that is associated with high morbidity, mortality, and health care costs. CLI is a heterogeneous disease process in which a complex interplay of factors ultimately result in rest pain and/or tissue loss. Unfortunately, CLI has proven difficult to accurately study, in part due to limitations in existing frameworks of disease conceptualization. The recent Global Vascular guidelines (GVG) on the management of chronic limb-threatening ischemia are an attempt to create a new framework that will better enable the study and treatment of this high risk group of patients.1 The GVG guideline document has received endorsement from several major vascular and endovascular societies, including the American Podiatric Medical Association. From a North American perspective, the absence of endorsements from the American College of Cardiology and the Society for Cardiovascular Angiography and Interventions is noteworthy.
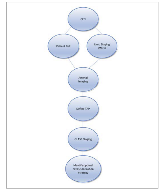
The GVG have put forth the term “chronic limb-threatening ischemia” (CLTI) to encompass patients with advanced lower limb ischemia, wounds, neuropathy, and/or infection in whom ischemia may or may not be the dominant pathology. Patients with CLTI include those with ischemic rest pain, diabetic foot ulcers, and/or gangrene of any part of the foot. Specifically excluded from this guideline document are patients with acute limb ischemia; patients with purely venous, traumatic, embolic, or non-atherosclerotic causes of pain; or patients with infection of the lower extremity.
Evaluation
Hemodynamic evaluation will help to determine the severity of ischemia in the patient with CLTI. It is important to note that hemodynamic parameters are imperfect, and that many patients with ischemic tissue loss have normal ankle-brachial indices.2,3 The GVG recommend the use of the Society of Vascular Surgery’s lower extremity threatened limb classification,4 wound, ischemia, and foot infection (WlFl), which incorporates the extent of the foot wound, degree of ischemia, and severity of infection in order to help guide decision making regarding revascularization and/or amputation.
CTLI is an anatomically heterogenous disease, and the pattern of arterial disease from the groin to the ankle can be highly variable from patient to patient. The GVG introduce the concept of the “global limb anatomic staging system,” or “GLASS” (Figure 1).
Briefly, the GLASS system incorporates staging of disease severity in the femoropopliteal and infrapopliteal segments, and combines the two to grade the anatomic complexity of disease throughout the target arterial path (TAP). Inflow disease (aortoiliac and/or common femoral) is considered to be not present or fixed in the GLASS system. Inframalleolar disease is considered separately.
The GLASS system of anatomic staging in CTLI helps to define the TAP, which is the optimal arterial pathway to restore pulsatile in-line flow to the foot. The TAP may or may not be angiosome based, and identifying the TAP is left to the discretion of the operator.
In order to more effectively compare revascularization approaches in CLTI, the GVG have also introduced the concept of “limb-based patency” (LBP), which is defined as the patency along the TAP and is considered essential to the development of an evidence-based revascularization system. The estimated LBP is based upon the expected immediate surgical or endovascular technical success and subsequent one-year patency of the TAP after endovascular intervention. With increasing GLASS stages (and thus anatomic complexity), the estimated LBP is lower for both immediate technical success and one-year patency.
Revascularization
The evidence base for comparisons between revascularization strategies in patients currently lacks robust data, though several ongoing trials aim to address, in part, these gaps.5–7 The GVG aim to facilitate future high-quality research and comparative study on the most effective evidence-based revascularization strategy. The first step toward determining the most appropriate treatment strategy for the patient with CTLI is to use a framework that takes into account the following parameters: patient risk, limb severity, and anatomic pattern of disease (PLAN framework). Broadly, the patient is evaluated for severity of the threatened limb, surgical risk, and/or life expectancy, and then staged using the GLASS framework described earlier. Patients deemed to be high surgical risk are recommended to be treated with an endovascular approach, and standard or low-risk patients are then assessed for vein conduit status and treated with a revascularization strategy tailored to the anatomic complexity of disease, with the most anatomically complex patients recommended to have bypass grafting rather than an endovascular approach.
Conclusions
CTLI is a heterogeneous disease, and the predominant pathology may differ from patient to patient. The GVG represent a step forward in the conceptualization and evaluation of the patient with CTLI. Further refinement based on data that takes into account anatomic and clinical factors is needed in order to more accurately assess prognosis in this high-risk group of patients. Optimal revascularization strategies for the myriad different anatomic and clinical scenarios are yet to be determined. Ongoing clinical trials will help to further determine the most appropriate revascularization strategies.
Disclosure: The authors report no financial relationships or conflicts of interest regarding the content herein.
Manuscript submitted August 2, 2019; accepted September 15, 2019.
Address for correspondence: Sahil A. Parikh, MD, Center for Interventional Vascular Therapy, New York-Presbyterian Hospital Columbia University Irving Medical Center, Columbia University Vagelos College of Physicians and Surgeons, New York, New York.
Email: sap2196@cumc.columbia.edu
REFERENCES
1. Conte MS, Bradbury AW, Kolh P, et al. Global vascular guidelines on the management of chronic limb-threatening ischemia. J Vasc Surg. 2019;69(6S):3S-125S.e40.
2. Sukul D, Grey SF, Henke PK, Gurm HS, Grossman PM. Heterogeneity of ankle-brachial indices in patients undergoing revascularization for critical limb ischemia. JACC Cardiovasc Interv. 2017;10(22):2307-2316.
3. Bunte MC, Jacob J, Nudelman B, Shishehbor MH. Validation of the relationship between ankle-brachial and toe-brachial indices and infragenicular arterial patency in critical limb ischemia. Vasc Med. 2015;20(1):23-29.
4. Mills JL, Conte MS, Armstrong DG, et al. The Society for Vascular Surgery Lower Extremity Threatened Limb Classification System: Risk stratification based on Wound, Ischemia, and foot Infection (WIfI). J Vasc Surg. 2014;59(1):220-234.e2.
5. Popplewell MA, Davies H, Jarrett H, et al. Bypass versus angio plasty in severe ischaemia of the leg - 2 (BASIL-2) trial: study protocol for a randomised controlled trial. Trials. 2016;17(11).
6. Hunt BD, Popplewell MA, Davies H, et al. BAlloon versus Stenting in severe Ischaemia of the Leg-3 (BASIL-3): study protocol for a randomised controlled trial. Trials. 2017;18(1):224.
7. Menard MT, Farber A, Assmann SF, et al. Design and rationale of the Best Endovascular Versus Best Surgical Therapy for Patients With Critical Limb Ischemia (BEST-CLI) Trial. J Am Heart Assoc. 2016;5(7). pii: e003219.


