Writing for Peer-Reviewed Dermatology Journals: 10 Essential Tips for First-Time Authors
Despite the recognized benefits, medical writing can intimidate many bright clinicians new to the iterative process.
Despite the recognized benefits, medical writing can intimidate many bright clinicians new to the iterative process.
Peer-reviewed publications are the universal currency of the scientific community—valued by colleagues, admissions committees, and potential employers. The tradition of writing for peer-reviewed journals is emphasized in dermatology education in part for its learning value because processing, reorganizing, and resharing information is an effective way to retain new material.1 This article offers step-by-step guidance to help current or aspiring dermatology professionals become published authors in academic journals.
1. Choose Your Topic Wisely
Writing a publishable article starts with choosing a subject that conveys something novel, educational, or both. For example, a popular article in 2021 described 2 patients with sterile facial pustules after vaccination for SARS-CoV-2. This previously undescribed adverse reaction to a common vaccine was dramatic in appearance and naturally interested a large audience.2
A primarily educational example is a case report by Valladares et al, which described a patient with syphilis who had 3 significant risk factors for the disease and a striking presentation of multiple perianal chancres. This case has teaching value because it highlights 2 important principles of syphilis: its epidemiology and polymorphous presentations.3 Contemplating the novelty or teaching value of a topic can help writers decide the appropriate project to pursue, most suitable article type, and the ideal journal for submission.
2. Identify a Mentor
The cornerstone of a successful writer’s journey is finding a supportive, experienced guide. Mentors provide the foundations for increasing clinical knowledge, expanding professional connections, and creating research opportunities for mentees. Access to good mentorship results in more publications and greater selfconfi dence.4 An experienced senior coauthor can also help you decide to which journals you should submit a particular manuscript. The Collaboratory for Interprofessional Authorship in Dermatology is a free online service that connects budding scholars with experienced authors to learn the art of writing for peer-reviewed publications (www.CIADerm.org).
3. Emulate the Great
Aspiring writers should habitually seek to emulate exemplary work by reading high-quality publications. Even when not researching medicine, reading can improve your writing skills. If the brain’s diet is information, nuance and verifiable facts are its metaphorical micronutrients. In this framework, vetted works are preferred over social media because the latter disseminates misinformation faster than truth.5 The most important rule of medical publishing is to be concise. Your manuscript should clearly convey your intent and core message in as few words as possible.6 The rich descriptive terminology of dermatology should be embraced while remaining succinct—a subtle balance that requires practice. Scientifi c writing largely consists of clearly stated objective observations. Static verbs are preferred over dynamic ones in this style because they seem invisible to readers and keep attention on the subject.7 For example, in the sentence “On physical examination there were numerous tense bullae,” the verb is intentionally bland, directing the reader’s focus to the bullae. Novice writers should also be aware of certain nonintuitive stylistic pitfalls regarding medical shorthand, summarized in Table 1.
4. Start With a Case Report
For clinicians, case reports represent a practical starting point because they are similar to SOAP (subjective, objective, assessment, plan) notes. Mastering case reports first can help build a foundation of more refi ned writing skills and familiarity with the submission process before attempting more ambitious article types.
Case reports are not synonymous with case studies, and the two should not be confused.8 The first half of a case report (the case presentation) chronologically recounts a patient’s clinical course, whereas the second half (the discussion) succinctly explains novel or educational elements from the case in the context of the condition(s) in general (Figure 1). The discussion may review what is known based on existing literature and should clearly state how the current case improves collective understanding.
New writers may benefit from a stepwise method for writing the discussion:
- Draft an outline by summarizing relevant information from a favorite textbook.
- Reorganize the material per author and journal preferences.
- Search PubMed for recent relevant articles.
- Use these to update and enrich the discussion.
- Tailor the scope and depth of the presented information to suit the target audience.
- Revise and condense the entire text without sacrificing clarity.
- Remove redundancies and unnecessary words.
- Combine some sentences to decrease word count.
| Table 1: Stylistic Principles for Abbreviations and Medications in Peer-Reviewed Articles | |||
|---|---|---|---|
| Rule | Example | Appearance in manuscript | |
| Standardized shorthand abbreviations | Acceptable for patient records, but must be written out in manuscripts | QD, BID | Once daily, twice daily |
| Acronyms | Even if common, should be written out upon first appearance in article | BCC | First: Basal cell carcinoma (BCC) Subsequent: BCC |
| Units of measure | Unlike other abbreviations, these may appear without being written out on first appearance | cm | cm |
| Lab results | Individual result and normal range of test facility are both given | 2.0 mg/dL | 2.0 mg/dL (normal range: 0.74–1.35 mg/dL) |
| Medication names | Uncapitalized generic names are used | Benadryl | diphenhydramine |
5. Research Your Target Journal
Before you begin writing, choose your target journal and read its author instructions. Even well-written manuscripts will be sent back if not properly formatted. Searching the internet for “author instructions” with the target journal name usually produces the necessary web page. Each journal has slight variations in submission criteria, such as maximum number of words, coauthors, and references. A comprehensive list of dermatology journals can be found in this article’s references.9 Many journals do not accept case reports due to the high volume of this submission type. Similar article types include photo vignettes, images in dermatology, and clinicopathologic challenges. These can readily be drafted from reformatted case reports if needed. A list of example journals accepting these article types is listed in Table 2.
| Table 2: Selected Peer-Reviewed Journals Accepting Case Reports or Similar Article Types |
|---|
| American Journal of Medicine |
| Cutis |
| Dermatology Online Journal |
| Journal of Dermatology for Physician Assistants |
| Journal of the American Academy of Dermatology (JAAD) Case Reports |
| Journal of the American College of Emergency Physicians |
| Journal of the American Medical Association (JAMA) and JAMA Dermatology |
| Journal of the Dermatology Nurses’ Association |
6. Ensure Image Quality and Clarity
The quality of a single photograph can make or break whether a well-written manuscript gets published. Providing multiple images may be helpful, particularly for showing lesion distribution of widespread eruptions. Affected skin should be photographed with even lighting, the patient in focus, and minimal background distractions (such as staff and patient belongings). Photo editing software can be used to remove patient identifying features, text on hospital wristbands, apparel logos, and so on. Written patient consent may be required even if images seem nonidentifiable. This will be specified in each journal’s author instructions.
Histologic images should be obtained to reinforce clinicopathologic correlation for readers and increase the number of journals for which a manuscript is eligible. Figure legends for microscopic images should note the magnification power and, for some journals, clearly mark relevant findings with an arrow or circle. Check the author instructions before labelling.
7. Build Your References Carefully
Peer-reviewed journals require an organized list of references; these may include reputable textbooks, articles from indexed journals, or credible original datasets (such as the National Cancer Institute’s Surveillance, Epidemiology, and End Results Program). Referenced sources should be published within the past few years unless they are of historic significance. More casual websites, such as WebMD or DermNetNZ.org, are not suitable sources for peer-reviewed journals.
References should usually be formatted in American Medical Association (AMA) or occasionally American Psychological Association (APA) style. However, formatting may vary by journal type and is specified in each journal’s author instructions. A helpful resource for bibliography building is the National Library of Medicine website, which can automatically produce a desired citation in AMA, APA, or other formats (https://pubmed.ncbi.nlm.nih.gov). Both the AMA and APA also have inexpensive style manuals that can be helpful:
- AMA Manual of Style: A Guide for Authors and Editors, 11th ed.
- Publication Manual of the American Psychological Association, 7th ed.
Multiple citation managers that interface with word processors to help efficiently build bibliographies are available for download. Writers who prefer cloud-based word processors can draft manuscripts with superscripted author names as placeholders for intext citations, which are subsequently formatted properly once the final version is ready to submit. An advantage of cloud-based word processors is that writers may readily access their drafts from anywhere using a mobile device, enhancing the busy professional’s capture of spontaneous ideas and making convenient on the fly editing sessions possible throughout the day.
Whether published in your favorite journal with a personal idol for a coauthor or quietly typing alone before sunrise during a streak of rejections, if someone learned something, consider your effort a success.
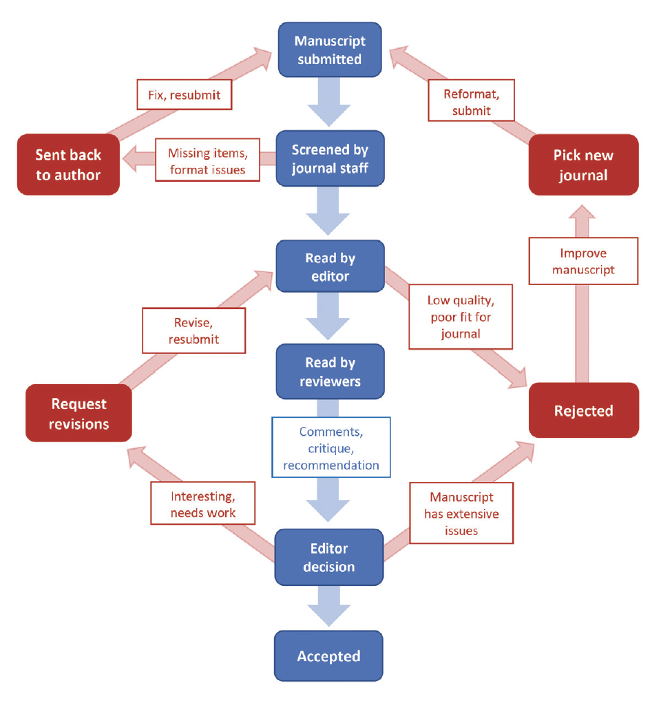
8. Understand the Process: Submission, Review, and Iteration
To avoid publication of an identical article in multiple journals, a manuscript can only be under consideration at 1 journal at a time. Generally, the process entails variations of the steps shown in Figure 2.
Because the most competitive journals operate rapidly, submitting to these first can expedite an article’s eventual acceptance. If rejected at the most competitive journal, authors lose little time waiting, which is not always true of smaller journals with fewer resources and slower turnaround. A manuscript can be rejected by several prestigious journals, improved according to reviewer feedback, then accepted at a moderately competitive journal in the same time it would take to await a single rejection letter from a journal with relatively slower turnaround.
9. Revisions and Rejections Are the Breakfast of Champions
Rejection is an inevitable part of the publication process. To maximize the time that a manuscript is in reviewer hands until acceptance, improving and resubmitting rejected papers should be prioritized over other writing projects. If formatting is the sole issue, writers should make every effort to revise and resubmit within days. When editors recommend revisions, addressing these often results in acceptance upon resubmission.
If a journal determines your article simply isn’t aligned with the content it is currently seeking, move on to the next logical option without becoming discouraged. The only way to ensure a journal will not print an article is to not submit it. With persistence, anything well-written can find a home in print.
10. Value Learning Above All
Measuring success only by the volume or impact of publications is forfeiting rewards that can motivate the curious indefinitely: the joys of intellectual exploration, creative problem-solving, collaborative discovery, and sharing to benefit the whole. Adopting an internal locus of control will naturally propel an interested spirit over the peaks and valleys inherent in the writer’s path. Whether published in your favorite journal with a personal idol for a coauthor or quietly typing alone before sunrise during a streak of rejections, if someone learned something, consider your effort a success.
References
1. Rana J, Burgin S. Teaching & learning tips 3: active learning strategies. Int J Dermatol. 2018;57(1):79-82. doi:10.1111/ijd.13684
2. Merrill ED, Kashem SW, Amerson EH, et al. Association of facial pustular neutrophilic eruption with messenger RNA-1273 SARS-CoV-2 vaccine. JAMA Dermatol. 2021;157(9):1128-1130. doi:10.1001/jamadermatol.2021.2474
3. Valladares HC, Craig E, Katz KA. Perianal chancres of primary syphilis. JAMA Dermatol. 2021; 157(12):1496. doi:10.1001/jamadermatol.2021.3763
4. Fishman JA. Mentorship in academic medicine: competitive advantage while reducing burnout? Health Sci Rev. 2021;1:100004. https://doi.org/10.1016/j.hsr.2021.100004
5. Vosoughi S, Roy D, Aral S. The spread of true and false news online. Science. 2018;359(6380):1146-1151. doi:10.1126/science.aap9559
6. Elston DM. Writing a better research paper: advice for young authors. J Am Acad Dermatol. 2019;80(2):379. doi:10.1016/j.jaad.2017.11.010
7. Hale C. Make-or-break verbs. The New York Times. April 16, 2012. Accessed November 7, 2022. https://opinionator.blogs.nytimes.com/2012/04/16/make-or-break-verbs
8. Alpi KM, Evans JJ. Distinguishing case study as a research method from case reports as a publication type. J Med Libr Assoc. 2019;107(1):1-5. doi:10.5195/jmla.2019.615
9. Medical journals for the dermatologist. DermNet. 2003. Accessed November 7, 2022. https://dermnetnz.org/topics/medical-journals-for-the-dermatologist
Recommended Reading
Johnson TM. Tips on how to write a paper. J Am Acad Dermatol. 2008;59(6):1064-1069. doi:10.1016/j.jaad.2008.07.007


