Building a Multidisciplinary Process for Magnetic Resonance Imaging of Cardiac Implantable Electronic Device Patients
© 2023 HMP Global. All Rights Reserved.
Any views and opinions expressed are those of the author(s) and/or participants and do not necessarily reflect the views, policy, or position of EP Lab Digest or HMP Global, their employees, and affiliates.
EP LAB DIGEST. 2023;23(8):1,8-11.
Magnetic resonance imaging (MRI) is a highly utilized standard of medical imaging. MRI is valued for its ability to produce high-resolution images of soft tissue and for doing so without the use of radiation.1 In 2021, approximately 108 MRI scans were performed per 1000 inhabitants in the United States.2 That translates to greater than 35 million scans performed during that year. Considering both this volume and that many patients with cardiac devices are older and have comorbidities, it can be anticipated that a significant number of patients could benefit from this diagnostic resource. Indeed, there is an estimated probability of 50%-75% that a patient will have an indication for an MRI over the lifetime of their device.3
Unfortunately, patients with a pacemaker or implantable cardioverter-defibrillator (ICD) have long been excluded from MR imaging due to concerns regarding the potentially hazardous effects that scanning could have on their cardiac devices (Table 1). In 2011, the US Food and Drug Administration (FDA) approved the first MR-conditional cardiac implantable electronic device (CIED), the Revo MRI Pacemaker System (Medtronic) with SureScan Software and CapSureFix MRI Pacing Leads (Medtronic).4 However, there is still a large population of patients with CIEDs labeled as nonconditional who encounter barriers when trying to schedule a scan. Here, we describe our MRI/CIED protocol for the management of conditional and nonconditional CIEDs at UC San Diego Health.
Conditional Vs Nonconditional CIEDs
CIEDs that are labeled as conditional are deemed safe to undergo MR imaging and have been cleared by the FDA for that purpose. In addition to advancements in design and materials, conditional device generators feature MRI-specific programming algorithms that help to ensure patient safety during scanning (Table 2). These programming modes will engage an asynchronous pacing mode, maximize pacing outputs, and disable tachy-therapies with an operator selecting an appropriate mode and rate.5,6
Nonconditional CIED systems are those that have not been approved for MR imaging by the FDA. In addition to the absence of MRI conditional advancements, several other criteria are used in labeling a device nonconditional (Table 3). The presence of an abandoned lead is one criterion, due to a concern that a lead which is not attached to a generator may be subject to a greater degree of heating. Similarly, epicardial leads are considered nonconditional since they may heat up more than transvenous leads and potentially trigger cardiac stimulation. Fractured leads will make a patient’s device system nonconditional, as will certain, older leads or nonapproved lengths of otherwise conditional leads.6
Any device system that is made up of components from different manufacturers, even if those components are individually labeled as conditional, will be deemed nonconditional. Additionally, circumventing the MRI safety mode will render a patient’s device nonconditional for a particular scan.6
Assessing the Risk of Nonconditional CIEDs
The MagnaSafe Registry was a prospective study conducted to assess the risk associated with MRI scanning for patients with nonconditional CIEDs. Between 2009 and 2014, there were 1000 pacemakers and 500 ICDs scanned at 19 centers. The result of the trial was that no patient who had been screened and programmed according to the study protocol experienced device or lead failure. There were no ventricular arrhythmias among the patients, no loss of capture, and no generator or lead required replacement.6,7
Following the MagnaSafe Registry, the Heart Rhythm Society (HRS) released an expert consensus statement in 2017 that established guidelines for safely scanning patients with nonconditional CIEDs. The guidelines recommend that a designated institutional protocol be followed and that a physician knowledgeable in CIED programming be available on the premises. Additionally, signed informed consent by the patient was now required. Abandoned and epicardial leads continue to be excluded in the guidelines. Further recommendations specify practices to be adhered to during the performance of the MRI (Table 4).
Patients with conditional devices are now able to schedule MRI scans with less difficulty. However, many patients still have nonconditional device systems, and despite the HRS consensus, continue to encounter obstacles when seeking an MRI scan. In 2022, approximately 22% of CIED patients undergoing MRI scans at UC San Diego Health had nonconditional devices. Notably, some of these patients were referred to our institution because they were not able to obtain services elsewhere. The need to accommodate these patients was the impetus for our institution’s development of an MRI/CIED protocol.
The UC San Diego Health MRI/CIED Policy
Our policy for imaging nonconditional CIEDs adheres to the HRS guidelines. It was developed under the supervision of physicians with expertise in MRI and electrophysiology (EP)/CIEDs. The designated protocol begins with obtaining informed consent. The patient needs to have had an anterior-posterior chest x-ray performed, post CIED implant, within the preceding year as well, along with a device interrogation no more than 6 months old. These can be done at the time of consent, if necessary.
During the scan, a supervising cardiac electrophysiologist or allied health professional (AHP) (nurse practitioner [NP] or physician assistant [PA]) must be immediately available, though not necessarily present in the MRI suite. This person must be experienced in the programming of pacemakers and ICDs.
Certain conditions will exclude a patient from being scanned. A device generator implanted prior to 2002 will not be considered for scanning. Neither will a CIED with a battery that has triggered the elective replacement indicator (ERI). Any device that is implanted in the abdomen or any transvenous temporary/permanent will be excluded from the protocol as well. Initially, epicardial and abandoned leads were considered to be criteria for exclusion, but they have now been included in our protocol for the past year.
The Nonconditional CIED Workflow
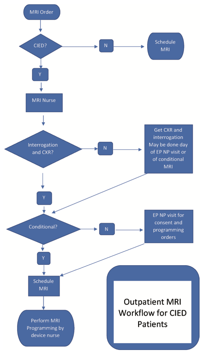
When scheduling an MRI, if a patient indicates that they have a pacemaker or ICD, their request will be sent for screening. The screening of all CIEDs for MRI compatibility is managed by MRI nurses who have been trained in a basic understanding of CIED programming and what constitutes a conditional vs nonconditional CIED. Patients with conditional devices will proceed to scheduling (if they have met the same chest x-ray and interrogation criteria required of nonconditional patients). Those patients who have nonconditional systems will be referred to an EP NP for consent and programming orders. If necessary, this can be done via phone or video (Figure 1).
On the day of the MRI, pre and post interrogations and device programming are performed by an EP cardiac device nurse. In addition to documenting threshold, sensing, and impedance measurements, the device nurse pays particular attention to evaluating the patient’s intrinsic rhythm, pacing requirements, and any recent episodes of arrhythmia. If a situation warrants a change to the existing programming orders, the nurse communicates with the covering physician or NP, providing a complete assessment, and new orders are immediately issued. Following the scan, the nurse posts the interrogation reports in the electronic medical record along with a note which is cosigned by the supervising EP physician. The nurse also generates technical and professional billing for both pre and post interrogations, with the professional billing being filed on behalf of the supervising EP physician.
The process for inpatients follows the same basic path as the outpatient workflow. Once an MRI order is issued, it is still the MRI nurse who screens the CIED for MRI compatibility and expedites the scheduling of the scan. Consent can be obtained by a cardiologist, EP/cardiology fellow, or AHP with knowledge of device programming. This person will write programming orders as well. The MRI nurse will alert the EP device nurse, who will have same-day availability. Currently, neither outpatient nor inpatient CIED/MRIs are scheduled in the evening or on weekends. Optimally, a collaborative after-hours and weekend process for emergent MRIs would be in place. However, given our current resource availability, this option remains under consideration.
The UC San Diego Health Experience
The UC San Diego model was launched in Fall 2020. Prior to that, there was no formal integration of services between radiology and EP. Patients with nonconditional devices were not scanned. For those with conditional devices, periprocedural programing was performed exclusively by industry representatives. This led to scheduling difficulties, which created a substantial backlog of ordered MRIs. Same-day imaging for in-house and emergency department (ED) patients was extremely difficult to schedule. This, in turn, led to delayed care and prolonged hospital stays. There were also issues with consistency as the representatives often had to leave the site after initial programming and there was no designated physician available for programming guidance.
The proposal to develop a cohesive program for managing the performance of MRIs in all patients with CIEDs gained momentum as the backlog of orders grew and with the decision regarding reimbursement that was issued by the Centers for Medicare & Medicaid Services (CMS) in 2018. Reversing its previous stance, CMS began to authorize payment for MRIs of patients with nonconditional devices if certain stipulations, those also found in the HRS consensus, were adhered.8
The process of developing a policy was one of collaboration between the EP and radiology departments. It involved clinicians and administrators from each group working in concert. Various models were considered with the current protocol being chosen based on uniformity and efficiency.
The Role of the Cardiac Device Nurse
A core tenet of the policy is that the EP department oversees all matters concerning device management. This includes using EP cardiac device nurses (registered nurses [RNs]) to conduct the interrogating and programming of both conditional and nonconditional devices. For conditional CIEDs, full pre and post interrogations are also documented with notes being signed by the supervising EP physician and charges being filed. Currently, we have 2 RNs who cover both our medical center sites. The number of MRIs performed daily is variable, ranging from 2 to 9. We are bringing an additional EP nurse into the workflow.
The primary advantage of using trained device personnel for every MRI is the assurance of patient safety and comfort. It takes training and experience to program a nonconditional device; however, programming issues can arise with conditional CIED patients as well. Patients frequently express discomfort with a particular pacing mode, which then must be changed based on an assessment of the person’s needs. Challenging scenarios are also regularly encountered. For example, an inpatient in need of a critical MRI may be in atrial fibrillation with a fast ventricular response. In these instances, a skilled assessment must be provided for an EP physician, who will determine how to proceed. Sometimes a conditional MRI algorithm does not work. We have seen several MRI modes fail to engage due to a chronically low lead impedance value, rendering the device nonconditional on the spot.
Utilizing our EP device nurse has increased the efficiency of our workflow. Outpatients can be scheduled into a block time without having to arrange outside coverage. ED patients can be scanned almost at once regardless of the make or model of their CIED.
Our Outcomes
In 2020, prior to the launch of the program, our MRI department scanned 129 patients with CIEDs. In 2022, the annual figure rose to 603. Inpatients, totaling 156, accounted for 26% of this increase and 133 patients with nonconditional CIEDs accounted for 22% (Figure 2). Many of the nonconditional CIED patients were referred from outside centers that have no protocol in place. As a result of the implementation of our policy, the 2022 numbers for inpatients and nonconditional CIEDs each exceed the total number of MRIs that were performed in 2020.
The numbers speak for themselves. With additional MRI scanners coming online in the near future, we will be growing our program and are looking forward to offering the best care to CIED patients.
Disclosure: The authors have completed and returned the ICMJE Form for Disclosure of Potential Conflicts of Interest. They report no conflicts of interest regarding the content herein. Outside the work, Peter L Hall, BSN, MPA, RN, and Stephanie H Hull, BSN, RN, report consulting fees from Abbott; Vivika S Wax, MSN, RN, ACNP, reports payment or honoraria for lectures, presentations, speakers bureaus, manuscript writing, or educational events from BioTelemetry; Stephanie M Yoakum, MSN, RN, ACNP, reports consulting fees from Biotronik and payment or honoraria for lectures, presentations, speakers bureaus, manuscript writing, or educational events from Abbott and Medtronic.
References
1. Currie GM, Kamvosoulis P, Bushong S. PET/MRI, part 2: technologic principles. J Nucl Med Technol. 2021;49(3):217-225. doi:10.2967/jnmt.120.261862
2. Magnetic resonance imaging (MRI) exams. OECD iLibrary. Accessed April 23, 2023. https://bit.ly/3L0AE1A
3. Kalin R, Stanton MS. Current clinical issues for MRI scanning of pacemaker and defibrillator patients. Pacing Clin Electrophysiol. 2005;28(4):326-328. doi:10.1111/j.1540-8159.2005.50024.x
4. Colletti PM, Shinbane JS, Shellock FS. “MR-conditional” pacemakers: the radiologist’s role in multidisciplinary management. AJR Am J Roentgenol. 2011;197(3):W457-W459. doi:10.2214/AJR.11.7120
5. Sethi KK, Chutani SK. Magnetic resonance imaging-conditional devices: where have we reached today? Int J Heart Rhythm. 2018;3(1):16-24. doi:10.4103/IJHR.IJHR_12_16
6. Indik JH, Gimbel JR, Abe H, et al. 2017 HRS expert consensus statement on magnetic resonance imaging and radiation exposure in patients with cardiovascular implantable electronic devices. Heart Rhythm. 2017;14(7):e97-e153. doi:10.1016/j.hrthm.2017.04.025
7. Russo RJ, Costa HS, Silva PD, et al. Assessing the risks associated with MRI in patients with a pacemaker or defibrillator. N Engl J Med. 2017;376(8):755-764. doi:10.1056/NEJMoa1603265
8. Magnetic resonance imaging (MRI): decision summary. CMS.gov. Published April 10, 2018. Accessed April 23, 2023. https://www.cms.gov/medicare-coverage-database/view/ncacal-decision-memo.aspx?proposed=N&NCAId=289


