Skip to main content

Volume 23 - Issue 2 - February 2023

EP Review
01/24/2023
Rebecca P. Winter; Scott Landman, BS , OMS III; Tasneem Zahran, OMS II; Todd J. Cohen, MD, FACC, FHRS; Bernadette Riley, DO
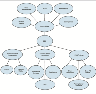
Ehlers-Danlos syndrome is a connective tissue disorder that often presents with joint laxity and skin hyperelasticity. Dysautonomia symptoms are common in this population. The authors provide a brief case and review of treatment.
Ehlers-Danlos syndrome is a connective tissue disorder that often presents with joint laxity and skin hyperelasticity. Dysautonomia symptoms are common in this population. The authors provide a brief case and review of treatment.
Ehlers-Danlos syndrome is a...
01/24/2023
EP Lab Digest
EP Review
01/24/2023
Cesar Bonilla, MD; Xuan Guan, MD, PhD
Drs Cesar Bonilla and Xuan Guan share their step-by-step approach to zero fluoroscopy at AdventHealth Orlando.
Drs Cesar Bonilla and Xuan Guan share their step-by-step approach to zero fluoroscopy at AdventHealth Orlando.
Drs Cesar Bonilla and Xuan Guan...
01/24/2023
EP Lab Digest
EP Spotlight
01/24/2023
Matthew P. Latacha, MD, FACC, FHRS
In this issue, we provide an update on the cardiac electrophysiology program at Nebraska Methodist Hospital, which was originally featured in EP Lab Digest’s March 2013 issue.
In this issue, we provide an update on the cardiac electrophysiology program at Nebraska Methodist Hospital, which was originally featured in EP Lab Digest’s March 2013 issue.
In this issue, we provide an...
01/24/2023
EP Lab Digest
Case Study
01/24/2023
Basel Ramlawi, MD; Gianluca Torregrossa, MD; Aleksander Dokollari, MD; Serge Sicouri, MD; Ozgun Erten, MD; Leila Hosseinian, MD; Francis Sutter, DO; Gianluca Folesani, MD
Dr Dokollari and colleagues discuss the important role of differential diagnosis in the management of a patient undergoing robotic-assisted left atrial appendage closure and then presenting with ventricular fibrillation.
Dr Dokollari and colleagues discuss the important role of differential diagnosis in the management of a patient undergoing robotic-assisted left atrial appendage closure and then presenting with ventricular fibrillation.
Dr Dokollari and colleagues...
01/24/2023
EP Lab Digest
Case Study
01/24/2023
Arun R. Mahankali Sridhar, MBBS, MPH, FACC; Nilubon Methachittiphan, MD, FACC; Nazem Akoum, MD, MS, FACC, FAHA, FHRS; Ganesh Raghu, MD, FACP, FCCP
Dr Methachittiphan and colleagues describe successful ablation of incessant multifocal atrial tachycardia in 2 patients—one with severe obstructive sleep apnea and a second patient with severe fibrotic interstitial lung disease.
Dr Methachittiphan and colleagues describe successful ablation of incessant multifocal atrial tachycardia in 2 patients—one with severe obstructive sleep apnea and a second patient with severe fibrotic interstitial lung disease.
Dr Methachittiphan and...
01/24/2023
EP Lab Digest
Letter From the Editor
01/24/2023
Bradley P. Knight, MD, FACC, FHRS
Future studies are needed to determine if a patient’s modified AF burden, which captures rhythm and rate control, correlates better than AF burden with AF-related symptoms, QOL, hospitalizations, and other clinically relevant end points.
Future studies are needed to determine if a patient’s modified AF burden, which captures rhythm and rate control, correlates better than AF burden with AF-related symptoms, QOL, hospitalizations, and other clinically relevant end points.
Future studies are needed to...
01/24/2023
EP Lab Digest