Skip to main content

Volume 22 - Issue 4 - April 2022

Case Study
05/05/2022
Macy C. Smith, Jr., MD, FACC, FHRS
Dr. Smith discusses how the ablation strategy used here best addressed what was seen with Coherent, activation, and propagation maps, yet also followed where electrically active tissue resided as reflected by the voltage map.
Dr. Smith discusses how the ablation strategy used here best addressed what was seen with Coherent, activation, and propagation maps, yet also followed where electrically active tissue resided as reflected by the voltage map.
Dr. Smith discusses how the...
05/05/2022
EP Lab Digest
Review
04/01/2022
Arash Aryana, MD, PhD; Jason Zagrodzky, MD
Dr. Aryana and Dr. Zagrodzky examine the safety, feasibility, and benefits associated with same-day discharge after catheter ablation of atrial fibrillation in traditional nonambulatory as well as freestanding ambulatory settings.
Dr. Aryana and Dr. Zagrodzky examine the safety, feasibility, and benefits associated with same-day discharge after catheter ablation of atrial fibrillation in traditional nonambulatory as well as freestanding ambulatory settings.
Dr. Aryana and Dr. Zagrodzky...
04/01/2022
EP Lab Digest
Feature Interview
04/01/2022
Tae Chung, MD
In this interview, EP Lab Digest speaks with Tae Chung, MD, director of the Johns Hopkins Postural Orthostatic Tachycardia Syndrome (POTS) Program in Baltimore, Maryland. Dr Chung is an assistant professor of Physical Medicine and...
In this interview, EP Lab Digest speaks with Tae Chung, MD, director of the Johns Hopkins Postural Orthostatic Tachycardia Syndrome (POTS) Program in Baltimore, Maryland. Dr Chung is an assistant professor of Physical Medicine and...
In this interview, EP Lab Digest...
04/01/2022
EP Lab Digest
Letter from the Editor
04/01/2022
Bradley P. Knight, MD, FACC, FHRS
Further development and implementation of remote programming options that are cybersecure and can easily be used by the MRI technician could greatly improve the current situation.
Further development and implementation of remote programming options that are cybersecure and can easily be used by the MRI technician could greatly improve the current situation.
Further development and...
04/01/2022
EP Lab Digest
Case Study
04/01/2022
Dinesh Sharma, MD
In this brief case study, Dr. Sharma describes catheter ablation of atrial fibrillation in an elderly patient using minimal fluoroscopy at a high-volume community hospital.
In this brief case study, Dr. Sharma describes catheter ablation of atrial fibrillation in an elderly patient using minimal fluoroscopy at a high-volume community hospital.
In this brief case study, Dr....
04/01/2022
EP Lab Digest
Spotlight Interview
03/31/2022
Tolga Aksu, MD, FESC, FEHRA; Esra Yeşilyurt, BSN; Oznur Balkan, BSN; Gizem Ertürk; Derya Kayacan, MD; Ferit Onur Mutluer, MD
In EP Lab Digest’s April 2022 issue, we highlight this cardiac electrophysiology program in Istanbul, Turkey.
In EP Lab Digest’s April 2022 issue, we highlight this cardiac electrophysiology program in Istanbul, Turkey.
In EP Lab Digest’s April 2022...
03/31/2022
EP Lab Digest
Review
03/30/2022
Kamal Kotak, MD, MS, FHRS
In this clinical review, Dr. Kotak presents various long-term manifestations of COVID-19 related to heart rhythm disorders.
In this clinical review, Dr. Kotak presents various long-term manifestations of COVID-19 related to heart rhythm disorders.
In this clinical review, Dr....
03/30/2022
EP Lab Digest
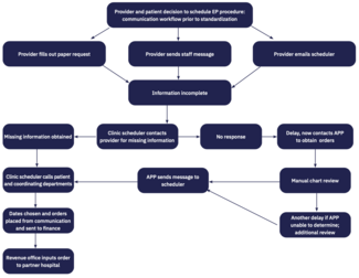
EP Research
03/30/2022
Jennifer L. Wicks, DNP, APRN, ACNP-BC; Tracey L. Taylor, DNP, APRN, ACNP-BC
The authors describe their standardized procedure request form to achieve improved outcomes in administrative and clinical efficiency.
The authors describe their standardized procedure request form to achieve improved outcomes in administrative and clinical efficiency.
The authors describe their...
03/30/2022
EP Lab Digest