Skip to main content

Volume 21 - Issue 7 - July 2021

Featured Article

Cover Story
06/30/2021
Archana Rao, MD, MB, MRCP, MBBS; Gavin S. Chu, MRCP, PhD; Richard L. Snowdon, MD, FRCP; Dhiraj Gupta, MD, FRCP
Dr. Chu and colleagues share their approach and experience using a same-day discharge protocol, which has been crucial in allowing their program to maintain high levels of activity in the catheter laboratories and pacing theaters during the...
Dr. Chu and colleagues share their approach and experience using a same-day discharge protocol, which has been crucial in allowing their program to maintain high levels of activity in the catheter laboratories and pacing theaters during the...
Dr. Chu and colleagues share...
06/30/2021
EP Lab Digest
Letter from the Editor
07/01/2021
Bradley P. Knight, MD, FACC, FHRS
The past two years have shown us that we all have to help those who support others. Let’s support those electrophysiologists who have stood out as the most active supporters around the world.
The past two years have shown us that we all have to help those who support others. Let’s support those electrophysiologists who have stood out as the most active supporters around the world.
The past two years have shown us...
07/01/2021
EP Lab Digest
Atrial Fibrillation
07/01/2021
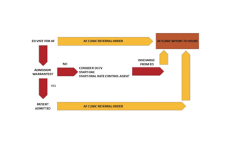
Michael Hoosien, MD, MSc; Sandeep Goyal, MD; Thomas F. Deering, MD
Dr. Hoosien and colleagues describe the recent construction and launch of the Comprehensive Atrial Fibrillation Clinic at Piedmont Heart Institute.
Dr. Hoosien and colleagues describe the recent construction and launch of the Comprehensive Atrial Fibrillation Clinic at Piedmont Heart Institute.
Dr. Hoosien and colleagues...
07/01/2021
EP Lab Digest
Case Study
07/01/2021
Tolga Aksu, MD, FESC, FEHRA; Roy Chung, MD, FHRS; Kyle Newman
Dr. Chung and colleagues discuss how electroanatomic mapping-guided cardioneural ablation is feasible in functional AV block and sinus arrest. Understanding this ablation strategy is important, as it may help avoid permanent pacing system...
Dr. Chung and colleagues discuss how electroanatomic mapping-guided cardioneural ablation is feasible in functional AV block and sinus arrest. Understanding this ablation strategy is important, as it may help avoid permanent pacing system...
Dr. Chung and colleagues discuss...
07/01/2021
EP Lab Digest
Case Study
07/01/2021
Faisal M. Merchant, MD; Mikhael F. El-Chami, MD; Neal K. Bhatia, MD
At Emory University, Dr. Bhatia shares that their approach to surgical treatment of persistent AF has been the convergent procedure, which consists of both a surgical and endovascular approach for the treatment of persistent AF.
At Emory University, Dr. Bhatia shares that their approach to surgical treatment of persistent AF has been the convergent procedure, which consists of both a surgical and endovascular approach for the treatment of persistent AF.
At Emory University, Dr. Bhatia...
07/01/2021
EP Lab Digest
Cover Story
06/30/2021
David E. Haines, MD, FHRS, FACC; Nishaki Kiran Mehta, MD, FHRS, FACC
Dr. Mehta and Dr. Haines provide an update on pulsed field ablation (PFA) technology for the treatment of atrial fibrillation.
Dr. Mehta and Dr. Haines provide an update on pulsed field ablation (PFA) technology for the treatment of atrial fibrillation.
Dr. Mehta and Dr. Haines provide...
06/30/2021
EP Lab Digest
Spotlight Interview
06/30/2021
Michele M. Clugston, CVT, RCIS
In this month’s issue, we talk with Michele M. Clugston, CVT, RCIS, Director of the Cath/EP/Vascular Labs, about this EP program in Doylestown, Pennsylvania.
In this month’s issue, we talk with Michele M. Clugston, CVT, RCIS, Director of the Cath/EP/Vascular Labs, about this EP program in Doylestown, Pennsylvania.
In this month’s issue, we talk...
06/30/2021
EP Lab Digest