Use of Screening, Brief Intervention, and Referral to Treatment in Skilled Nursing Facilities to Determine Patient Alcohol Risk
Abstract
Use of Screening, Brief Intervention, and Referral to Treatment (SBIRT) has been demonstrated in primary care to screen and treat patients with risky alcohol use to improve long-term health outcomes. SBIRT screening in community-dwelling older adults admitted to skilled nursing facilities (SNFs) may potentially improve the transition back to home. Authors conducted a quality improvement project wherein SNF nurses received SBIRT training and then screened SNF residents for risky drug/alcohol use and, if positive, referred patients to an addictions counselor. Screening was completed with the 3-item Alcohol Use Disorder Identification Test-Consumption (AUDIT-C). Results show that SBIRT screening with the AUDIT-C for risky drug and alcohol use is feasible and well received by patients in SNFs. As a high proportion of short-term SNF patients have a history of drug or alcohol use, physicians and the entire multidisciplinary team may need to focus more on potentially risky drug and alcohol use to ensure a safe discharge home.
Citation: Annals of Long-Term Care: Clinical Care and Aging. 2017;25(3):36-42. Received November 16, 2016; accepted February 14, 2017.
Introduction
In the coming years, skilled nursing facilities (SNFs) will be held accountable not only for avoidable transfers back to the hospital but also for patients readmitted after discharge from the SNF. Many patients in SNFs have a comorbid psychological diagnosis, yet the focus of attention often remains on medical issues rather than psychiatric and psychosocial issues in the community.
Data show many dual-eligible patients admitted to SNFs have multiple diagnoses and complex psychosocial stressors that likely increase risk for readmission after discharge from the SNF.1,2 However, very little is known about their drug and alcohol risk. Preliminary studies suggest it could be high in community-dwelling adults who are dually eligible for both Medicare and Medicaid.3-5 The high prevalence of a history of alcohol and drug use in this population is important. Rising mortality rates from opioid use6 (both subintentional overdose and suicide) emphasize the need for physicians and SNF staff to play a more proactive role. While many hospitalized patients discharged to SNFs with acute injury or illness may require Schedule II medications, it is critical to assess preexisting dual diagnoses and histories of risky substance and alcohol use to thoughtfully prescribe opioids and benzodiazepines. SNF focus on the medical needs of short-term patients recently hospitalized is necessary and appropriate, but physicians, nurse practitioners, physician assistants, and the entire multidisciplinary team also need to focus on potentially risky drug and alcohol use to ensure a safe discharge home.
A recent study suggests that a positive alcohol screening with the commonly used 3-item Alcohol Use Disorder Identification Test-Consumption (AUDIT-C) is linked with excess mortality.7 Other studies have found that the implementation of Screening, Brief Intervention, and Referral to Treatment (SBIRT)—one of the most cost-effective and clinically efficacious prevention programs in the primary care setting8—decreases the total amount of alcohol consumed and the frequency of risky drinking in patients.9
There have been relatively few alcohol screening assessments aimed at older adults and none that we know of in nursing facilities. In 2005 there were an estimated 1.6 million persons who were dually eligible for Medicaid and Medicare who were admitted to a nursing facility,10 with many of these patients cycling in and out of nursing facilities and the hospital after acute conditions at home, such as delirium or after falls.2,11 But it is unknown how many patients admitted to a care facility may have had unrecognized risky drug or alcohol use as a contributing factor to the index hospitalization.
The aim of this quality improvement project was to assess the feasibility of integrating alcohol and drug screening and interventions into services for short-term SNF stays using the SBIRT approach, which includes the AUDIT-C tool and motivational interviewing (MI) concepts. The aim was to measure the prevalence of high-risk drug and alcohol use among this population in order to improve patient outcomes and thereby potentially reduce the amount of care transitions.
Methods
Setting and Participants
The study was conducted at 35 SNFs in Massachusetts within the preferred SNF network of the Commonwealth Care Alliance (CCA) organization. The CCA serves dually eligible Medicare and Medicaid beneficiaries through integrated medical and behavioral health multidisciplinary teams that care for patients at home and augment primary care in the community. Because of its structure, it is well placed to innovate new practices for vulnerable elders. The organization is 100% at risk for all health care dollars including behavioral health and long-term care services and supports.
The CCA has two programs: Senior Care Options (SCO) for duals over age 65 and One Care for members aged 21 to 64. SCO is a comprehensive health plan for dual-eligible members over the age of 65 who quality for Medicare and Medicaid. SCO covers all of the services normally paid for through Medicare and Medicaid. This plan provides services to members through a senior care organization and its network of providers. SCO offers the opportunity to receive quality health care by combining health services with social support services. It does this by coordinating care and specialized geriatric support services, along with respite care for families and caregivers. SCO offers an important advantage for eligible members over traditional fee-for-service care. One Care is a similar program for those younger than 65 years who are disabled and qualify for Medicaid. Both programs have interdisciplinary teams who follow members wherever they are in the community, hospital, shelter, SNF, group home, or assisted-living facility. The CCA has a network of preferred SNFs where it sends 75% of its members who require skilled nursing care. Because of the unique financing of a special needs plan, patients can be directly admitted to SNFs from home or the hospital without a 3-day overnight stay in a hospital. The organization uses what they call SNF nurse partners (nurses from CCA) who meet with patients, families, and SNF staff to ensure a smooth transition from hospital or home to the facility. CCA nurse partners visit patients weekly in the SNF and attend all family and discharge planning meetings to coordinate care for discharge home.
During the intervention period, from May 2016 until October 2016, all patients admitted (N = 161) to one of the preferred SNFs for a short-term stay in the state of Massachusetts and enrolled in the CCA were offered screening for drug and alcohol use by CCA SNF nurse partners. A short stay was defined as a stay not intended to be a permanent move to the long-term care facility. Both subacute and custodial short-term patients were included in the intervention. Individuals were excluded if they were: (1) admitted exclusively for long-term placement and would therefore not be discharged back to the community, (2) had cognitive impairment significant enough to limit the interview based on nursing clinical judgement, or (3) had unplanned discharges such as a hospital transfer or left against medical advice.
Project Design
In March 2016, prior to the intervention period (May 2016 to October 2016), all five CCA SNF nurse partners were required to complete two half-day training sessions. The trainers were from the Massachusetts SBIRT12,13 program from a local university, which helps train providers on SBIRT throughout the state of Massachusetts in the primary care, community, and hospital settings.
Nurses were shown a video on the delivery of the SBIRT intervention with a discussion on how to help patients connect their potential risky alcohol and drug use with the index hospitalization. Training included a didactic session on MI, which consisted of an adapted, SNF-specific form of the Brief Negotiated Interview (BNI) approach. The BNI is an element from the SBIRT approach but developed by The BNI ART Institute at Boston University.12,13 The five BNI steps include: (1) develop rapport, (2) explore pros and cons of changing, (3) provide feedback and information, (4) build motivation to change, and (5) negotiate action plan.
Between May 2016 and October 2016, nurses screened all eligible admitted patients. All screenings were conducted without family present; interpreters were provided where needed. Patients not wishing to discuss alcohol and drug use could refuse the intervention. Those who were unavailable on a first visit had the interview rescheduled within one week.
During the interviews, nurses used the AUDIT-C (Figure 1) to measure consumption, which is derived from the first three questions of the full 10-question AUDIT assessment instrument.14 AUDIT-C is scored on a scale of 0 to 12. Each question has five answer choices and
points allotted are: a = 0 points, b = 1 point, c = 2 points, d = 3 points, e = 4 points (score of 0 reflecting no alcohol use). In men, an AUDIT-C score of 4 or more was considered positive; in women, an AUDIT-C score of 3 or more was considered positive.13 In addition, patients were screened for drug use with the following question: “How many times in the past year have you used an illegal drug or used a prescription medication for non-medical reasons?” Anyone who answered ≥ 1 was considered positive. This question was added to the SBIRT screening. Nurses entered data from the AUDIT-C questions into templates in the patients’ electronic medical record, and a score was automatically calculated (Figure 2).

Patients who screened positive were seen by the CCA addictions counselor either in the SNF or at home and offered mutual self-help group, medication, additional addictions counseling, outpatient detoxification, and short-term residential treatment; offerings were dependent on degree of use, specialist addictions assessment, and patient preference. Also, all patients who screened positive were referred to in-home behavioral health counselors. All CCA home primary care interdisciplinary teams have a behavioral health counselor.
Charts were reviewed by the primary author, and claims data provided additional diagnostic information using any prior ICD-10 codes associated with alcohol or drug use or substance use. An informal survey of the participating CCA nurse partners was also conducted verbally in qualitative interviews at a post-intervention meeting to gain their feedback.
Institutional Review Board exemption was received to carry out the intervention and complete a retrospective analysis of anonymized data.
Results
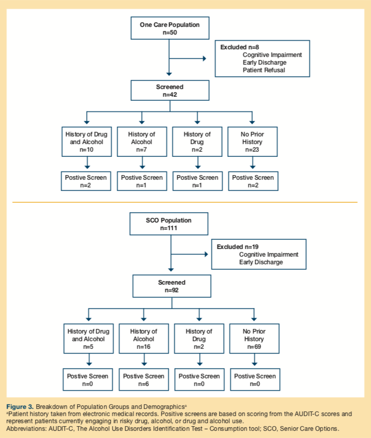
The following data is presented in a flow chart in Figure 3.
Of the 161 patients admitted to SNFs within the CCA network across Massachusetts, 134 (83.2%) of the population received the SBIRT intervention: 92 of 111 patients (82.9%) in the SCO program and 42 of 50 (84%) in the One Care program.
Of the 19 patients excluded in the SCO program, 15 were too cognitively impaired to be interviewed, and four were discharged too early to be interviewed; there were no refusals. Of the eight patients excluded in the One Care program, two were too cognitively impaired to receive the intervention, and four were discharged too early to be interviewed; there were two patients who did not wish to discuss their drug or alcohol use.
Twelve patients out of the 134 total screened patients (9%) were positive for current risky drug, alcohol, or drug and alcohol use, and all were referred to the addictions counselor and received a behavioral health intervention.
Of the 92 SNF patients screened in the SCO program, 25% (n = 23) had a documented history of drug, alcohol, or both drug and alcohol use vs 45% (n = 19) of patients in the One Care program. Of the 23 SCO patients with some drug or alcohol history, 26% (n = 6) screened positive for current risky alcohol use only. Of the 19 One Care patients with history, 21% (n = 4) screened positive for current risky drug, alcohol, or drug and alcohol use.
Percentage breakdowns of drug and/or alcohol history in the entire screened population is presented in Table 1.
Discussion
In this population of dual-eligible patients admitted to SNFs within the CCA network for brief admissions, the SBIRT approach—with patient interviews and AUDIT-C screening for risky drug and alcohol use—was feasible and well received by patients in SNFs.
A high proportion of people were successfully screened for alcohol and drug use. With the SBIRT intervention, nurses were able to identify 12 patients (9% of the 134 screened) as having risky drug or alcohol use and set up follow-up for addictions counseling in the SNF or soon after discharge home to the community. The discrepancy between a history of drug and alcohol use and current risky drug or alcohol use may result from people achieving recovery between the period of their history and the current screen or may represent limitations of the screening tool in this population. In addition, there may be underdiagnosis of alcohol use disorder in older adults.4 In our project, patients both older and younger than 65 years had a documented history of drug, alcohol, or drug and alcohol use: 25% and 45.2%, respectively. This compares with an estimated 30% of hospitalized older adults who meet criteria for alcohol use disorder.4 All patients who tested positive were willing to meet with the substance abuse specialist, who interviewed them regarding their reasons for drinking and/or drug use. A common denominator was boredom or loss of previous skills due to age and illness, which triggered their drinking. Alternatives were discussed such as adult day health programs, volunteerism, and engaging in Alcoholics Anonymous or other peer support.
While many SNF admission assessments include history of drug and alcohol use, we found that the AUDIT-C is a more specific validated screen than similar screening tools and provides a strong base for further discussion. Prolonged and risky alcohol or drug use may increase risk of isolation and physical frailty. As length of stay in hospitals declines, there is less time to help patients understand the connection between the risky drug and alcohol use with their index hospitalization or SNF admission. A short, validated scale is time efficient and useful in multidisciplinary care plan meetings to help patients and caregivers understand the impacts of drug and alcohol use on chronic medical conditions.
One strength of this program is the value of the SNF nurse partner who connects the team in the SNF with the primary care team and with integrated behavioral health and medical practitioners that care for the patient at home. The CCA community team is comprised of health outreach workers, nurses, nurse practitioners, social workers, and addictions counselors that augment primary care in patients’ homes. The CCA SNF nurse partners meet with patients in the SNF and connect the SNF team and the patients with the primary care teams at home. This may be potentially why the SNF nurses were able to complete the intervention with 83% of the patients. Although a cost analysis of this program is out of the scope of this design, based on the informal feedback from nurses, we estimate that the intervention was approximately 15 minutes per patient interview, averaged across the population. Additional studies could measure the cost effectiveness of this intervention with savings of potential future reductions in acute care utilization.
Also during the informal interviews postintervention, the CCA SNF nurse partners reported more comfort having this conversation with members after SBIRT training. Specifically, nurses found the MI training critical to helping them have more successful discussions with patients. Many felt that patients often “fly under the radar” with respect to drug and alcohol use. This screening challenged their assumptions about who does and does not use substances. Nurses also found it helpful to ask about specific amounts and frequency and have guidance on what is considered abnormal. Some of the nurse feedback included responses such as, “At first I was so careful not to offend anyone, and I have gotten much more comfortable having this conversation with members,” and “I was pleasantly surprised that no one was offended that I asked the question and everyone was willing to answer the questions.” Nurses did identify, however, that finding a private space for discussion was a limiting factor. Traditional medical interviewing about drugs and alcohol use may be received by patients as less motivating for change. A video of one of the patients in this study, talking of his experience with a SNF physician without the specialized training, can be viewed online at https://bit.ly/2qhoJlr.
In terms of study limitations, this quality improvement program did not have the capacity to randomize patients or include case matching. Further research is needed to see if identifying and intervening with risky drug and alcohol use could lower long-term hospitalizations and emergency room use.
Conclusion
In the coming years, SNFs will be held accountable not only for avoidable transfers back to the hospital but also for patients readmitted after discharge from the SNF. Many dual-eligible patients admitted to SNFs have dual diagnoses and complex psychosocial stressors that likely increase risk for readmission after discharge from the SNF. Focus on the medical needs of short-term SNF patients recently hospitalized is necessary and appropriate, but multidisciplinary care teams should also consider the impact of potentially high-risk drug and alcohol use to ensure a safe discharge home. Employing the SBIRT approach is feasible, but SNFs can also partner with community-based resources to decrease readmission risks, including area agencies on aging, behavioral health partners, and community case managers from evolving accountable care organizations and other payers.
References
1. Ouslander JG, Diaz S, Hain D, Tappen R. Frequency and diagnoses associated with 7- and 30-day readmission of skilled nursing facility patients to a nonteaching community hospital. J Am Med Dir Assoc. 2011;12(3):195-203.
2. Ouslander JG, Naharci I, Engstrom G, et al. Hospital transfers of skilled nursing facility (SNF) patients within 48 hours and 30 days after SNF admission. J Am Med Dir Assoc. 2016;17(9):839-845.
3. Chavez LJ, Liu CF, Tefft N, et al. Unhealthy alcohol use in older adults: association with readmissions and emergency department use in the 30 days after hospital discharge. Drug Alcohol Depend. 2016;158:94-101.
4. Le Roux C, Tang Y, Drexler K. Alcohol and opioid use disorder in older adults: neglected and treatable illnesses. Curr Psychiatry Rep. 2016;18(9):87.
5. Mowbray O, Washington T, Purser G, O’Shields J. Problem drinking and depression in older adults with multiple chronic health conditions. J Am Geriatr Soc. 2016;65(1):146-152.
6. US Department of Health and Human Services Center for Behavioral Health Statistics and Quality. Key substance use and mental health indicators in the United States: results from the 2015 National Survey on Drug Use and Health. https://www.samhsa.gov/data/sites/default/files/NSDUH-FFR1-2015/NSDUH-FFR1-2015/NSDUH-FFR1-2015.pdf. Published September 2016. Accessed May 26, 2017.
7. Harris AHS, Bradley KA, Bowe T, Hendreson P, Moos R. Associations between AUDIT-C and mortality vary by age and sex. Popul Health Manag. 2010;13(5):263-268.
8. Quanbeck A, Lang K, Enami K, Brown RL. A cost-benefit analysis of Wisconsin’s screening, brief intervention, and referral to treatment program: adding the employer’s perspective. WMJ. 2010;109(1):9-14.
9. Fleming MF, Barry KL, Manwell LB, Johnson K, London R. Brief physician advice for problem alcohol drinkers. A randomized controlled trial in community-based primary care practices. JAMA. 1997;277(13):1039-1045.
10. Walsh EG, Freiman M, Bragg A, et al; Centers for Medicare & Medicaid Service’s Office of Policy. Cost drivers for dually eligible beneficiaries: potentially avoidable hospitalizations from nursing facility, skilled nursing facility, and home and community-based services waiver programs. https://www.cms.gov/Research-Statistics-Data-and-Systems/Statistics-Trends-and-Reports/Reports/downloads/costdriverstask2.pdf. Published August 2010. Accessed April 19, 2017.
11. Liu SK, Montgomery J, Yan Y, et al. Association between hospital admission risk profile score and skilled nursing or acute rehabilitation facility discharges in hospitalized older adults. J Am Geriatr Soc. 2016;64(10):2095-2100.
12. Shanahan CW, Sorensen-Alawad A, Carney BL, et al. The implementation of an integrated information system for substance use screening in general medical settings. Appl Clin Inform. 2014;5(4):878-894.
13. Massachusetts Screening, Brief Intervention and Referral to Treatment - Training & Technical Assistance. SBIRT: a step-by-step guide. MASBIRT-TTA website. http://www.masbirt.org/sites/www.masbirt.org/files/documents/toolkit.pdf. Accessed May 12, 2017.
14. World Health Organization. Screening and brief intervention for alcohol problems in primary health care. WHO website. http://www.who.int/substance_abuse/activities/sbi/en/. Accessed May 30, 2017.


