Diagnosis and Management of a 4-Year-Old Male with Ulnar Artery Pseudoaneurysm
© 2023 HMP Global. All Rights Reserved.
Any views and opinions expressed are those of the author(s) and/or participants and do not necessarily reflect the views, policy, or position of ePlasty or HMP Global, their employees, and affiliates.
Abstract
Background. Pseudoaneurysms are a rare vascular phenomenon caused by an intimal tear leading to hemorrhaging into surrounding tissue. Upper extremity pseudoaneurysms are well documented in adult patients and are attributed to repetitive trauma. Pediatric pseudoaneurysms are rare and are frequently misdiagnosed, which could lead to serious complications.
Methods. This report presents the case of a 4-year-old male patient with an ulnar pseudoaneurysm of the right upper extremity. The pseudoaneurysm was diagnosed by ultrasound and computed tomography angiography and subsequently resected. The ulnar artery was reconstructed with an arterial graft using the descending branch of the lateral circumflex femoral artery. Patency of the end-to-end anastomosis was confirmed by strip testing and Allen’s test.
Conclusions. The aim of this report is to provide a background of upper extremity pseudoaneurysms and describe their rare occurrence in pediatric patients and potential for complications upon misdiagnosis. Additionally, this report aims to highlight an alternative approach to management of pediatric pseudoaneurysms and advocate for reconstruction of the affected artery regardless of collateral flow being established.
Introduction
Aneurysms and pseudoaneurysms of the ulnar artery are a rare clinical occurrence that are often misdiagnosed in adult and pediatric patients. This vascular phenomenon is caused by an intimal tear leading to hemorrhage into the surrounding tissue.1 Few instances of ulnar pseudoaneurysms are reported in the literature with 1 systematic review reporting 34 cases, 35% of which were pediatric. Of these pediatric cases, 17% were initially misdiagnosed.2 Misdiagnosis of upper extremity aneurysms and pseudoaneurysms are a serious cause for concern because without adequate treatment, these can lead to such serious complications as thrombosis, skin necrosis, uncontrolled bleeding, and growth restrictions.2,3
Ulnar artery aneurysms and pseudoaneurysms are better described in adults than in pediatric patients. Most often, they occur secondary to repetitive stress over many years. They typically occur when repetitive motions chronically traumatize the structure against the nearby hamate bone.4,5 This pattern of ulnar artery damage secondary to repetitive stress is known as hypothenar hammer syndrome and is the most common cause of ulnar artery aneurysms and pseudoaneurysms in adults.6
Ulnar pseudoaneurysms have varying etiologies in pediatric patients.4,7 Several causes have been observed, such as arterial infection, connective tissue diseases, and trauma.3,8,9 Here, we present the case of an ulnar pseudoaneurysm of the right upper extremity in a 4-year-old male patient with a recent history of trauma.
Case
A 4-year-old right hand–dominant male patient with past medical history of sacral melanocytic nevi presented to our orthopedic oncology clinic 3 weeks after a fall on his outstretched right hand. Of note, the patient was seen by another health care professional who obtained radiographs showing no bony pathology. The patient’s family was advised to follow up with his primary care physician, who then referred the patient to orthopedic oncology for further workup. During his visit, he complained of bruising, pain, and progressive swelling in his right hand since his fall.
Physical examination showed a volar cystic mass near the hypothenar eminence with overlying ecchymoses. The mass was pulsatile and tender to palpation. The presumptive diagnosis upon examination was a potential vascular injury, vascular anomaly, aneurysmal cyst, or an undiagnosed hand fracture. An Allen’s test performed at the time of initial evaluation was within normal limits. An ultrasound was ordered to rule out the possibility of congenital vascular malformations, such as a macrocystic arteriovenous malformation, and to exclude additional soft tissue masses and characterize blood flow through the lesion. Aneurysmal cysts are associated with several different soft tissue tumors that need to be excluded before surgical resection. Ultrasound is frequently done in lieu of magnetic resonance imaging in pediatric patients since sedation is not required. Ultrasound of the mass revealed a 1.8 x 1.1 x 1.5-cm pseudoaneurysm with arteriovenous fistula and adjacent soft tissue swelling. A computed tomography angiogram (CTA) was then ordered, which showed radial dominant flow as well as a 2.0 x 1.1-cm pseudoaneurysm arising from the palmar surface of the ulnar artery at the level of the hamate; this finding was confirmed on direct visualization (Figure 1).
The decision was made to resect the pseudoaneurysm and reconstruct the ulnar artery in a combined case with orthopedic and plastic surgery. In the operating room, a curvilinear incision over the right hypothenar eminence was made. The hypothenar muscle fascia was dissected sharply, and the lesion was encountered underneath. The ulnar artery was then identified proximally and followed distally to the lesion. The ulnar nerve was also identified, freed from the ulnar artery, and protected. The ulnar artery was then freed circumferentially both proximally and distally from surrounding tissue, and the mass was marginally excised. The plastic surgery team then evaluated the proximal and distal aspects of the ulnar artery, with a measured gap of 3 cm present left between healthy artery ends. This deficit necessitated the use of an intercalary graft. The ipsilateral descending branch of the lateral circumflex femoral artery was harvested from the lower limb and transferred to the palm. An operative microscope was used to perform an end-to-end anastomosis of the proximal and distal ends of the ulnar artery with the arterial graft (Figure 2). Strip testing and an Allen’s test were then performed to ensure patency of the anastomosis. The surgical sites were irrigated, and hemostasis was confirmed before a drain was placed in the lower extremity surgical site. All incisions were closed, and the patient was placed in a short arm volar slab splint.
Results
After surgery, the patient was admitted overnight. The patient’s surgical site was checked, and to confirm graft patency, an Allen’s test was performed both clinically and with Doppler ultrasound. Capillary refill of each digit was examined, and Doppler ultrasounds of the ulnar and radial arteries and the superficial palmar arch were normal. Shortly after surgery, the patient tore off his splint; to make sure this could not happen again, a clam digger–style cast was fabricated for the patient. After the right hand was confirmed to be neurovascularly intact, his drain was removed, and he was discharged home. Surgical pathology confirmed the diagnosis of an ulnar artery pseudoaneurysm. At 2-week follow-up after surgery, the patient had asymptomatic function of his right hand.
Discussion
Pseudoaneurysms of the upper limb are uncommon vascular abnormalities that are usually secondary to penetrating trauma or repeated microtrauma over many years.9 Prompt diagnosis and treatment are critical to avoiding complications that can be fatal or lead to devascularization of the distal limb.
The most common diagnostic method for identifying pseudoaneurysms in the upper extremity includes the ultrasound duplex.14 While an Allen’s test is most often used to establish if collateral flow is present through the ipsilateral radial artery, a CTA may also be used due to its high specificity and sensitivity in characterizing aneurysms and pseudoaneurysms, examining the superficial and deep arteries of the hand. CTA is also less invasive than arteriography, which could potentially lead to distal embolism and devascularization.8,9 Subsequent resection and ligation or reconstruction with either primary anastomosis or intercalary graft can be used, depending on the deficit.2
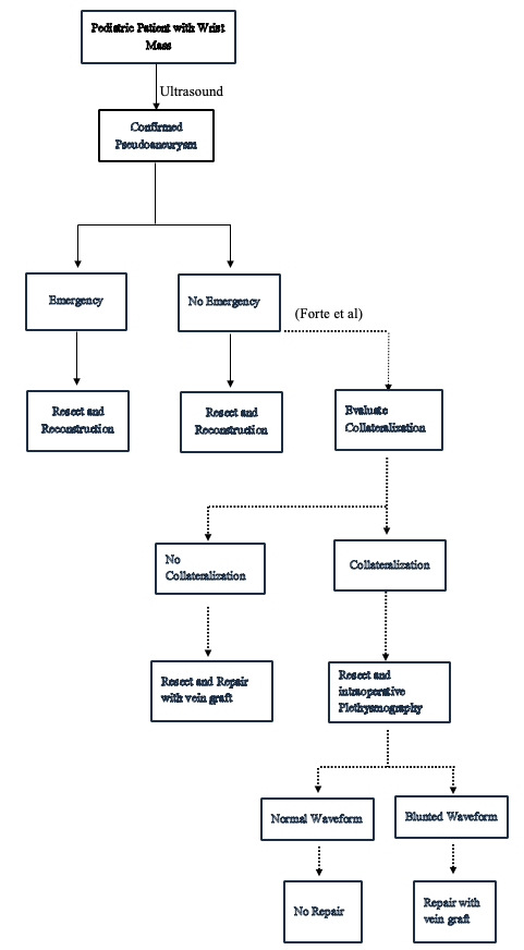
In a recent systematic review of ulnar artery aneurysm cases in both adults and pediatric patients, Forte et al proposed a clinical practice guideline for management and treatment of wrist masses identified in pediatric patients and, more specifically, ulnar artery pseudoaneurysms and true aneurysms.2 According to the authors, once the diagnosis of an ulnar pseudoaneurysm has been made by ultrasound duplex in an emergent setting, the pseudoaneurysm should be resected and repaired with a primary or interposition vein graft. In a nonemergent setting, as in the case of our patient, collateralization should first be established by arteriogram. If there is a lack of collateral flow, then the pseudoaneurysm should be resected and repaired. However, if collateral flow is present, resection may be performed and followed by an intraoperative plethysmography, which, if the waveform is blunted, will dictate whether a repair is necessary.2
We propose an approach to the management of these pediatric patients that is slightly different than that proposed by Forte et al (Figure 3). We advocate for reconstruction of the ulnar artery in all cases of pediatric ulnar artery resection, whereas Forte et al recommended that ulnar artery repair not be necessary in the setting of confirmed collateral flow. Arterial reconstruction in these patients can be beneficial for several reasons. Data have shown that ulnar artery ligation in pediatric patients imparts an increased risk of growth restriction.3 Also, with ligation of the ulnar artery, the patient incurs the risk of devascularization with an injury to the ipsilateral radial artery later in life. Additionally, since all pediatric patients would undergo ulnar artery repair, there would no longer be a need for transfemoral angiography, preoperative plethysmography, or intraoperative plethysmography. Before surgery, ultrasound with Doppler flow is all that is required because it is a more efficient, reliable, and cost-effective method of diagnosis.11,12 Potentially harmful sequelae of invasive imaging techniques can also be avoided, which can lead to vascular complications in 1% to 9% of cases.13 Finally, donor site morbidity in the thigh is very low and should not be considered as a potential hindrance for arterial reconstruction.15
Conclusions
We present a patient with traumatic pseudoaneurysm of the upper extremity, which was initially presumed to be a hand fracture versus a potential vascular anomaly. With this case report, we offer adjustments to proposed management guidelines for these patients. These guidelines aim to encourage cost-effective management and reconstruction of pediatric ulnar artery aneurysms and pseudoaneurysms. By incorporating these proposals into the management of ulnar artery aneurysm and pseudoaneurysm patients, we believe we can reduce costs and the demand on the health care system while maximizing outcomes and reducing the potential for long-term sequelae arising from their condition.
Acknowledgments
Affiliations: Department of Orthopaedic Surgery, Louisiana State University Health Science Center, New Orleans, Louisiana
Correspondence: Nicolas Artz, MS; artzn@evms.edu
Ethics: The parents of the patient, here presented, were fully informed and gave their written consent for publication of this case report.
Funding: No financial support was received.
Disclosures: The authors disclose no relevant financial or nonfinancial interests.
References
1. Kwiecien GJ, Garbuzov A, Boonipat T, Houdek MT, Moran SL. Pseudoaneurysm of the superficial palmar arch in a 6-month-old child: a case report. Plast Reconstr Surg Glob Open. 2022 Feb 9;10(2):e4093. doi:10.1097/GOX.0000000000004093
2. Forte AJ, Yeager TE, Boczar D, Broer PN, Manrique OJ, Parrett BM. Pediatric ulnar artery pseudoaneurysm of the wrist after glass laceration: a case report and systematic review of the literature. Microsurgery. 2021 Jan;41(1):84-94. doi:10.1002/micr.30676
3. Sarkar R, Coran AG, Cilley RE, Lindenauer SM, Stanley JC. Arterial aneurysms in children: clinicopathologic classification. J Vasc Surg. 1991 Jan;13(1):47-56; discussion 56-57.
4. McClinton MA. Reconstruction for ulnar artery aneurysm at the wrist. J Hand Surg Am. 2011;36(2):328-332. doi:10.1016/j.jhsa.2010.11.021
5. Cohen-Kashi KJ, Leeman J, Rothkopf I, Rothkopf DM. Traumatic ulnar artery aneurysm secondary to basketball dunk: a case report and review. Vascular. 2012 Apr;20(2):96-99. doi:10.1258/vasc.2011.cr0288
6. Moradi A, Hajian A. Presentation of the hypothenar hammer syndrome as a low incidence aneurysmal disorder of the ulnar artery. Int J Surg Case Rep. 2021 Aug;85:106200. doi:10.1016/j.ijscr.2021.106200
7. Ferris BL, Taylor LM Jr, Oyama K, et al. Hypothenar hammer syndrome: proposed etiology. J Vasc Surg. 2000;31(1 Pt 1):104-113. doi:10.1016/s0741-5214(00)70072-3
8. Stalder MW, Sanders C, Lago M, Hilaire HS. Multilocular true ulnar artery aneurysm in a pediatric patient. Plast Reconstr Surg Glob Open. 2016 Feb 5;4(1):e595. doi:10.1097/GOX.0000000000000532
9. Al-Omran M. True ulnar artery aneurysm of the hand in an 18-month-old boy: a case report. J Vasc Surg. 2007 Apr;45(4):841-843. doi:10.1016/j.jvs.2006.11.041
10. Maertens A, Tchoungui Ritz FJ, Poumellec MA, Camuzard O, Balaguer T. Posttraumatic pseudoaneurysm of a superficial branch of the ulnar artery: a case report. Int J Surg Case Rep. 2020;75:317-321. doi:10.1016/j.ijscr.2020.09.029
11. Roussanov O, Wilson SJ, Henley K, et al. Cost-effectiveness of the radial versus femoral artery approach to diagnostic cardiac catheterization. J Invasive Cardiol. 2007 Aug;19(8):349-353.
12. Chun EJ. Ultrasonographic evaluation of complications related to transfemoral arterial procedures. Ultrasonography. 2018 Apr;37(2):164-173. doi:10.14366/usg.17047
13. Kelm M, Perings SM, Jax T, et al. Incidence and clinical outcome of iatrogenic femoral arteriovenous fistulas: implications for risk stratification and treatment. J Am Coll Cardiol. 2002 Jul 17;40(2):291-297. doi:10.1016/s0735-1097(02)01966-6
14. Gimenez DC, Gilabert OV, Ruiz JG, Muns CY, Alter JB, Cubells MD. Ultrasound and magnetic resonance angiography features of post-traumatic ulnar artery pseudoaneurysm: a case report and review of the literature. Skeletal Radiol. 2009;38(9):929-932. doi:10.1007/s00256-009-0715-9
15. Diaz-Abele J, Saganski E, Islur A. Use of arterial grafts in hypothenar hammer syndrome: application of perforator flap anatomy. Plast Surg (Oakv). 2020;28(4):204-209. doi:10.1177/2292550320933684


